Improving effects of melatonin on memory and synaptic potentiation in a mouse model of Alzheimer's-like disease: the involvement of glutamate homeostasis and mGluRs receptors.

IF 3.3 2区 心理学 Q1 BEHAVIORAL SCIENCES
Narjes Khatoun Shabani Sadr, Fatemeh Bakhtiarzadeh, Koorosh Shahpasand, Javad Mirnajafi-Zadeh, Mehrdad Behmanesh
{"title":"Improving effects of melatonin on memory and synaptic potentiation in a mouse model of Alzheimer's-like disease: the involvement of glutamate homeostasis and mGluRs receptors.","authors":"Narjes Khatoun Shabani Sadr, Fatemeh Bakhtiarzadeh, Koorosh Shahpasand, Javad Mirnajafi-Zadeh, Mehrdad Behmanesh","doi":"10.1186/s12993-025-00271-4","DOIUrl":null,"url":null,"abstract":"<p><strong>Background: </strong>Alzheimer's disease (AD) is characterized by progressive cognitive decline and synaptic dysfunction, largely driven by amyloid plaques and neurofibrillary tangles (NFTs) composed of hyperphosphorylated tau. These pathological hallmarks disrupt glutamate signaling, which is essential for synaptic plasticity and memory consolidation. This study investigates the therapeutic potential of melatonin on memory and synaptic plasticity in an AD-like mouse model, with a focus on its regulatory effects on glutamate homeostasis and metabotropic glutamate receptors (mGluRs).</p><p><strong>Methods: </strong>The study began with an in-silico bioinformatics analysis of RNA-seq datasets from hippocampal tissues of AD patients to identify differentially expressed genes (DEGs) related to glutamate signaling and tau pathology. An AD-like model was induced via intra-hippocampal injection of cis-phospho tau in C57BL/6 mice. Memory function was assessed using behavioral tests. Synaptic plasticity was evaluated using in vitro field potential recording of hippocampal slices. Histological analyses included Nissl staining for neuronal density, Luxol Fast Blue for myelin integrity, and immunofluorescence for tau hyperphosphorylation. Molecular studies employed qPCR and Western blot to assess glutamate-related markers and tau phosphorylation. Melatonin (10 mg/kg) was administered intraperitoneally, starting either two weeks (early intervention) or four weeks (late intervention) post-induction.</p><p><strong>Results: </strong>Key molecular targets in glutamate signaling pathways were identified using bioinformatics. AD-like mice displayed memory deficits and synaptic dysfunction. Melatonin improved cognitive function, especially with early intervention, as confirmed by behavioral tests. Histological studies revealed reduced neuronal loss, improved myelin integrity, and decreased tau hyperphosphorylation. Molecular findings showed restored mGluR expression and reduced GSK3 activity. Early intervention yielded superior outcomes, with partial restoration of synaptic plasticity observed in LTP recordings.</p><p><strong>Conclusions: </strong>These findings underscore the neuroprotective properties of melatonin, mediated by its ability to modulate glutamate signaling and mGluR activity, offering new insights into its potential as a therapeutic agent for AD. Additionally, the results suggest that earlier administration of melatonin may significantly enhance its efficacy, highlighting the importance of timely intervention in neurodegenerative diseases.</p>","PeriodicalId":8729,"journal":{"name":"Behavioral and Brain Functions","volume":"21 1","pages":"7"},"PeriodicalIF":3.3000,"publicationDate":"2025-03-18","publicationTypes":"Journal Article","fieldsOfStudy":null,"isOpenAccess":false,"openAccessPdf":"https://www.ncbi.nlm.nih.gov/pmc/articles/PMC11916854/pdf/","citationCount":"0","resultStr":null,"platform":"Semanticscholar","paperid":null,"PeriodicalName":"Behavioral and Brain Functions","FirstCategoryId":"102","ListUrlMain":"https://doi.org/10.1186/s12993-025-00271-4","RegionNum":2,"RegionCategory":"心理学","ArticlePicture":[],"TitleCN":null,"AbstractTextCN":null,"PMCID":null,"EPubDate":"","PubModel":"","JCR":"Q1","JCRName":"BEHAVIORAL SCIENCES","Score":null,"Total":0}
引用次数: 0

Abstract

Background: Alzheimer's disease (AD) is characterized by progressive cognitive decline and synaptic dysfunction, largely driven by amyloid plaques and neurofibrillary tangles (NFTs) composed of hyperphosphorylated tau. These pathological hallmarks disrupt glutamate signaling, which is essential for synaptic plasticity and memory consolidation. This study investigates the therapeutic potential of melatonin on memory and synaptic plasticity in an AD-like mouse model, with a focus on its regulatory effects on glutamate homeostasis and metabotropic glutamate receptors (mGluRs).

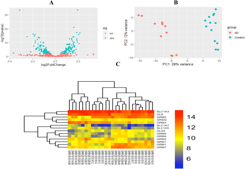
Methods: The study began with an in-silico bioinformatics analysis of RNA-seq datasets from hippocampal tissues of AD patients to identify differentially expressed genes (DEGs) related to glutamate signaling and tau pathology. An AD-like model was induced via intra-hippocampal injection of cis-phospho tau in C57BL/6 mice. Memory function was assessed using behavioral tests. Synaptic plasticity was evaluated using in vitro field potential recording of hippocampal slices. Histological analyses included Nissl staining for neuronal density, Luxol Fast Blue for myelin integrity, and immunofluorescence for tau hyperphosphorylation. Molecular studies employed qPCR and Western blot to assess glutamate-related markers and tau phosphorylation. Melatonin (10 mg/kg) was administered intraperitoneally, starting either two weeks (early intervention) or four weeks (late intervention) post-induction.

Results: Key molecular targets in glutamate signaling pathways were identified using bioinformatics. AD-like mice displayed memory deficits and synaptic dysfunction. Melatonin improved cognitive function, especially with early intervention, as confirmed by behavioral tests. Histological studies revealed reduced neuronal loss, improved myelin integrity, and decreased tau hyperphosphorylation. Molecular findings showed restored mGluR expression and reduced GSK3 activity. Early intervention yielded superior outcomes, with partial restoration of synaptic plasticity observed in LTP recordings.

Conclusions: These findings underscore the neuroprotective properties of melatonin, mediated by its ability to modulate glutamate signaling and mGluR activity, offering new insights into its potential as a therapeutic agent for AD. Additionally, the results suggest that earlier administration of melatonin may significantly enhance its efficacy, highlighting the importance of timely intervention in neurodegenerative diseases.

Abstract Image

Abstract Image

Abstract Image

在阿尔茨海默病样小鼠模型中,褪黑素对记忆和突触增强的改善作用:谷氨酸稳态和mGluRs受体的参与
背景:阿尔茨海默病(AD)以进行性认知能力下降和突触功能障碍为特征,主要由淀粉样斑块和由过度磷酸化的tau组成的神经原纤维缠结(nft)驱动。这些病理特征破坏了谷氨酸信号,而谷氨酸信号是突触可塑性和记忆巩固所必需的。本研究探讨褪黑素对ad样小鼠记忆和突触可塑性的治疗潜力,重点研究其对谷氨酸稳态和代谢性谷氨酸受体(mGluRs)的调节作用。方法:本研究首先对AD患者海马组织的RNA-seq数据集进行计算机生物信息学分析,以鉴定与谷氨酸信号传导和tau病理相关的差异表达基因(DEGs)。通过在C57BL/6小鼠海马内注射顺式磷酸化tau诱导ad样模型。使用行为测试评估记忆功能。采用体外场电位记录海马切片评价突触可塑性。组织学分析包括尼氏染色检测神经元密度,Luxol Fast Blue检测髓磷脂完整性,免疫荧光检测tau蛋白过度磷酸化。分子研究采用qPCR和Western blot评估谷氨酸相关标记和tau磷酸化。在诱导后两周(早期干预)或四周(晚期干预)开始,通过腹腔注射褪黑素(10mg /kg)。结果:利用生物信息学方法确定谷氨酸信号通路的关键分子靶点。ad样小鼠表现出记忆缺陷和突触功能障碍。褪黑素改善了认知功能,尤其是在早期干预下,行为测试证实了这一点。组织学研究显示神经元丢失减少,髓磷脂完整性改善,tau过度磷酸化降低。分子结果显示mGluR表达恢复,GSK3活性降低。早期干预产生了更好的结果,在LTP记录中观察到突触可塑性的部分恢复。结论:这些发现强调了褪黑素的神经保护特性,通过其调节谷氨酸信号和mGluR活性的能力介导,为其作为AD治疗药物的潜力提供了新的见解。此外,结果表明,早期给药褪黑激素可能显著提高其疗效,强调及时干预神经退行性疾病的重要性。
本文章由计算机程序翻译,如有差异,请以英文原文为准。
求助全文
约1分钟内获得全文 求助全文
来源期刊
Behavioral and Brain Functions
Behavioral and Brain Functions 医学-行为科学
CiteScore
5.90
自引率
0.00%
发文量
11
审稿时长
6-12 weeks
期刊介绍: A well-established journal in the field of behavioral and cognitive neuroscience, Behavioral and Brain Functions welcomes manuscripts which provide insight into the neurobiological mechanisms underlying behavior and brain function, or dysfunction. The journal gives priority to manuscripts that combine both neurobiology and behavior in a non-clinical manner.
×
引用
GB/T 7714-2015
复制
MLA
复制
APA
复制
导出至
BibTeX EndNote RefMan NoteFirst NoteExpress
×
提示
您的信息不完整,为了账户安全,请先补充。
现在去补充
×
提示
您因"违规操作"
具体请查看互助需知
我知道了
×
提示
确定
请完成安全验证×
copy
已复制链接
快去分享给好友吧!
我知道了
右上角分享
点击右上角分享
0
联系我们:info@booksci.cn Book学术提供免费学术资源搜索服务,方便国内外学者检索中英文文献。致力于提供最便捷和优质的服务体验。 Copyright © 2023 布克学术 All rights reserved.
京ICP备2023020795号-1
ghs 京公网安备 11010802042870号
Book学术文献互助
Book学术文献互助群
群 号:604180095
Book学术官方微信