Neuroinflammation in Adaptive Immunodeficient Mice with Colitis-like Symptoms.

IF 2.1 4区 医学 Q3 MEDICINE, RESEARCH & EXPERIMENTAL
Sung Hee Park, Junghwa Kang, Ji-Young Lee, Jeong Seon Yoon, Sung Hwan Hwang, Ji Young Lee, Deepak Prasad Gupta, Il Hyun Baek, Ki Jun Han, Gyun Jee Song
{"title":"Neuroinflammation in Adaptive Immunodeficient Mice with Colitis-like Symptoms.","authors":"Sung Hee Park, Junghwa Kang, Ji-Young Lee, Jeong Seon Yoon, Sung Hwan Hwang, Ji Young Lee, Deepak Prasad Gupta, Il Hyun Baek, Ki Jun Han, Gyun Jee Song","doi":"10.5607/en24016","DOIUrl":null,"url":null,"abstract":"<p><p>Emerging evidence suggests that systemic inflammation may play a critical role in neurological disorders. Recent studies have shown the connection between inflammatory bowel diseases (IBD) and neurological disorders, revealing a bidirectional relationship through the gut-brain axis. Immunotherapies, such as Treg cells infusion, have been proposed for IBD. However, the role of adaptive immune cells in IBD-induced neuroinflammation remains unclear. In this study, we established an animal model for IBD in mice with severe combined immune-deficient (SCID), an adaptive immune deficiency, to investigate the role of adaptive immune cells in IBD-induced neuroinflammation. Mice were fed 1%, 3%, or 5% dextran sulfate sodium (DSS) for 5 days. We measured body weight, colon length, disease activity index (DAI), and crypt damage. Pro-inflammatory cytokines were measured in the colon, while microglial morphology, neuronal count, and inflammatory cytokines were analyzed in the brain. In the 3% DSS group, colitis symptoms appeared at day 7, with reduced colon length and increased crypt damage showing colitis-like symptoms. By day 21, colon length and crypt damage persisted, while DAI showed recovery. Although colonic inflammation peaked at day 7, no significant increase in inflammatory cytokines or microglial hyperactivation was observed in the brain. By day 21, neuroinflammation was detected, albeit with a slight delay, in the absence of adaptive immune cells. The colitis-induced neuroinflammation model provides insights into the fundamental immune mechanisms of the gut-brain axis and may contribute to developing immune cell therapies for IBD-induced neuroinflammation.</p>","PeriodicalId":12263,"journal":{"name":"Experimental Neurobiology","volume":"34 1","pages":"34-47"},"PeriodicalIF":2.1000,"publicationDate":"2025-02-28","publicationTypes":"Journal Article","fieldsOfStudy":null,"isOpenAccess":false,"openAccessPdf":"https://www.ncbi.nlm.nih.gov/pmc/articles/PMC11919638/pdf/","citationCount":"0","resultStr":null,"platform":"Semanticscholar","paperid":null,"PeriodicalName":"Experimental Neurobiology","FirstCategoryId":"3","ListUrlMain":"https://doi.org/10.5607/en24016","RegionNum":4,"RegionCategory":"医学","ArticlePicture":[],"TitleCN":null,"AbstractTextCN":null,"PMCID":null,"EPubDate":"","PubModel":"","JCR":"Q3","JCRName":"MEDICINE, RESEARCH & EXPERIMENTAL","Score":null,"Total":0}
引用次数: 0

Abstract

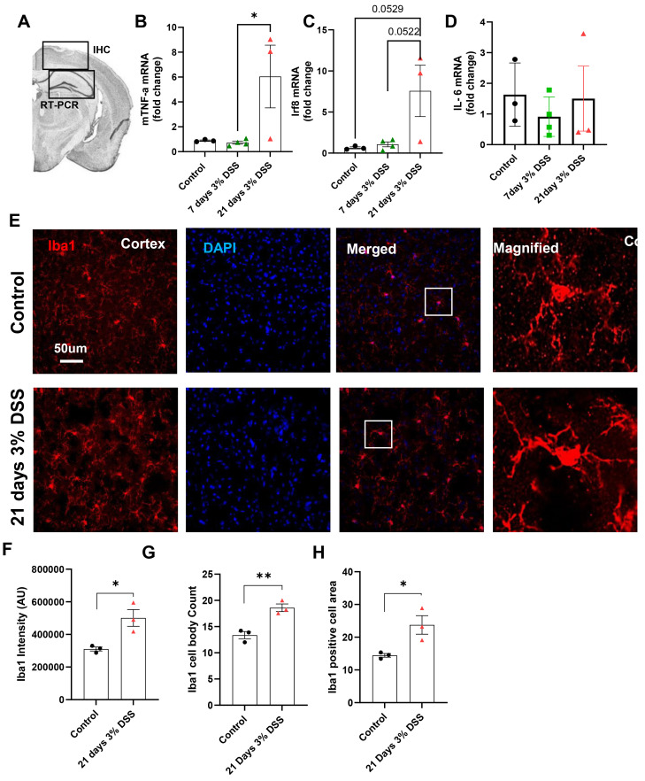
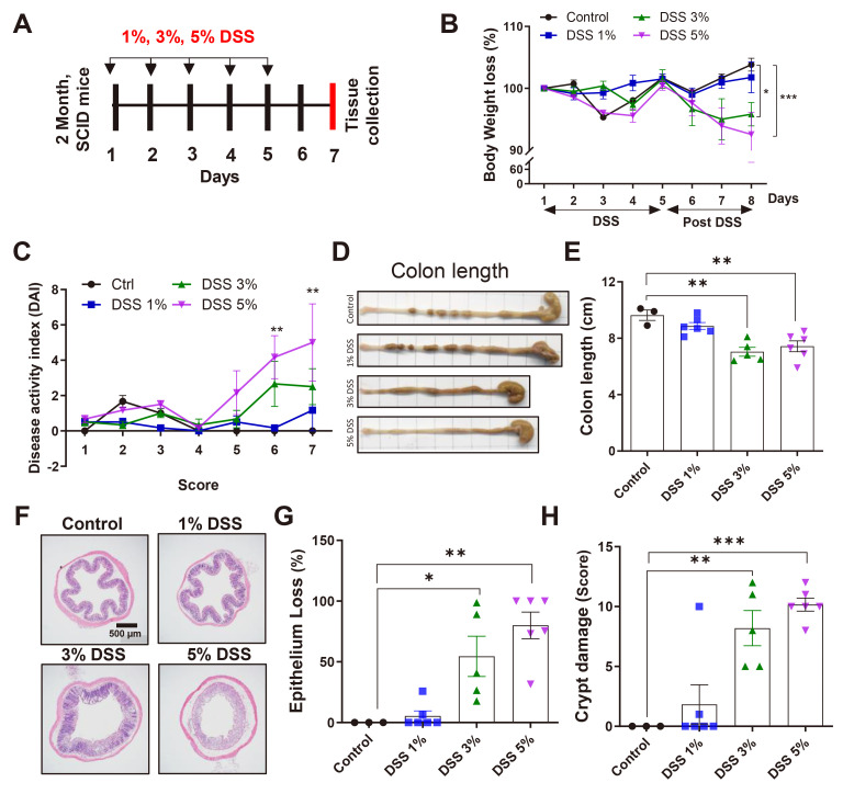
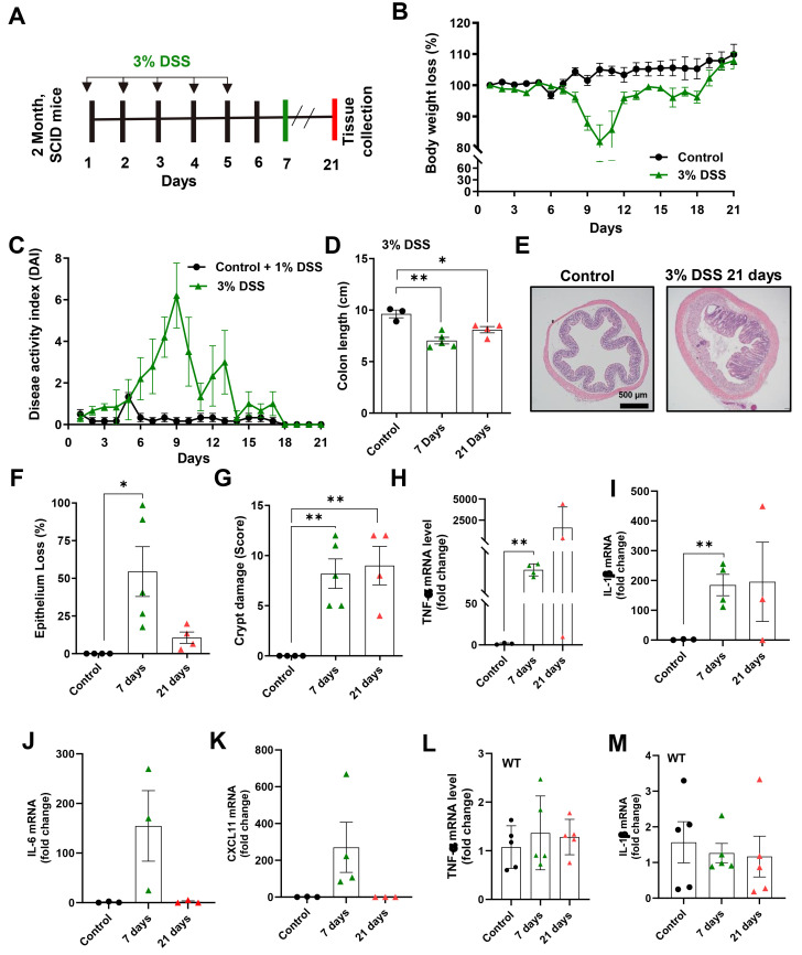
Emerging evidence suggests that systemic inflammation may play a critical role in neurological disorders. Recent studies have shown the connection between inflammatory bowel diseases (IBD) and neurological disorders, revealing a bidirectional relationship through the gut-brain axis. Immunotherapies, such as Treg cells infusion, have been proposed for IBD. However, the role of adaptive immune cells in IBD-induced neuroinflammation remains unclear. In this study, we established an animal model for IBD in mice with severe combined immune-deficient (SCID), an adaptive immune deficiency, to investigate the role of adaptive immune cells in IBD-induced neuroinflammation. Mice were fed 1%, 3%, or 5% dextran sulfate sodium (DSS) for 5 days. We measured body weight, colon length, disease activity index (DAI), and crypt damage. Pro-inflammatory cytokines were measured in the colon, while microglial morphology, neuronal count, and inflammatory cytokines were analyzed in the brain. In the 3% DSS group, colitis symptoms appeared at day 7, with reduced colon length and increased crypt damage showing colitis-like symptoms. By day 21, colon length and crypt damage persisted, while DAI showed recovery. Although colonic inflammation peaked at day 7, no significant increase in inflammatory cytokines or microglial hyperactivation was observed in the brain. By day 21, neuroinflammation was detected, albeit with a slight delay, in the absence of adaptive immune cells. The colitis-induced neuroinflammation model provides insights into the fundamental immune mechanisms of the gut-brain axis and may contribute to developing immune cell therapies for IBD-induced neuroinflammation.

Abstract Image

Abstract Image

Abstract Image

具有结肠炎样症状的适应性免疫缺陷小鼠的神经炎症
新出现的证据表明,全身性炎症可能在神经系统疾病中起关键作用。最近的研究表明,炎症性肠病(IBD)与神经系统疾病之间存在联系,揭示了通过肠-脑轴的双向关系。免疫疗法,如Treg细胞输注,已被提议用于IBD。然而,适应性免疫细胞在ibd诱导的神经炎症中的作用尚不清楚。在本研究中,我们在具有严重联合免疫缺陷(SCID)的适应性免疫缺陷小鼠中建立了IBD动物模型,以研究适应性免疫细胞在IBD诱导的神经炎症中的作用。小鼠分别饲喂1%、3%、5%硫酸葡聚糖钠(DSS) 5 d。我们测量了体重、结肠长度、疾病活动指数(DAI)和隐窝损伤。在结肠中测量促炎细胞因子,在大脑中分析小胶质细胞形态、神经元计数和炎症细胞因子。3% DSS组在第7天出现结肠炎症状,结肠长度缩短,隐窝损伤增加,表现出结肠炎样症状。到第21天,结肠长度和隐窝损伤持续存在,而DAI显示恢复。虽然结肠炎症在第7天达到顶峰,但在大脑中没有观察到炎症细胞因子或小胶质细胞过度活化的显著增加。到第21天,在缺乏适应性免疫细胞的情况下,检测到神经炎症,尽管有轻微延迟。结肠炎诱导的神经炎症模型提供了对肠-脑轴的基本免疫机制的见解,并可能有助于开发针对ibd诱导的神经炎症的免疫细胞疗法。
本文章由计算机程序翻译,如有差异,请以英文原文为准。
求助全文
约1分钟内获得全文 求助全文
来源期刊
Experimental Neurobiology
Experimental Neurobiology Neuroscience-Cellular and Molecular Neuroscience
CiteScore
4.30
自引率
4.20%
发文量
29
期刊介绍: Experimental Neurobiology is an international forum for interdisciplinary investigations of the nervous system. The journal aims to publish papers that present novel observations in all fields of neuroscience, encompassing cellular & molecular neuroscience, development/differentiation/plasticity, neurobiology of disease, systems/cognitive/behavioral neuroscience, drug development & industrial application, brain-machine interface, methodologies/tools, and clinical neuroscience. It should be of interest to a broad scientific audience working on the biochemical, molecular biological, cell biological, pharmacological, physiological, psychophysical, clinical, anatomical, cognitive, and biotechnological aspects of neuroscience. The journal publishes both original research articles and review articles. Experimental Neurobiology is an open access, peer-reviewed online journal. The journal is published jointly by The Korean Society for Brain and Neural Sciences & The Korean Society for Neurodegenerative Disease.
×
引用
GB/T 7714-2015
复制
MLA
复制
APA
复制
导出至
BibTeX EndNote RefMan NoteFirst NoteExpress
×
提示
您的信息不完整,为了账户安全,请先补充。
现在去补充
×
提示
您因"违规操作"
具体请查看互助需知
我知道了
×
提示
确定
请完成安全验证×
copy
已复制链接
快去分享给好友吧!
我知道了
右上角分享
点击右上角分享
0
联系我们:info@booksci.cn Book学术提供免费学术资源搜索服务,方便国内外学者检索中英文文献。致力于提供最便捷和优质的服务体验。 Copyright © 2023 布克学术 All rights reserved.
京ICP备2023020795号-1
ghs 京公网安备 11010802042870号
Book学术文献互助
Book学术文献互助群
群 号:604180095
Book学术官方微信