Correction: Maternal zinc alleviates tert-butyl hydroperoxide-induced mitochondrial oxidative stress on embryonic development involving the activation of Nrf2/PGC-1α pathway

IF 6.5 1区 农林科学 Q1 Agricultural and Biological Sciences
Liang Huang, Wei Gao, Xuri He, Tong Yuan, Huaqi Zhang, Xiufen Zhang, Wenxuan Zheng, Qilin Wu, Ju Liu, Wence Wang, Lin Yang, Yongwen Zhu
{"title":"Correction: Maternal zinc alleviates tert-butyl hydroperoxide-induced mitochondrial oxidative stress on embryonic development involving the activation of Nrf2/PGC-1α pathway","authors":"Liang Huang, Wei Gao, Xuri He, Tong Yuan, Huaqi Zhang, Xiufen Zhang, Wenxuan Zheng, Qilin Wu, Ju Liu, Wence Wang, Lin Yang, Yongwen Zhu","doi":"10.1186/s40104-025-01179-9","DOIUrl":null,"url":null,"abstract":"<p><b>Correction: J Animal Sci Biotechnol 14, 45 (2023)</b></p><p><b>https://doi.org/10.1186/s40104-023–00852-1</b></p><br/><p>Following publication of the original article [1], the authors reported that Fig. 3 were incorrect because there was naming error occurred during the archiving of electron microscopy micrographs of mitochondrial ultrastructure for maternal Zn treatment referring to Zn + pbs and Zn + BHP groups, resulting in the incorrect use of these images in Fig. 3D. The other elements of the Fig. 3D remain the same, and the interpretation of the results remains unchanged. This error does not affect the conclusions drawn in the paper.</p><p>Figure 3 is corrected from:</p><figure><figcaption><b data-test=\"figure-caption-text\">Fig. 3</b></figcaption><picture><source srcset=\"//media.springernature.com/lw685/springer-static/image/art%3A10.1186%2Fs40104-025-01179-9/MediaObjects/40104_2025_1179_Fig1_HTML.png?as=webp\" type=\"image/webp\"/><img alt=\"figure 1\" aria-describedby=\"Fig1\" height=\"477\" loading=\"lazy\" src=\"//media.springernature.com/lw685/springer-static/image/art%3A10.1186%2Fs40104-025-01179-9/MediaObjects/40104_2025_1179_Fig1_HTML.png\" width=\"685\"/></picture><p>Maternal Zn addition attenuated in ovo injected BHP-induced mitochondrial dysfunction in embryo. The maternal Con and Zn groups diets were supplemented with either 0 or 220 mg Zn/kg diet for female broiler breeders. The embryos from Con and Zn groups were subjected to in ovo injection of either pbs or 600 μmol/L BHP on E14.<b> A</b> Effect maternal Zn addition on egg yolk Zn content. <b>B</b> Effect maternal Zn addition on hatchability performance. <b>C</b> Effect maternal Zn addition and in ovo injected BHP treatment on mitochondrial ROS and MMP. <b>D </b>Representative electron microscopy micrographs of mitochondrial ultrastructure. <b>E–G</b> Effect maternal Zn addition and in ovo injected BHP treatment on MDA, GSH, and MT4 contents in isolated cytoplasm and mitochondria. <b>H</b> Effect maternal Zn addition and in ovo injected BHP treatment on CuZnSOD activity in isolated cytoplasm. <b>I–J</b> Effect maternal Zn addition and in ovo injected BHP treatment on hepatic ATP content and mtDNA copy number. <b>K</b> and <b>L</b> Effect maternal Zn addition and in ovo injected BHP treatment on hepatic MT4, Nrf-2, PGC-1α, PPAR-α protein expressions. Graph bars in A and B were analyzed using unpaired two-tailed Student’s <i>t</i>-test (<sup><span>∗</span></sup><i>P</i> &lt; 0.05, <i>n</i> = 6), while graph bars in <b>C</b>, <b>E</b>, <b>G</b>, <b>H</b>,<b> I</b> and<b> J</b> marked with different letters on top represent statistically significant results (<i>P </i>&lt; 0.05, <i>n </i>= 4–6) based on Tukey’s post hoc analysis, whereas bars labelled with the same letter correspond to results that show no statistically significant differences. Data were mean ± SEM</p><span>Full size image</span><svg aria-hidden=\"true\" focusable=\"false\" height=\"16\" role=\"img\" width=\"16\"><use xlink:href=\"#icon-eds-i-chevron-right-small\" xmlns:xlink=\"http://www.w3.org/1999/xlink\"></use></svg></figure><p>To: The original article [1] has been updated.</p><figure><figcaption><b data-test=\"figure-caption-text\">Fig. 3</b></figcaption><picture><source srcset=\"//media.springernature.com/lw685/springer-static/image/art%3A10.1186%2Fs40104-025-01179-9/MediaObjects/40104_2025_1179_Fig2_HTML.png?as=webp\" type=\"image/webp\"/><img alt=\"figure 2\" aria-describedby=\"Fig2\" height=\"477\" loading=\"lazy\" src=\"//media.springernature.com/lw685/springer-static/image/art%3A10.1186%2Fs40104-025-01179-9/MediaObjects/40104_2025_1179_Fig2_HTML.png\" width=\"685\"/></picture><p>Maternal Zn addition attenuated in ovo injected BHP-induced mitochondrial dysfunction in embryo. The maternal Con and Zn groups diets were supplemented with either 0 or 220 mg Zn/kg diet for female broiler breeders. The embryos from Con and Zn groups were subjected to in ovo injection of either pbs or 600 μmol/L BHP on E14.<b> A</b> Effect maternal Zn addition on egg yolk Zn content. <b>B</b> Effect maternal Zn addition on hatchability performance. <b>C</b> Effect maternal Zn addition and in ovo injected BHP treatment on mitochondrial ROS and MMP. <b>D </b>Representative electron microscopy micrographs of mitochondrial ultrastructure. <b>E–G</b> Effect maternal Zn addition and in ovo injected BHP treatment on MDA, GSH, and MT4 contents in isolated cytoplasm and mitochondria. <b>H</b> Effect maternal Zn addition and in ovo injected BHP treatment on CuZnSOD activity in isolated cytoplasm. <b>I–J</b> Effect maternal Zn addition and in ovo injected BHP treatment on hepatic ATP content and mtDNA copy number. <b>K</b> and <b>L</b> Effect maternal Zn addition and in ovo injected BHP treatment on hepatic MT4, Nrf-2, PGC-1α, PPAR-α protein expressions. Graph bars in A and B were analyzed using unpaired two-tailed Student’s <i>t</i>-test (<sup><span>∗</span></sup><i>P</i> &lt; 0.05, <i>n </i>= 6), while graph bars in <b>C</b>, <b>E</b>, <b>G</b>, <b>H</b>,<b> I</b> and<b> J</b> marked with different letters on top represent statistically significant results (<i>P </i>&lt; 0.05, <i>n </i>= 4–6) based on Tukey’s post hoc analysis, whereas bars labelled with the same letter correspond to results that show no statistically significant differences. Data were mean ± SEM</p><span>Full size image</span><svg aria-hidden=\"true\" focusable=\"false\" height=\"16\" role=\"img\" width=\"16\"><use xlink:href=\"#icon-eds-i-chevron-right-small\" xmlns:xlink=\"http://www.w3.org/1999/xlink\"></use></svg></figure><ol data-track-component=\"outbound reference\" data-track-context=\"references section\"><li data-counter=\"1.\"><p>Huang L, Gao W, He X, et al. Maternal zinc alleviates tert-butyl hydroperoxide-induced mitochondrial oxidative stress on embryonic development involving the activation of Nrf2/PGC-1α pathway. J Animal Sci Biotechnol. 2023;14:45. https://doi.org/10.1186/s40104-023-00852-1.</p><p>Article CAS Google Scholar </p></li></ol><p>Download references<svg aria-hidden=\"true\" focusable=\"false\" height=\"16\" role=\"img\" width=\"16\"><use xlink:href=\"#icon-eds-i-download-medium\" xmlns:xlink=\"http://www.w3.org/1999/xlink\"></use></svg></p><span>Author notes</span><ol><li><p>Liang Huang and Wei Gao contributed equally to this work.</p></li></ol><h3>Authors and Affiliations</h3><ol><li><p>State Key Laboratory of Livestock and Poultry Breeding, South China Agricultural University, Guangzhou, 510000, China</p><p>Liang Huang, Wei Gao, Xuri He, Tong Yuan, Xiufen Zhang, Wenxuan Zheng, Qilin Wu, Wence Wang, Lin Yang &amp; Yongwen Zhu</p></li><li><p>Tongren Polytechnic College, Tongren, 554000, China</p><p>Huaqi Zhang</p></li><li><p>Enping Long Industrial Co. Ltd, Enping, 529400, China</p><p>Ju Liu</p></li></ol><span>Authors</span><ol><li><span>Liang Huang</span>View author publications<p>You can also search for this author in <span>PubMed<span> </span>Google Scholar</span></p></li><li><span>Wei Gao</span>View author publications<p>You can also search for this author in <span>PubMed<span> </span>Google Scholar</span></p></li><li><span>Xuri He</span>View author publications<p>You can also search for this author in <span>PubMed<span> </span>Google Scholar</span></p></li><li><span>Tong Yuan</span>View author publications<p>You can also search for this author in <span>PubMed<span> </span>Google Scholar</span></p></li><li><span>Huaqi Zhang</span>View author publications<p>You can also search for this author in <span>PubMed<span> </span>Google Scholar</span></p></li><li><span>Xiufen Zhang</span>View author publications<p>You can also search for this author in <span>PubMed<span> </span>Google Scholar</span></p></li><li><span>Wenxuan Zheng</span>View author publications<p>You can also search for this author in <span>PubMed<span> </span>Google Scholar</span></p></li><li><span>Qilin Wu</span>View author publications<p>You can also search for this author in <span>PubMed<span> </span>Google Scholar</span></p></li><li><span>Ju Liu</span>View author publications<p>You can also search for this author in <span>PubMed<span> </span>Google Scholar</span></p></li><li><span>Wence Wang</span>View author publications<p>You can also search for this author in <span>PubMed<span> </span>Google Scholar</span></p></li><li><span>Lin Yang</span>View author publications<p>You can also search for this author in <span>PubMed<span> </span>Google Scholar</span></p></li><li><span>Yongwen Zhu</span>View author publications<p>You can also search for this author in <span>PubMed<span> </span>Google Scholar</span></p></li></ol><h3>Corresponding authors</h3><p>Correspondence to Lin Yang or Yongwen Zhu.</p><p><b>Open Access</b> This article is licensed under a Creative Commons Attribution 4.0 International License, which permits use, sharing, adaptation, distribution and reproduction in any medium or format, as long as you give appropriate credit to the original author(s) and the source, provide a link to the Creative Commons licence, and indicate if changes were made. The images or other third party material in this article are included in the article's Creative Commons licence, unless indicated otherwise in a credit line to the material. If material is not included in the article's Creative Commons licence and your intended use is not permitted by statutory regulation or exceeds the permitted use, you will need to obtain permission directly from the copyright holder. To view a copy of this licence, visit http://creativecommons.org/licenses/by/4.0/. The Creative Commons Public Domain Dedication waiver (http://creativecommons.org/publicdomain/zero/1.0/) applies to the data made available in this article, unless otherwise stated in a credit line to the data.</p>\n<p>Reprints and permissions</p><img alt=\"Check for updates. Verify currency and authenticity via CrossMark\" height=\"81\" loading=\"lazy\" src=\"data:image/svg+xml;base64,PHN2ZyBoZWlnaHQ9IjgxIiB3aWR0aD0iNTciIHhtbG5zPSJodHRwOi8vd3d3LnczLm9yZy8yMDAwL3N2ZyI+PGcgZmlsbD0ibm9uZSIgZmlsbC1ydWxlPSJldmVub2RkIj48cGF0aCBkPSJtMTcuMzUgMzUuNDUgMjEuMy0xNC4ydi0xNy4wM2gtMjEuMyIgZmlsbD0iIzk4OTg5OCIvPjxwYXRoIGQ9Im0zOC42NSAzNS40NS0yMS4zLTE0LjJ2LTE3LjAzaDIxLjMiIGZpbGw9IiM3NDc0NzQiLz48cGF0aCBkPSJtMjggLjVjLTEyLjk4IDAtMjMuNSAxMC41Mi0yMy41IDIzLjVzMTAuNTIgMjMuNSAyMy41IDIzLjUgMjMuNS0xMC41MiAyMy41LTIzLjVjMC02LjIzLTIuNDgtMTIuMjEtNi44OC0xNi42Mi00LjQxLTQuNC0xMC4zOS02Ljg4LTE2LjYyLTYuODh6bTAgNDEuMjVjLTkuOCAwLTE3Ljc1LTcuOTUtMTcuNzUtMTcuNzVzNy45NS0xNy43NSAxNy43NS0xNy43NSAxNy43NSA3Ljk1IDE3Ljc1IDE3Ljc1YzAgNC43MS0xLjg3IDkuMjItNS4yIDEyLjU1cy03Ljg0IDUuMi0xMi41NSA1LjJ6IiBmaWxsPSIjNTM1MzUzIi8+PHBhdGggZD0ibTQxIDM2Yy01LjgxIDYuMjMtMTUuMjMgNy40NS0yMi40MyAyLjktNy4yMS00LjU1LTEwLjE2LTEzLjU3LTcuMDMtMjEuNWwtNC45Mi0zLjExYy00Ljk1IDEwLjctMS4xOSAyMy40MiA4Ljc4IDI5LjcxIDkuOTcgNi4zIDIzLjA3IDQuMjIgMzAuNi00Ljg2eiIgZmlsbD0iIzljOWM5YyIvPjxwYXRoIGQ9Im0uMiA1OC40NWMwLS43NS4xMS0xLjQyLjMzLTIuMDFzLjUyLTEuMDkuOTEtMS41Yy4zOC0uNDEuODMtLjczIDEuMzQtLjk0LjUxLS4yMiAxLjA2LS4zMiAxLjY1LS4zMi41NiAwIDEuMDYuMTEgMS41MS4zNS40NC4yMy44MS41IDEuMS44MWwtLjkxIDEuMDFjLS4yNC0uMjQtLjQ5LS40Mi0uNzUtLjU2LS4yNy0uMTMtLjU4LS4yLS45My0uMi0uMzkgMC0uNzMuMDgtMS4wNS4yMy0uMzEuMTYtLjU4LjM3LS44MS42Ni0uMjMuMjgtLjQxLjYzLS41MyAxLjA0LS4xMy40MS0uMTkuODgtLjE5IDEuMzkgMCAxLjA0LjIzIDEuODYuNjggMi40Ni40NS41OSAxLjA2Ljg4IDEuODQuODguNDEgMCAuNzctLjA3IDEuMDctLjIzcy41OS0uMzkuODUtLjY4bC45MSAxYy0uMzguNDMtLjguNzYtMS4yOC45OS0uNDcuMjItMSAuMzQtMS41OC4zNC0uNTkgMC0xLjEzLS4xLTEuNjQtLjMxLS41LS4yLS45NC0uNTEtMS4zMS0uOTEtLjM4LS40LS42Ny0uOS0uODgtMS40OC0uMjItLjU5LS4zMy0xLjI2LS4zMy0yLjAyem04LjQtNS4zM2gxLjYxdjIuNTRsLS4wNSAxLjMzYy4yOS0uMjcuNjEtLjUxLjk2LS43MnMuNzYtLjMxIDEuMjQtLjMxYy43MyAwIDEuMjcuMjMgMS42MS43MS4zMy40Ny41IDEuMTQuNSAyLjAydjQuMzFoLTEuNjF2LTQuMWMwLS41Ny0uMDgtLjk3LS4yNS0xLjIxLS4xNy0uMjMtLjQ1LS4zNS0uODMtLjM1LS4zIDAtLjU2LjA4LS43OS4yMi0uMjMuMTUtLjQ5LjM2LS43OC42NHY0LjhoLTEuNjF6bTcuMzcgNi40NWMwLS41Ni4wOS0xLjA2LjI2LTEuNTEuMTgtLjQ1LjQyLS44My43MS0xLjE0LjI5LS4zLjYzLS41NCAxLjAxLS43MS4zOS0uMTcuNzgtLjI1IDEuMTgtLjI1LjQ3IDAgLjg4LjA4IDEuMjMuMjQuMzYuMTYuNjUuMzguODkuNjdzLjQyLjYzLjU0IDEuMDNjLjEyLjQxLjE4Ljg0LjE4IDEuMzIgMCAuMzItLjAyLjU3LS4wNy43NmgtNC4zNmMuMDcuNjIuMjkgMS4xLjY1IDEuNDQuMzYuMzMuODIuNSAxLjM4LjUuMjkgMCAuNTctLjA0LjgzLS4xM3MuNTEtLjIxLjc2LS4zN2wuNTUgMS4wMWMtLjMzLjIxLS42OS4zOS0xLjA5LjUzLS40MS4xNC0uODMuMjEtMS4yNi4yMS0uNDggMC0uOTItLjA4LTEuMzQtLjI1LS40MS0uMTYtLjc2LS40LTEuMDctLjctLjMxLS4zMS0uNTUtLjY5LS43Mi0xLjEzLS4xOC0uNDQtLjI2LS45NS0uMjYtMS41MnptNC42LS42MmMwLS41NS0uMTEtLjk4LS4zNC0xLjI4LS4yMy0uMzEtLjU4LS40Ny0xLjA2LS40Ny0uNDEgMC0uNzcuMTUtMS4wNy40NS0uMzEuMjktLjUuNzMtLjU4IDEuM3ptMi41LjYyYzAtLjU3LjA5LTEuMDguMjgtMS41My4xOC0uNDQuNDMtLjgyLjc1LTEuMTNzLjY5LS41NCAxLjEtLjcxYy40Mi0uMTYuODUtLjI0IDEuMzEtLjI0LjQ1IDAgLjg0LjA4IDEuMTcuMjNzLjYxLjM0Ljg1LjU3bC0uNzcgMS4wMmMtLjE5LS4xNi0uMzgtLjI4LS41Ni0uMzctLjE5LS4wOS0uMzktLjE0LS42MS0uMTQtLjU2IDAtMS4wMS4yMS0xLjM1LjYzLS4zNS40MS0uNTIuOTctLjUyIDEuNjcgMCAuNjkuMTcgMS4yNC41MSAxLjY2LjM0LjQxLjc4LjYyIDEuMzIuNjIuMjggMCAuNTQtLjA2Ljc4LS4xNy4yNC0uMTIuNDUtLjI2LjY0LS40MmwuNjcgMS4wM2MtLjMzLjI5LS42OS41MS0xLjA4LjY1LS4zOS4xNS0uNzguMjMtMS4xOC4yMy0uNDYgMC0uOS0uMDgtMS4zMS0uMjQtLjQtLjE2LS43NS0uMzktMS4wNS0uN3MtLjUzLS42OS0uNy0xLjEzYy0uMTctLjQ1LS4yNS0uOTYtLjI1LTEuNTN6bTYuOTEtNi40NWgxLjU4djYuMTdoLjA1bDIuNTQtMy4xNmgxLjc3bC0yLjM1IDIuOCAyLjU5IDQuMDdoLTEuNzVsLTEuNzctMi45OC0xLjA4IDEuMjN2MS43NWgtMS41OHptMTMuNjkgMS4yN2MtLjI1LS4xMS0uNS0uMTctLjc1LS4xNy0uNTggMC0uODcuMzktLjg3IDEuMTZ2Ljc1aDEuMzR2MS4yN2gtMS4zNHY1LjZoLTEuNjF2LTUuNmgtLjkydi0xLjJsLjkyLS4wN3YtLjcyYzAtLjM1LjA0LS42OC4xMy0uOTguMDgtLjMxLjIxLS41Ny40LS43OXMuNDItLjM5LjcxLS41MWMuMjgtLjEyLjYzLS4xOCAxLjA0LS4xOC4yNCAwIC40OC4wMi42OS4wNy4yMi4wNS40MS4xLjU3LjE3em0uNDggNS4xOGMwLS41Ny4wOS0xLjA4LjI3LTEuNTMuMTctLjQ0LjQxLS44Mi43Mi0xLjEzLjMtLjMxLjY1LS41NCAxLjA0LS43MS4zOS0uMTYuOC0uMjQgMS4yMy0uMjRzLjg0LjA4IDEuMjQuMjRjLjQuMTcuNzQuNCAxLjA0Ljcxcy41NC42OS43MiAxLjEzYy4xOS40NS4yOC45Ni4yOCAxLjUzcy0uMDkgMS4wOC0uMjggMS41M2MtLjE4LjQ0LS40Mi44Mi0uNzIgMS4xM3MtLjY0LjU0LTEuMDQuNy0uODEuMjQtMS4yNC4yNC0uODQtLjA4LTEuMjMtLjI0LS43NC0uMzktMS4wNC0uN2MtLjMxLS4zMS0uNTUtLjY5LS43Mi0xLjEzLS4xOC0uNDUtLjI3LS45Ni0uMjctMS41M3ptMS42NSAwYzAgLjY5LjE0IDEuMjQuNDMgMS42Ni4yOC40MS42OC42MiAxLjE4LjYyLjUxIDAgLjktLjIxIDEuMTktLjYyLjI5LS40Mi40NC0uOTcuNDQtMS42NiAwLS43LS4xNS0xLjI2LS40NC0xLjY3LS4yOS0uNDItLjY4LS42My0xLjE5LS42My0uNSAwLS45LjIxLTEuMTguNjMtLjI5LjQxLS40My45Ny0uNDMgMS42N3ptNi40OC0zLjQ0aDEuMzNsLjEyIDEuMjFoLjA1Yy4yNC0uNDQuNTQtLjc5Ljg4LTEuMDIuMzUtLjI0LjctLjM2IDEuMDctLjM2LjMyIDAgLjU5LjA1Ljc4LjE0bC0uMjggMS40LS4zMy0uMDljLS4xMS0uMDEtLjIzLS4wMi0uMzgtLjAyLS4yNyAwLS41Ni4xLS44Ni4zMXMtLjU1LjU4LS43NyAxLjF2NC4yaC0xLjYxem0tNDcuODcgMTVoMS42MXY0LjFjMCAuNTcuMDguOTcuMjUgMS4yLjE3LjI0LjQ0LjM1LjgxLjM1LjMgMCAuNTctLjA3LjgtLjIyLjIyLS4xNS40Ny0uMzkuNzMtLjczdi00LjdoMS42MXY2Ljg3aC0xLjMybC0uMTItMS4wMWgtLjA0Yy0uMy4zNi0uNjMuNjQtLjk4Ljg2LS4zNS4yMS0uNzYuMzItMS4yNC4zMi0uNzMgMC0xLjI3LS4yNC0xLjYxLS43MS0uMzMtLjQ3LS41LTEuMTQtLjUtMi4wMnptOS40NiA3LjQzdjIuMTZoLTEuNjF2LTkuNTloMS4zM2wuMTIuNzJoLjA1Yy4yOS0uMjQuNjEtLjQ1Ljk3LS42My4zNS0uMTcuNzItLjI2IDEuMS0uMjYuNDMgMCAuODEuMDggMS4xNS4yNC4zMy4xNy42MS40Ljg0LjcxLjI0LjMxLjQxLjY4LjUzIDEuMTEuMTMuNDIuMTkuOTEuMTkgMS40NCAwIC41OS0uMDkgMS4xMS0uMjUgMS41Ny0uMTYuNDctLjM4Ljg1LS42NSAxLjE2LS4yNy4zMi0uNTguNTYtLjk0LjczLS4zNS4xNi0uNzIuMjUtMS4xLjI1LS4zIDAtLjYtLjA3LS45LS4ycy0uNTktLjMxLS44Ny0uNTZ6bTAtMi4zYy4yNi4yMi41LjM3LjczLjQ1LjI0LjA5LjQ2LjEzLjY2LjEzLjQ2IDAgLjg0LS4yIDEuMTUtLjYuMzEtLjM5LjQ2LS45OC40Ni0xLjc3IDAtLjY5LS4xMi0xLjIyLS4zNS0xLjYxLS4yMy0uMzgtLjYxLS41Ny0xLjEzLS41Ny0uNDkgMC0uOTkuMjYtMS41Mi43N3ptNS44Ny0xLjY5YzAtLjU2LjA4LTEuMDYuMjUtMS41MS4xNi0uNDUuMzctLjgzLjY1LTEuMTQuMjctLjMuNTgtLjU0LjkzLS43MXMuNzEtLjI1IDEuMDgtLjI1Yy4zOSAwIC43My4wNyAxIC4yLjI3LjE0LjU0LjMyLjgxLjU1bC0uMDYtMS4xdi0yLjQ5aDEuNjF2OS44OGgtMS4zM2wtLjExLS43NGgtLjA2Yy0uMjUuMjUtLjU0LjQ2LS44OC42NC0uMzMuMTgtLjY5LjI3LTEuMDYuMjctLjg3IDAtMS41Ni0uMzItMi4wNy0uOTVzLS43Ni0xLjUxLS43Ni0yLjY1em0xLjY3LS4wMWMwIC43NC4xMyAxLjMxLjQgMS43LjI2LjM4LjY1LjU4IDEuMTUuNTguNTEgMCAuOTktLjI2IDEuNDQtLjc3di0zLjIxYy0uMjQtLjIxLS40OC0uMzYtLjctLjQ1LS4yMy0uMDgtLjQ2LS4xMi0uNy0uMTItLjQ1IDAtLjgyLjE5LTEuMTMuNTktLjMxLjM5LS40Ni45NS0uNDYgMS42OHptNi4zNSAxLjU5YzAtLjczLjMyLTEuMy45Ny0xLjcxLjY0LS40IDEuNjctLjY4IDMuMDgtLjg0IDAtLjE3LS4wMi0uMzQtLjA3LS41MS0uMDUtLjE2LS4xMi0uMy0uMjItLjQzcy0uMjItLjIyLS4zOC0uM2MtLjE1LS4wNi0uMzQtLjEtLjU4LS4xLS4zNCAwLS42OC4wNy0xIC4ycy0uNjMuMjktLjkzLjQ3bC0uNTktMS4wOGMuMzktLjI0LjgxLS40NSAxLjI4LS42My40Ny0uMTcuOTktLjI2IDEuNTQtLjI2Ljg2IDAgMS41MS4yNSAxLjkzLjc2cy42MyAxLjI1LjYzIDIuMjF2NC4wN2gtMS4zMmwtLjEyLS43NmgtLjA1Yy0uMy4yNy0uNjMuNDgtLjk4LjY2cy0uNzMuMjctMS4xNC4yN2MtLjYxIDAtMS4xLS4xOS0xLjQ4LS41Ni0uMzgtLjM2LS41Ny0uODUtLjU3LTEuNDZ6bTEuNTctLjEyYzAgLjMuMDkuNTMuMjcuNjcuMTkuMTQuNDIuMjEuNzEuMjEuMjggMCAuNTQtLjA3Ljc3LS4ycy40OC0uMzEuNzMtLjU2di0xLjU0Yy0uNDcuMDYtLjg2LjEzLTEuMTguMjMtLjMxLjA5LS41Ny4xOS0uNzYuMzFzLS4zMy4yNS0uNDEuNGMtLjA5LjE1LS4xMy4zMS0uMTMuNDh6bTYuMjktMy42M2gtLjk4di0xLjJsMS4wNi0uMDcuMi0xLjg4aDEuMzR2MS44OGgxLjc1djEuMjdoLTEuNzV2My4yOGMwIC44LjMyIDEuMi45NyAxLjIuMTIgMCAuMjQtLjAxLjM3LS4wNC4xMi0uMDMuMjQtLjA3LjM0LS4xMWwuMjggMS4xOWMtLjE5LjA2LS40LjEyLS42NC4xNy0uMjMuMDUtLjQ5LjA4LS43Ni4wOC0uNCAwLS43NC0uMDYtMS4wMi0uMTgtLjI3LS4xMy0uNDktLjMtLjY3LS41Mi0uMTctLjIxLS4zLS40OC0uMzctLjc4LS4wOC0uMy0uMTItLjY0LS4xMi0xLjAxem00LjM2IDIuMTdjMC0uNTYuMDktMS4wNi4yNy0xLjUxcy40MS0uODMuNzEtMS4xNGMuMjktLjMuNjMtLjU0IDEuMDEtLjcxLjM5LS4xNy43OC0uMjUgMS4xOC0uMjUuNDcgMCAuODguMDggMS4yMy4yNC4zNi4xNi42NS4zOC44OS42N3MuNDIuNjMuNTQgMS4wM2MuMTIuNDEuMTguODQuMTggMS4zMiAwIC4zMi0uMDIuNTctLjA3Ljc2aC00LjM3Yy4wOC42Mi4yOSAxLjEuNjUgMS40NC4zNi4zMy44Mi41IDEuMzguNS4zIDAgLjU4LS4wNC44NC0uMTMuMjUtLjA5LjUxLS4yMS43Ni0uMzdsLjU0IDEuMDFjLS4zMi4yMS0uNjkuMzktMS4wOS41M3MtLjgyLjIxLTEuMjYuMjFjLS40NyAwLS45Mi0uMDgtMS4zMy0uMjUtLjQxLS4xNi0uNzctLjQtMS4wOC0uNy0uMy0uMzEtLjU0LS42OS0uNzItMS4xMy0uMTctLjQ0LS4yNi0uOTUtLjI2LTEuNTJ6bTQuNjEtLjYyYzAtLjU1LS4xMS0uOTgtLjM0LTEuMjgtLjIzLS4zMS0uNTgtLjQ3LTEuMDYtLjQ3LS40MSAwLS43Ny4xNS0xLjA4LjQ1LS4zMS4yOS0uNS43My0uNTcgMS4zem0zLjAxIDIuMjNjLjMxLjI0LjYxLjQzLjkyLjU3LjMuMTMuNjMuMi45OC4yLjM4IDAgLjY1LS4wOC44My0uMjNzLjI3LS4zNS4yNy0uNmMwLS4xNC0uMDUtLjI2LS4xMy0uMzctLjA4LS4xLS4yLS4yLS4zNC0uMjgtLjE0LS4wOS0uMjktLjE2LS40Ny0uMjNsLS41My0uMjJjLS4yMy0uMDktLjQ2LS4xOC0uNjktLjMtLjIzLS4xMS0uNDQtLjI0LS42Mi0uNHMtLjMzLS4zNS0uNDUtLjU1Yy0uMTItLjIxLS4xOC0uNDYtLjE4LS43NSAwLS42MS4yMy0xLjEuNjgtMS40OS40NC0uMzggMS4wNi0uNTcgMS44My0uNTcuNDggMCAuOTEuMDggMS4yOS4yNXMuNzEuMzYuOTkuNTdsLS43NC45OGMtLjI0LS4xNy0uNDktLjMyLS43My0uNDItLjI1LS4xMS0uNTEtLjE2LS43OC0uMTYtLjM1IDAtLjYuMDctLjc2LjIxLS4xNy4xNS0uMjUuMzMtLjI1LjU0IDAgLjE0LjA0LjI2LjEyLjM2cy4xOC4xOC4zMS4yNmMuMTQuMDcuMjkuMTQuNDYuMjFsLjU0LjE5Yy4yMy4wOS40Ny4xOC43LjI5cy40NC4yNC42NC40Yy4xOS4xNi4zNC4zNS40Ni41OC4xMS4yMy4xNy41LjE3LjgyIDAgLjMtLjA2LjU4LS4xNy44My0uMTIuMjYtLjI5LjQ4LS41MS42OC0uMjMuMTktLjUxLjM0LS44NC40NS0uMzQuMTEtLjcyLjE3LTEuMTUuMTctLjQ4IDAtLjk1LS4wOS0xLjQxLS4yNy0uNDYtLjE5LS44Ni0uNDEtMS4yLS42OHoiIGZpbGw9IiM1MzUzNTMiLz48L2c+PC9zdmc+\" width=\"57\"/><h3>Cite this article</h3><p>Huang, L., Gao, W., He, X. <i>et al.</i> Correction: Maternal zinc alleviates <i>tert</i>-butyl hydroperoxide-induced mitochondrial oxidative stress on embryonic development involving the activation of Nrf2/PGC-1α pathway. <i>J Animal Sci Biotechnol</i> <b>16</b>, 45 (2025). https://doi.org/10.1186/s40104-025-01179-9</p><p>Download citation<svg aria-hidden=\"true\" focusable=\"false\" height=\"16\" role=\"img\" width=\"16\"><use xlink:href=\"#icon-eds-i-download-medium\" xmlns:xlink=\"http://www.w3.org/1999/xlink\"></use></svg></p><ul data-test=\"publication-history\"><li><p>Published<span>: </span><span><time datetime=\"2025-03-17\">17 March 2025</time></span></p></li><li><p>DOI</abbr><span>: </span><span>https://doi.org/10.1186/s40104-025-01179-9</span></p></li></ul><h3>Share this article</h3><p>Anyone you share the following link with will be able to read this content:</p><button data-track=\"click\" data-track-action=\"get shareable link\" data-track-external=\"\" data-track-label=\"button\" type=\"button\">Get shareable link</button><p>Sorry, a shareable link is not currently available for this article.</p><p data-track=\"click\" data-track-action=\"select share url\" data-track-label=\"button\"></p><button data-track=\"click\" data-track-action=\"copy share url\" data-track-external=\"\" data-track-label=\"button\" type=\"button\">Copy to clipboard</button><p> Provided by the Springer Nature SharedIt content-sharing initiative </p>","PeriodicalId":14928,"journal":{"name":"Journal of Animal Science and Biotechnology","volume":"199 1","pages":""},"PeriodicalIF":6.5000,"publicationDate":"2025-03-17","publicationTypes":"Journal Article","fieldsOfStudy":null,"isOpenAccess":false,"openAccessPdf":"","citationCount":"0","resultStr":null,"platform":"Semanticscholar","paperid":null,"PeriodicalName":"Journal of Animal Science and Biotechnology","FirstCategoryId":"97","ListUrlMain":"https://doi.org/10.1186/s40104-025-01179-9","RegionNum":1,"RegionCategory":"农林科学","ArticlePicture":[],"TitleCN":null,"AbstractTextCN":null,"PMCID":null,"EPubDate":"","PubModel":"","JCR":"Q1","JCRName":"Agricultural and Biological Sciences","Score":null,"Total":0}
引用次数: 0

Abstract

Correction: J Animal Sci Biotechnol 14, 45 (2023)

https://doi.org/10.1186/s40104-023–00852-1


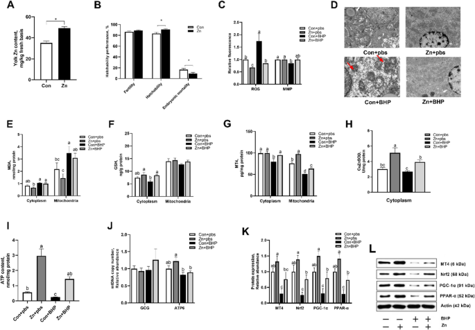
Following publication of the original article [1], the authors reported that Fig. 3 were incorrect because there was naming error occurred during the archiving of electron microscopy micrographs of mitochondrial ultrastructure for maternal Zn treatment referring to Zn + pbs and Zn + BHP groups, resulting in the incorrect use of these images in Fig. 3D. The other elements of the Fig. 3D remain the same, and the interpretation of the results remains unchanged. This error does not affect the conclusions drawn in the paper.

Figure 3 is corrected from:

Fig. 3
Abstract Image

Maternal Zn addition attenuated in ovo injected BHP-induced mitochondrial dysfunction in embryo. The maternal Con and Zn groups diets were supplemented with either 0 or 220 mg Zn/kg diet for female broiler breeders. The embryos from Con and Zn groups were subjected to in ovo injection of either pbs or 600 μmol/L BHP on E14. A Effect maternal Zn addition on egg yolk Zn content. B Effect maternal Zn addition on hatchability performance. C Effect maternal Zn addition and in ovo injected BHP treatment on mitochondrial ROS and MMP. D Representative electron microscopy micrographs of mitochondrial ultrastructure. E–G Effect maternal Zn addition and in ovo injected BHP treatment on MDA, GSH, and MT4 contents in isolated cytoplasm and mitochondria. H Effect maternal Zn addition and in ovo injected BHP treatment on CuZnSOD activity in isolated cytoplasm. I–J Effect maternal Zn addition and in ovo injected BHP treatment on hepatic ATP content and mtDNA copy number. K and L Effect maternal Zn addition and in ovo injected BHP treatment on hepatic MT4, Nrf-2, PGC-1α, PPAR-α protein expressions. Graph bars in A and B were analyzed using unpaired two-tailed Student’s t-test (P < 0.05, n = 6), while graph bars in C, E, G, H, I and J marked with different letters on top represent statistically significant results (P < 0.05, n = 4–6) based on Tukey’s post hoc analysis, whereas bars labelled with the same letter correspond to results that show no statistically significant differences. Data were mean ± SEM

Full size image

To: The original article [1] has been updated.

Fig. 3
Abstract Image

Maternal Zn addition attenuated in ovo injected BHP-induced mitochondrial dysfunction in embryo. The maternal Con and Zn groups diets were supplemented with either 0 or 220 mg Zn/kg diet for female broiler breeders. The embryos from Con and Zn groups were subjected to in ovo injection of either pbs or 600 μmol/L BHP on E14. A Effect maternal Zn addition on egg yolk Zn content. B Effect maternal Zn addition on hatchability performance. C Effect maternal Zn addition and in ovo injected BHP treatment on mitochondrial ROS and MMP. D Representative electron microscopy micrographs of mitochondrial ultrastructure. E–G Effect maternal Zn addition and in ovo injected BHP treatment on MDA, GSH, and MT4 contents in isolated cytoplasm and mitochondria. H Effect maternal Zn addition and in ovo injected BHP treatment on CuZnSOD activity in isolated cytoplasm. I–J Effect maternal Zn addition and in ovo injected BHP treatment on hepatic ATP content and mtDNA copy number. K and L Effect maternal Zn addition and in ovo injected BHP treatment on hepatic MT4, Nrf-2, PGC-1α, PPAR-α protein expressions. Graph bars in A and B were analyzed using unpaired two-tailed Student’s t-test (P < 0.05, n = 6), while graph bars in C, E, G, H, I and J marked with different letters on top represent statistically significant results (P < 0.05, n = 4–6) based on Tukey’s post hoc analysis, whereas bars labelled with the same letter correspond to results that show no statistically significant differences. Data were mean ± SEM

Full size image
  1. Huang L, Gao W, He X, et al. Maternal zinc alleviates tert-butyl hydroperoxide-induced mitochondrial oxidative stress on embryonic development involving the activation of Nrf2/PGC-1α pathway. J Animal Sci Biotechnol. 2023;14:45. https://doi.org/10.1186/s40104-023-00852-1.

    Article CAS Google Scholar

Download references

Author notes
  1. Liang Huang and Wei Gao contributed equally to this work.

Authors and Affiliations

  1. State Key Laboratory of Livestock and Poultry Breeding, South China Agricultural University, Guangzhou, 510000, China

    Liang Huang, Wei Gao, Xuri He, Tong Yuan, Xiufen Zhang, Wenxuan Zheng, Qilin Wu, Wence Wang, Lin Yang & Yongwen Zhu

  2. Tongren Polytechnic College, Tongren, 554000, China

    Huaqi Zhang

  3. Enping Long Industrial Co. Ltd, Enping, 529400, China

    Ju Liu

Authors
  1. Liang HuangView author publications

    You can also search for this author in PubMed Google Scholar

  2. Wei GaoView author publications

    You can also search for this author in PubMed Google Scholar

  3. Xuri HeView author publications

    You can also search for this author in PubMed Google Scholar

  4. Tong YuanView author publications

    You can also search for this author in PubMed Google Scholar

  5. Huaqi ZhangView author publications

    You can also search for this author in PubMed Google Scholar

  6. Xiufen ZhangView author publications

    You can also search for this author in PubMed Google Scholar

  7. Wenxuan ZhengView author publications

    You can also search for this author in PubMed Google Scholar

  8. Qilin WuView author publications

    You can also search for this author in PubMed Google Scholar

  9. Ju LiuView author publications

    You can also search for this author in PubMed Google Scholar

  10. Wence WangView author publications

    You can also search for this author in PubMed Google Scholar

  11. Lin YangView author publications

    You can also search for this author in PubMed Google Scholar

  12. Yongwen ZhuView author publications

    You can also search for this author in PubMed Google Scholar

Corresponding authors

Correspondence to Lin Yang or Yongwen Zhu.

Open Access This article is licensed under a Creative Commons Attribution 4.0 International License, which permits use, sharing, adaptation, distribution and reproduction in any medium or format, as long as you give appropriate credit to the original author(s) and the source, provide a link to the Creative Commons licence, and indicate if changes were made. The images or other third party material in this article are included in the article's Creative Commons licence, unless indicated otherwise in a credit line to the material. If material is not included in the article's Creative Commons licence and your intended use is not permitted by statutory regulation or exceeds the permitted use, you will need to obtain permission directly from the copyright holder. To view a copy of this licence, visit http://creativecommons.org/licenses/by/4.0/. The Creative Commons Public Domain Dedication waiver (http://creativecommons.org/publicdomain/zero/1.0/) applies to the data made available in this article, unless otherwise stated in a credit line to the data.

Reprints and permissions

Abstract Image

Cite this article

Huang, L., Gao, W., He, X. et al. Correction: Maternal zinc alleviates tert-butyl hydroperoxide-induced mitochondrial oxidative stress on embryonic development involving the activation of Nrf2/PGC-1α pathway. J Animal Sci Biotechnol 16, 45 (2025). https://doi.org/10.1186/s40104-025-01179-9

Download citation

  • Published:

  • DOI: https://doi.org/10.1186/s40104-025-01179-9

Share this article

Anyone you share the following link with will be able to read this content:

Sorry, a shareable link is not currently available for this article.

Provided by the Springer Nature SharedIt content-sharing initiative

更正:母体锌可通过激活Nrf2/PGC-1α通路,减轻叔丁基过氧化氢诱导的线粒体氧化应激对胚胎发育的影响
中国恩平,恩平市,529400ChinaJu LiuAuthorsLiang HuangView Author publications您也可以在PubMed Google Scholar中搜索该作者Wei GaoView Author publications您也可以在PubMed Google Scholar中搜索该作者Xuri HeView Author publications您也可以在PubMed Google Scholar中搜索该作者TongYuanView作者发表的作品您也可以在PubMed Google Scholar中搜索该作者Huaqi ZhangView作者发表的作品您也可以在PubMed Google Scholar中搜索该作者Xiufen ZhangView作者发表的作品您也可以在PubMed Google Scholar中搜索该作者Wenxuan ZhengView作者发表的作品您也可以在PubMed Google Scholar中搜索该作者Wenxuan ZhengView作者发表的作品发表文章您也可以在 PubMed Google Scholar中搜索该作者Qilin Wu查看作者发表文章您也可以在 PubMed Google Scholar中搜索该作者Ju Liu查看作者发表文章您也可以在 PubMed Google Scholar中搜索该作者Wence Wang查看作者发表文章您也可以在 PubMed Google Scholar中搜索该作者在PubMed Google Scholar中搜索该作者杨林查看作者发表的论文您也可以在 PubMed Google Scholar中搜索该作者朱永文查看作者发表的论文您也可以在 PubMed Google Scholar中搜索该作者通讯作者:杨林或朱永文。开放存取 本文采用知识共享署名 4.0 国际许可协议进行许可,该协议允许以任何媒介或格式使用、共享、改编、分发和复制本文,但须注明原作者和出处,提供知识共享许可协议的链接,并说明是否进行了修改。本文中的图片或其他第三方材料均包含在文章的知识共享许可协议中,除非在材料的署名栏中另有说明。如果材料未包含在文章的知识共享许可协议中,且您打算使用的材料不符合法律规定或超出许可使用范围,则您需要直接从版权所有者处获得许可。如需查看该许可的副本,请访问 http://creativecommons.org/licenses/by/4.0/。除非在数据的信用行中另有说明,否则知识共享公共领域专用免责声明 (http://creativecommons.org/publicdomain/zero/1.0/) 适用于本文提供的数据。转载与许可引用本文Huang, L., Gao, W., He, X. et al. Correction:母体锌通过激活Nrf2/PGC-1α途径缓解叔丁基过氧化氢诱导的线粒体氧化应激对胚胎发育的影响。J Animal Sci Biotechnol 16, 45 (2025). https://doi.org/10.1186/s40104-025-01179-9Download citationPublished: 17 March 2025DOI: https://doi.org/10.1186/s40104-025-01179-9Share this articleAnyone you share the following link with will be able to read this content:Get shareable linkSorry, a shareable link is not currently available for this article.Copy to clipboard Provided by the Springer Nature SharedIt content-sharing initiative.
本文章由计算机程序翻译,如有差异,请以英文原文为准。
求助全文
约1分钟内获得全文 求助全文
来源期刊
Journal of Animal Science and Biotechnology
Journal of Animal Science and Biotechnology AGRICULTURE, DAIRY & ANIMAL SCIENCE-
CiteScore
9.90
自引率
2.90%
发文量
822
审稿时长
17 weeks
期刊介绍: Journal of Animal Science and Biotechnology is an open access, peer-reviewed journal that encompasses all aspects of animal science and biotechnology. That includes domestic animal production, animal genetics and breeding, animal reproduction and physiology, animal nutrition and biochemistry, feed processing technology and bioevaluation, animal biotechnology, and meat science.
×
引用
GB/T 7714-2015
复制
MLA
复制
APA
复制
导出至
BibTeX EndNote RefMan NoteFirst NoteExpress
×
提示
您的信息不完整,为了账户安全,请先补充。
现在去补充
×
提示
您因"违规操作"
具体请查看互助需知
我知道了
×
提示
确定
请完成安全验证×
copy
已复制链接
快去分享给好友吧!
我知道了
右上角分享
点击右上角分享
0
联系我们:info@booksci.cn Book学术提供免费学术资源搜索服务,方便国内外学者检索中英文文献。致力于提供最便捷和优质的服务体验。 Copyright © 2023 布克学术 All rights reserved.
京ICP备2023020795号-1
ghs 京公网安备 11010802042870号
Book学术文献互助
Book学术文献互助群
群 号:604180095
Book学术官方微信