Apoptotic Vesicles Derived from Mesenchymal Stem Cells Ameliorate Hypersensitivity Responses via Inducing CD8+ T Cells Apoptosis with Calcium Overload and Mitochondrial Dysfunction

IF 14.1 1区 材料科学 Q1 CHEMISTRY, MULTIDISCIPLINARY
Anqi Liu, Peng Peng, Changze Wei, Fanhui Meng, Xiaoyao Huang, Peisheng Liu, Siyuan Fan, Xinyue Cai, Meiling Wu, Zilin Xuan, Qing Liu, Xinyu Qiu, Zhenlai Zhu, Hao Guo
{"title":"Apoptotic Vesicles Derived from Mesenchymal Stem Cells Ameliorate Hypersensitivity Responses via Inducing CD8+ T Cells Apoptosis with Calcium Overload and Mitochondrial Dysfunction","authors":"Anqi Liu,&nbsp;Peng Peng,&nbsp;Changze Wei,&nbsp;Fanhui Meng,&nbsp;Xiaoyao Huang,&nbsp;Peisheng Liu,&nbsp;Siyuan Fan,&nbsp;Xinyue Cai,&nbsp;Meiling Wu,&nbsp;Zilin Xuan,&nbsp;Qing Liu,&nbsp;Xinyu Qiu,&nbsp;Zhenlai Zhu,&nbsp;Hao Guo","doi":"10.1002/advs.202407446","DOIUrl":null,"url":null,"abstract":"<p>Apoptosis is crucial for maintaining internal homeostasis. Apoptotic vesicles (ApoVs) derived from mesenchymal stem/ stromal cells (MSCs-ApoVs) as natural lipid nanoparticles are attractive candidates for the next generation of immunotherapies. However, the therapeutic potential of MSCs-ApoVs in managing hypersensitivity reactions mediated by CD8<sup>+</sup> T cells remains elusive. This research utilized contact hypersensitivity and oral lichenoid reaction models, both of which represent type IV hypersensitivity reactions. ApoVs are shown that derived from stem cells from human exfoliated deciduous teeth (SHED-ApoVs), a subtype of MSCs, directly fused with the plasma membrane of CD8<sup>+</sup> T cells, subsequently increasing membrane permeability through L-type voltage-gated Ca<sup>2+</sup> channels. This initiates a cascade of events including calcium overload, mitochondrial dysfunction, and the initiation of apoptosis in these cells. As known, this is the first study to characterize SHED-ApoVs as immune microenvironment modulators, demonstrating their therapeutic potential and mechanism in these reactions. Moreover, analysis of blood samples from patients with oral lichenoid reactions verified the antihypersensitivity property of SHED-ApoVs. This study sheds light on the therapeutic prospects of MSCs-ApoVs and their underlying mechanisms in diseases mediated by CD8<sup>+</sup> T cells, contributing novel perspectives for the clinical application of ApoVs and nanovesicle-based cell-free therapies.</p>","PeriodicalId":117,"journal":{"name":"Advanced Science","volume":"12 22","pages":""},"PeriodicalIF":14.1000,"publicationDate":"2025-03-16","publicationTypes":"Journal Article","fieldsOfStudy":null,"isOpenAccess":false,"openAccessPdf":"https://onlinelibrary.wiley.com/doi/epdf/10.1002/advs.202407446","citationCount":"0","resultStr":null,"platform":"Semanticscholar","paperid":null,"PeriodicalName":"Advanced Science","FirstCategoryId":"88","ListUrlMain":"https://advanced.onlinelibrary.wiley.com/doi/10.1002/advs.202407446","RegionNum":1,"RegionCategory":"材料科学","ArticlePicture":[],"TitleCN":null,"AbstractTextCN":null,"PMCID":null,"EPubDate":"","PubModel":"","JCR":"Q1","JCRName":"CHEMISTRY, MULTIDISCIPLINARY","Score":null,"Total":0}
引用次数: 0

Abstract

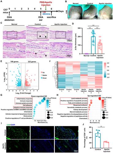
Apoptosis is crucial for maintaining internal homeostasis. Apoptotic vesicles (ApoVs) derived from mesenchymal stem/ stromal cells (MSCs-ApoVs) as natural lipid nanoparticles are attractive candidates for the next generation of immunotherapies. However, the therapeutic potential of MSCs-ApoVs in managing hypersensitivity reactions mediated by CD8+ T cells remains elusive. This research utilized contact hypersensitivity and oral lichenoid reaction models, both of which represent type IV hypersensitivity reactions. ApoVs are shown that derived from stem cells from human exfoliated deciduous teeth (SHED-ApoVs), a subtype of MSCs, directly fused with the plasma membrane of CD8+ T cells, subsequently increasing membrane permeability through L-type voltage-gated Ca2+ channels. This initiates a cascade of events including calcium overload, mitochondrial dysfunction, and the initiation of apoptosis in these cells. As known, this is the first study to characterize SHED-ApoVs as immune microenvironment modulators, demonstrating their therapeutic potential and mechanism in these reactions. Moreover, analysis of blood samples from patients with oral lichenoid reactions verified the antihypersensitivity property of SHED-ApoVs. This study sheds light on the therapeutic prospects of MSCs-ApoVs and their underlying mechanisms in diseases mediated by CD8+ T cells, contributing novel perspectives for the clinical application of ApoVs and nanovesicle-based cell-free therapies.

Abstract Image

Abstract Image

Abstract Image

间充质干细胞衍生的凋亡小泡通过诱导CD8+ T细胞凋亡、钙超载和线粒体功能障碍改善超敏反应
细胞凋亡对于维持体内稳态至关重要。来自间充质干细胞/基质细胞(MSCs-ApoVs)的凋亡囊泡(ApoVs)作为天然脂质纳米颗粒是下一代免疫疗法的有吸引力的候选物。然而,MSCs-ApoVs在处理CD8+ T细胞介导的超敏反应中的治疗潜力仍然难以捉摸。本研究采用接触性超敏反应和口腔类地衣反应模型,均为IV型超敏反应。研究表明,来自人脱落乳牙干细胞的ApoVs (SHED-ApoVs)是MSCs的一种亚型,它直接与CD8+ T细胞的质膜融合,随后通过l型电压门控Ca2+通道增加膜的通透性。这引发了一系列事件,包括钙超载、线粒体功能障碍和细胞凋亡的开始。众所周知,这是第一个将SHED-ApoVs描述为免疫微环境调节剂的研究,证明了它们在这些反应中的治疗潜力和机制。此外,对口服类地衣素反应患者的血液样本分析证实了SHED-ApoVs的抗超敏性。本研究揭示了MSCs-ApoVs在CD8+ T细胞介导的疾病中的治疗前景及其潜在机制,为ApoVs和基于纳米囊泡的无细胞治疗的临床应用提供了新的视角。
本文章由计算机程序翻译,如有差异,请以英文原文为准。
求助全文
约1分钟内获得全文 求助全文
来源期刊
Advanced Science
Advanced Science CHEMISTRY, MULTIDISCIPLINARYNANOSCIENCE &-NANOSCIENCE & NANOTECHNOLOGY
CiteScore
18.90
自引率
2.60%
发文量
1602
审稿时长
1.9 months
期刊介绍: Advanced Science is a prestigious open access journal that focuses on interdisciplinary research in materials science, physics, chemistry, medical and life sciences, and engineering. The journal aims to promote cutting-edge research by employing a rigorous and impartial review process. It is committed to presenting research articles with the highest quality production standards, ensuring maximum accessibility of top scientific findings. With its vibrant and innovative publication platform, Advanced Science seeks to revolutionize the dissemination and organization of scientific knowledge.
×
引用
GB/T 7714-2015
复制
MLA
复制
APA
复制
导出至
BibTeX EndNote RefMan NoteFirst NoteExpress
×
提示
您的信息不完整,为了账户安全,请先补充。
现在去补充
×
提示
您因"违规操作"
具体请查看互助需知
我知道了
×
提示
确定
请完成安全验证×
copy
已复制链接
快去分享给好友吧!
我知道了
右上角分享
点击右上角分享
0
联系我们:info@booksci.cn Book学术提供免费学术资源搜索服务,方便国内外学者检索中英文文献。致力于提供最便捷和优质的服务体验。 Copyright © 2023 布克学术 All rights reserved.
京ICP备2023020795号-1
ghs 京公网安备 11010802042870号
Book学术文献互助
Book学术文献互助群
群 号:604180095
Book学术官方微信