Facile Access to Piezoelectric Polyamides by Polyamidation of Carboxylic Acids and Ynamides for Potent Tumor Immunotherapy

IF 16.9 1区 化学 Q1 CHEMISTRY, MULTIDISCIPLINARY
Xingguang Li, Ruiqi Yan, Mei Tan, Ryan T. K. Kwok, Jianwei Sun, Huijing Xiang, Xiang Ma, Jacky W. Y. Lam, Ben Zhong Tang
{"title":"Facile Access to Piezoelectric Polyamides by Polyamidation of Carboxylic Acids and Ynamides for Potent Tumor Immunotherapy","authors":"Xingguang Li,&nbsp;Ruiqi Yan,&nbsp;Mei Tan,&nbsp;Ryan T. K. Kwok,&nbsp;Jianwei Sun,&nbsp;Huijing Xiang,&nbsp;Xiang Ma,&nbsp;Jacky W. Y. Lam,&nbsp;Ben Zhong Tang","doi":"10.1002/anie.202424923","DOIUrl":null,"url":null,"abstract":"<p>Polyamides are a fascinating group of piezoelectric materials that are largely synthesized by the polycondesation of dicarboxylic acids with diamines or the ring-opening polymerization of special lactams. However, developing a green polymerization approach for the facile synthesis of piezoelectric polyamides is highly desirable but also challenging. Here, a simple polyamidation of carboxylic acids and ynamides is successfully established to synthesize versatile piezoelectric polyamides. This polymerization also possesses the merits of 100% atom economy, no waste generation, and additive-free as well as catalyst-free system. A range of polyamides are synthesized in moderate to good yields with satisfactory molecular weights. Importantly, piezoelectric polyamides containing tetraphenylethene (P<b>1e/2b</b>) can generate a bundant reactive oxygen species under ultrasound (US) exposure, thereby eliciting robust immunogenic cell death induction for augmented piezoelectric immunotherapy. Furthermore, P<b>1e/2b</b> exhibits distinctive aggregation-induced emission property that allows fluorescence imaging. In vivo evaluation using a bilateral tumor-bearing mouse model manifested that P<b>1e/2b</b> administration reinforced systemic immunity and triggered immune memory under US exposure, thereby leading to primary tumor eradication and distant tumor suppression. Therefore, this work represents a transition-metal-free and waste-free polymerization paradigm for the construction of piezoelectric polyamides, providing a distinct strategy to designing new piezoelectric polymers for effective tumor immunotherapy.</p>","PeriodicalId":125,"journal":{"name":"Angewandte Chemie International Edition","volume":"64 21","pages":""},"PeriodicalIF":16.9000,"publicationDate":"2025-03-15","publicationTypes":"Journal Article","fieldsOfStudy":null,"isOpenAccess":false,"openAccessPdf":"https://onlinelibrary.wiley.com/doi/epdf/10.1002/anie.202424923","citationCount":"0","resultStr":null,"platform":"Semanticscholar","paperid":null,"PeriodicalName":"Angewandte Chemie International Edition","FirstCategoryId":"92","ListUrlMain":"https://onlinelibrary.wiley.com/doi/10.1002/anie.202424923","RegionNum":1,"RegionCategory":"化学","ArticlePicture":[],"TitleCN":null,"AbstractTextCN":null,"PMCID":null,"EPubDate":"","PubModel":"","JCR":"Q1","JCRName":"CHEMISTRY, MULTIDISCIPLINARY","Score":null,"Total":0}
引用次数: 0

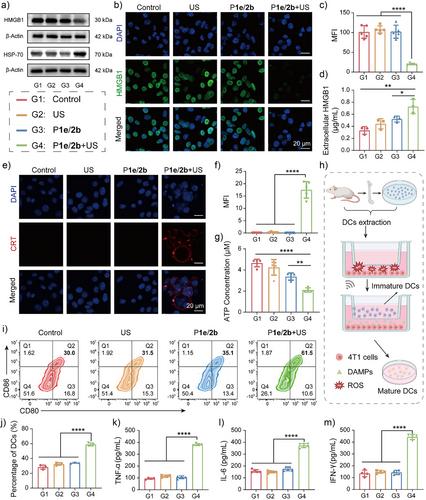
Abstract

Polyamides are a fascinating group of piezoelectric materials that are largely synthesized by the polycondesation of dicarboxylic acids with diamines or the ring-opening polymerization of special lactams. However, developing a green polymerization approach for the facile synthesis of piezoelectric polyamides is highly desirable but also challenging. Here, a simple polyamidation of carboxylic acids and ynamides is successfully established to synthesize versatile piezoelectric polyamides. This polymerization also possesses the merits of 100% atom economy, no waste generation, and additive-free as well as catalyst-free system. A range of polyamides are synthesized in moderate to good yields with satisfactory molecular weights. Importantly, piezoelectric polyamides containing tetraphenylethene (P1e/2b) can generate a bundant reactive oxygen species under ultrasound (US) exposure, thereby eliciting robust immunogenic cell death induction for augmented piezoelectric immunotherapy. Furthermore, P1e/2b exhibits distinctive aggregation-induced emission property that allows fluorescence imaging. In vivo evaluation using a bilateral tumor-bearing mouse model manifested that P1e/2b administration reinforced systemic immunity and triggered immune memory under US exposure, thereby leading to primary tumor eradication and distant tumor suppression. Therefore, this work represents a transition-metal-free and waste-free polymerization paradigm for the construction of piezoelectric polyamides, providing a distinct strategy to designing new piezoelectric polymers for effective tumor immunotherapy.

Abstract Image

利用羧酸和酰胺的聚酰胺化制备压电聚酰胺,用于有效的肿瘤免疫治疗
聚酰胺是一类令人着迷的压电材料,主要由二羧酸与二胺的缩聚或特殊内酰胺的开环聚合合成。然而,开发一种绿色聚合方法以方便地合成压电聚酰胺是非常可取的,但也具有挑战性。在这里,我们成功地建立了羧酸和酰胺的简单聚酰胺化,以合成多功能压电聚酰胺。该聚合还具有100%原子经济性、不产生废弃物、体系无添加剂、无催化剂等优点。一系列的聚酰胺以中等到良好的收率合成,具有令人满意的分子量。重要的是,含有四苯乙烯(P1e/2b)的压电聚酰胺在US暴露下可以产生大量的ROS,从而引发增强压电免疫治疗中强大的免疫原性细胞死亡(ICD)诱导。此外,P1e/2b表现出独特的聚集诱导发射(AIE)特性,允许荧光成像。采用双侧荷瘤小鼠模型的体内评估表明,P1e/2b给药增强了US暴露下的全身免疫并触发了免疫记忆,从而导致原发性肿瘤根除和远处肿瘤抑制。因此,这项工作代表了压电聚酰胺构建的无过渡金属和无废物聚合范例,为设计用于有效肿瘤免疫治疗的新型压电聚合物提供了一种独特的策略。
本文章由计算机程序翻译,如有差异,请以英文原文为准。
求助全文
约1分钟内获得全文 求助全文
来源期刊
CiteScore
26.60
自引率
6.60%
发文量
3549
审稿时长
1.5 months
期刊介绍: Angewandte Chemie, a journal of the German Chemical Society (GDCh), maintains a leading position among scholarly journals in general chemistry with an impressive Impact Factor of 16.6 (2022 Journal Citation Reports, Clarivate, 2023). Published weekly in a reader-friendly format, it features new articles almost every day. Established in 1887, Angewandte Chemie is a prominent chemistry journal, offering a dynamic blend of Review-type articles, Highlights, Communications, and Research Articles on a weekly basis, making it unique in the field.
×
引用
GB/T 7714-2015
复制
MLA
复制
APA
复制
导出至
BibTeX EndNote RefMan NoteFirst NoteExpress
×
提示
您的信息不完整,为了账户安全,请先补充。
现在去补充
×
提示
您因"违规操作"
具体请查看互助需知
我知道了
×
提示
确定
请完成安全验证×
copy
已复制链接
快去分享给好友吧!
我知道了
右上角分享
点击右上角分享
0
联系我们:info@booksci.cn Book学术提供免费学术资源搜索服务,方便国内外学者检索中英文文献。致力于提供最便捷和优质的服务体验。 Copyright © 2023 布克学术 All rights reserved.
京ICP备2023020795号-1
ghs 京公网安备 11010802042870号
Book学术文献互助
Book学术文献互助群
群 号:604180095
Book学术官方微信