CIB2 function is distinct from that of whirlin in the organization of sterocilia architecture.

IF 3.3 3区 医学 Q2 CELL BIOLOGY
Disease Models & Mechanisms Pub Date : 2025-03-01 Epub Date: 2025-04-03 DOI:10.1242/dmm.052043
Arnaud P J Giese, Andrew Parker, Sakina Rehman, Steve D M Brown, Saima Riazuddin, Craig W Vander Kooi, Michael R Bowl, Zubair M Ahmed
{"title":"CIB2 function is distinct from that of whirlin in the organization of sterocilia architecture.","authors":"Arnaud P J Giese, Andrew Parker, Sakina Rehman, Steve D M Brown, Saima Riazuddin, Craig W Vander Kooi, Michael R Bowl, Zubair M Ahmed","doi":"10.1242/dmm.052043","DOIUrl":null,"url":null,"abstract":"<p><p>Humans and mice with mutations in genes encoding CIB2 and whirlin (WHRN) are deaf. We previously reported that CIB2 binds to WHRN and is essential for stereocilia staircase architecture of cochlear hair cells. Here, we refine the interaction domains of both proteins and show that these proteins play unique roles in stereocilia bundle formation and organization. We found that the EF2 domain of CIB2 binds to the HHD2 region of WHRN. AlphaFold2 multimer independently identified the same interacting regions and gave a thorough structural model. Next, we investigated genetic interaction between murine Cib2 and Whrn. Hearing in mice double heterozygous for functionally null alleles (Cib2KO/+;Whrnwi/+) was similar to that in age-matched wild-type mice, indicating that partial deficiency for both Cib2 and Whrn does not impair hearing. Double homozygous mutant mice (Cib2KO/KO;Whrnwi/wi) were deaf, and their cochlear stereocilia exhibited a predominant phenotype seen in single Whrnwi/wi mutants. Overexpression of WHRN in Cib2KO/KO mice did not rescue the stereocilia morphology. These data suggest that CIB2 is multifunctional, with key independent functions in the development and/or maintenance of the stereocilia staircase pattern in auditory hair cells.</p>","PeriodicalId":11144,"journal":{"name":"Disease Models & Mechanisms","volume":" ","pages":""},"PeriodicalIF":3.3000,"publicationDate":"2025-03-01","publicationTypes":"Journal Article","fieldsOfStudy":null,"isOpenAccess":false,"openAccessPdf":"https://www.ncbi.nlm.nih.gov/pmc/articles/PMC11992350/pdf/","citationCount":"0","resultStr":null,"platform":"Semanticscholar","paperid":null,"PeriodicalName":"Disease Models & Mechanisms","FirstCategoryId":"3","ListUrlMain":"https://doi.org/10.1242/dmm.052043","RegionNum":3,"RegionCategory":"医学","ArticlePicture":[],"TitleCN":null,"AbstractTextCN":null,"PMCID":null,"EPubDate":"2025/4/3 0:00:00","PubModel":"Epub","JCR":"Q2","JCRName":"CELL BIOLOGY","Score":null,"Total":0}
引用次数: 0

Abstract

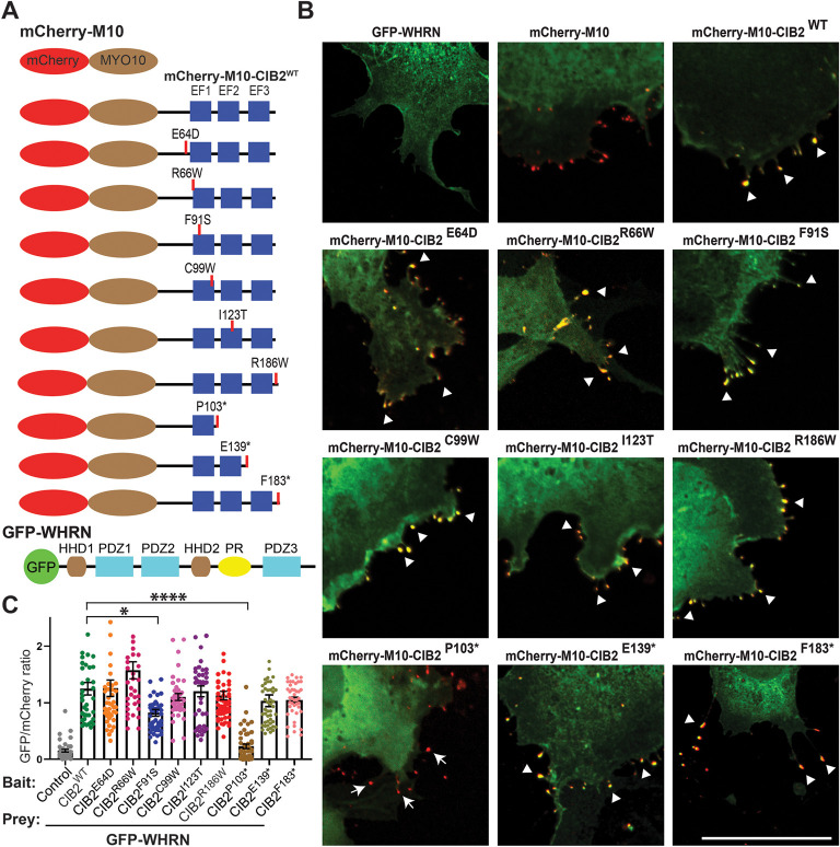
Humans and mice with mutations in genes encoding CIB2 and whirlin (WHRN) are deaf. We previously reported that CIB2 binds to WHRN and is essential for stereocilia staircase architecture of cochlear hair cells. Here, we refine the interaction domains of both proteins and show that these proteins play unique roles in stereocilia bundle formation and organization. We found that the EF2 domain of CIB2 binds to the HHD2 region of WHRN. AlphaFold2 multimer independently identified the same interacting regions and gave a thorough structural model. Next, we investigated genetic interaction between murine Cib2 and Whrn. Hearing in mice double heterozygous for functionally null alleles (Cib2KO/+;Whrnwi/+) was similar to that in age-matched wild-type mice, indicating that partial deficiency for both Cib2 and Whrn does not impair hearing. Double homozygous mutant mice (Cib2KO/KO;Whrnwi/wi) were deaf, and their cochlear stereocilia exhibited a predominant phenotype seen in single Whrnwi/wi mutants. Overexpression of WHRN in Cib2KO/KO mice did not rescue the stereocilia morphology. These data suggest that CIB2 is multifunctional, with key independent functions in the development and/or maintenance of the stereocilia staircase pattern in auditory hair cells.

Abstract Image

Abstract Image

Abstract Image

CIB2与Whirlin在耳蜗立体纤毛阶梯型发育中的作用不同。
编码CIB2和whirlin (WHRN)的基因发生突变的人和小鼠都是失聪的。我们之前报道过CIB2与WHRN结合,对耳蜗毛细胞的立体纤毛阶梯结构至关重要。在这里,我们细化了这两种蛋白质的相互作用域,并表明这些蛋白质在立体纤毛束的形成和组织中起着独特的作用。我们发现CIB2的EF2结构域与WHRN的HHD2区域结合。AlphaFold2多定时器独立识别相同的相互作用区域,并给出了完整的结构模型。接下来,我们研究了小鼠Cib2和Whrn之间的遗传相互作用。功能无效等位基因(Cib2KO/+;Whrnwi/+)双杂合小鼠的听力与年龄匹配的野生型小鼠相似,表明Cib2和Whrn的部分缺失不会损害听力。双纯合突变小鼠(Cib2KO/KO;Whrnwi/wi)耳聋,其耳蜗立体式纤毛表现出在单Whrnwi/wi突变体中所见的显性表型。在Cib2KO/KO小鼠中,过表达WHRN并不能恢复纤毛的立体形态。这些数据表明CIB2是多功能的,在听觉毛细胞中立体纤毛阶梯模式的发育和/或维持中具有关键的独立功能。
本文章由计算机程序翻译,如有差异,请以英文原文为准。
求助全文
约1分钟内获得全文 求助全文
来源期刊
Disease Models & Mechanisms
Disease Models & Mechanisms 医学-病理学
CiteScore
6.60
自引率
7.00%
发文量
203
审稿时长
6-12 weeks
期刊介绍: Disease Models & Mechanisms (DMM) is an online Open Access journal focusing on the use of model systems to better understand, diagnose and treat human disease.
×
引用
GB/T 7714-2015
复制
MLA
复制
APA
复制
导出至
BibTeX EndNote RefMan NoteFirst NoteExpress
×
提示
您的信息不完整,为了账户安全,请先补充。
现在去补充
×
提示
您因"违规操作"
具体请查看互助需知
我知道了
×
提示
确定
请完成安全验证×
copy
已复制链接
快去分享给好友吧!
我知道了
右上角分享
点击右上角分享
0
联系我们:info@booksci.cn Book学术提供免费学术资源搜索服务,方便国内外学者检索中英文文献。致力于提供最便捷和优质的服务体验。 Copyright © 2023 布克学术 All rights reserved.
京ICP备2023020795号-1
ghs 京公网安备 11010802042870号
Book学术文献互助
Book学术文献互助群
群 号:604180095
Book学术官方微信