The Social Organization of Quality of Life of Older People in Long-Term Care Facilities: An Institutional Ethnography Approach.

IF 2.1 Q1 NURSING
Global Qualitative Nursing Research Pub Date : 2025-03-12 eCollection Date: 2025-01-01 DOI:10.1177/23333936251324267
Naomi Hlongwane, Lieketseng Ned
{"title":"The Social Organization of Quality of Life of Older People in Long-Term Care Facilities: An Institutional Ethnography Approach.","authors":"Naomi Hlongwane, Lieketseng Ned","doi":"10.1177/23333936251324267","DOIUrl":null,"url":null,"abstract":"<p><p>With the growing population in South Africa, there is a need for long-term care facilities. Using institutional ethnography, this study investigates the quality of life for older adults in South African long-term care facilities. Twenty key informants and 10 staff members were purposively sampled across 5 long-term care facilities in Gauteng, South Africa, for participation in in-depth interviews and observations. An analysis of institutional texts was conducted, focusing on legislative frameworks and practices. The findings include three analytic threads, namely: (a) Healthcare Access and Physical Well-Being, (b) Institutional Constraints on Meaningful Engagement, and (c) Efficiency Overriding Privacy and Autonomy. A significant gap exists between legislative policies and actual practices, with older adults seeking more autonomy and decision-making involvement. This institutional ethnography, rooted in the perspectives of older residents and care workers, highlights how long-term care facilities are shaped by regulatory frameworks and institutional ideologies. These frameworks often restrict care workers in fully leveraging their intimate knowledge of residents to address individual needs, as their care work interventions are bound to compliance with the textual and accountability demands of the <i>Older Persons Act 13 of</i> 2006.</p>","PeriodicalId":45940,"journal":{"name":"Global Qualitative Nursing Research","volume":"12 ","pages":"23333936251324267"},"PeriodicalIF":2.1000,"publicationDate":"2025-03-12","publicationTypes":"Journal Article","fieldsOfStudy":null,"isOpenAccess":false,"openAccessPdf":"https://www.ncbi.nlm.nih.gov/pmc/articles/PMC11898018/pdf/","citationCount":"0","resultStr":null,"platform":"Semanticscholar","paperid":null,"PeriodicalName":"Global Qualitative Nursing Research","FirstCategoryId":"1085","ListUrlMain":"https://doi.org/10.1177/23333936251324267","RegionNum":0,"RegionCategory":null,"ArticlePicture":[],"TitleCN":null,"AbstractTextCN":null,"PMCID":null,"EPubDate":"2025/1/1 0:00:00","PubModel":"eCollection","JCR":"Q1","JCRName":"NURSING","Score":null,"Total":0}
引用次数: 0

Abstract

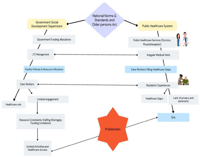
With the growing population in South Africa, there is a need for long-term care facilities. Using institutional ethnography, this study investigates the quality of life for older adults in South African long-term care facilities. Twenty key informants and 10 staff members were purposively sampled across 5 long-term care facilities in Gauteng, South Africa, for participation in in-depth interviews and observations. An analysis of institutional texts was conducted, focusing on legislative frameworks and practices. The findings include three analytic threads, namely: (a) Healthcare Access and Physical Well-Being, (b) Institutional Constraints on Meaningful Engagement, and (c) Efficiency Overriding Privacy and Autonomy. A significant gap exists between legislative policies and actual practices, with older adults seeking more autonomy and decision-making involvement. This institutional ethnography, rooted in the perspectives of older residents and care workers, highlights how long-term care facilities are shaped by regulatory frameworks and institutional ideologies. These frameworks often restrict care workers in fully leveraging their intimate knowledge of residents to address individual needs, as their care work interventions are bound to compliance with the textual and accountability demands of the Older Persons Act 13 of 2006.

Abstract Image

Abstract Image

Abstract Image

长期护理机构中老年人生活质量的社会组织:一种制度人种学方法。
随着南非人口的不断增长,需要长期护理设施。利用制度人种学,本研究调查了南非长期护理机构中老年人的生活质量。有目的地从南非豪登省的5家长期护理机构抽取20名关键举报人和10名工作人员,参与深度访谈和观察。对体制案文进行了分析,重点是立法框架和做法。研究结果包括三个分析线索,即:(a)医疗保健获取和身体健康,(b)对有意义参与的制度约束,以及(c)效率高于隐私和自主权。立法政策与实际做法之间存在显著差距,老年人寻求更多的自主权和决策参与。这种植根于老年居民和护理人员观点的制度人种学,强调了监管框架和制度意识形态如何塑造长期护理设施。这些框架通常限制护理工作者充分利用他们对居民的亲密知识来满足个人需求,因为他们的护理工作干预必须遵守2006年第13号老年人法案的文本和责任要求。
本文章由计算机程序翻译,如有差异,请以英文原文为准。
求助全文
约1分钟内获得全文 求助全文
来源期刊
CiteScore
2.90
自引率
5.90%
发文量
41
审稿时长
12 weeks
期刊介绍: Global Qualitative Nursing Research (GQNR) is a ground breaking, international, peer-reviewed, open-access journal focusing on qualitative research in fields relevant to nursing and other health professionals world-wide. The journal specializes in topics related to nursing practice, responses to health and illness, health promotion, and health care delivery. GQNR will publish research articles using qualitative methods and qualitatively-driven mixed-method designs as well as meta-syntheses and articles focused on methodological development. Special sections include Ethics, Methodological Development, Advancing Theory/Metasynthesis, Establishing Evidence, and Application to Practice.
×
引用
GB/T 7714-2015
复制
MLA
复制
APA
复制
导出至
BibTeX EndNote RefMan NoteFirst NoteExpress
×
提示
您的信息不完整,为了账户安全,请先补充。
现在去补充
×
提示
您因"违规操作"
具体请查看互助需知
我知道了
×
提示
确定
请完成安全验证×
copy
已复制链接
快去分享给好友吧!
我知道了
右上角分享
点击右上角分享
0
联系我们:info@booksci.cn Book学术提供免费学术资源搜索服务,方便国内外学者检索中英文文献。致力于提供最便捷和优质的服务体验。 Copyright © 2023 布克学术 All rights reserved.
京ICP备2023020795号-1
ghs 京公网安备 11010802042870号
Book学术文献互助
Book学术文献互助群
群 号:604180095
Book学术官方微信