Metabolomic analysis suggests thiamine monophosphate as a potential marker for mesenchymal stem cell transplantation outcomes in patients with SLE.

IF 3.5 2区 医学 Q1 RHEUMATOLOGY
Xiaoman Jiang, Zhuoyang Jia, Bin Yang, Xiaojun Tang, Xuebing Feng, Lingyun Sun
{"title":"Metabolomic analysis suggests thiamine monophosphate as a potential marker for mesenchymal stem cell transplantation outcomes in patients with SLE.","authors":"Xiaoman Jiang, Zhuoyang Jia, Bin Yang, Xiaojun Tang, Xuebing Feng, Lingyun Sun","doi":"10.1136/lupus-2024-001197","DOIUrl":null,"url":null,"abstract":"<p><strong>Objective: </strong>The objective of this research is to identify metabolic markers associated with successful treatment by evaluating the effect of mesenchymal stem cell transplantation (MSCT) on the metabolic profiles of patients with SLE.</p><p><strong>Methods: </strong>Plasma samples were collected from 20 patients with SLE before and after MSCT. Principal component analysis (PCA) was used to distinguish pretreatment and post-treatment groups and pathway analysis for identifying involved metabolic pathways. Clinical variables were monitored with a median follow-up time of 180 days. Pearson correlation and receiver operating characteristics (ROC) analysis were employed to associate metabolite changes with clinical outcomes and to predict treatment success.</p><p><strong>Results: </strong>We detected 18 121 metabolites, with 1152 showing significant changes post-treatment, which could be clearly distinguished between pretreatment and post-treatment groups through PCA. Pathway analysis indicated involvement in riboflavin and thiamine metabolism. Clinical improvements were observed at a median follow-up time of 180 days after MSCT, including decreased SLE Disease Activity Index scores, urine protein/creatinine ratios, and erythrocyte sedimentation rates, along with increased levels of complement C3 and C4, haemoglobin, and platelets. Pearson correlation indicated that specific metabolite changes were associated with clinical improvements, particularly increases in thiamine monophosphate (TMP) and asiaticoside levels. ROC analysis identified TMP level changes as the most predictive of treatment success, with a 35% increase indicating a good response to MSCT.</p><p><strong>Conclusion: </strong>This study concludes that TMP is a potential biomarker that can predict the efficacy of MSCT in treating SLE, providing valuable insights for clinical practice and further research.</p>","PeriodicalId":18126,"journal":{"name":"Lupus Science & Medicine","volume":"12 1","pages":""},"PeriodicalIF":3.5000,"publicationDate":"2025-03-12","publicationTypes":"Journal Article","fieldsOfStudy":null,"isOpenAccess":false,"openAccessPdf":"https://www.ncbi.nlm.nih.gov/pmc/articles/PMC11907080/pdf/","citationCount":"0","resultStr":null,"platform":"Semanticscholar","paperid":null,"PeriodicalName":"Lupus Science & Medicine","FirstCategoryId":"3","ListUrlMain":"https://doi.org/10.1136/lupus-2024-001197","RegionNum":2,"RegionCategory":"医学","ArticlePicture":[],"TitleCN":null,"AbstractTextCN":null,"PMCID":null,"EPubDate":"","PubModel":"","JCR":"Q1","JCRName":"RHEUMATOLOGY","Score":null,"Total":0}
引用次数: 0

Abstract

Objective: The objective of this research is to identify metabolic markers associated with successful treatment by evaluating the effect of mesenchymal stem cell transplantation (MSCT) on the metabolic profiles of patients with SLE.

Methods: Plasma samples were collected from 20 patients with SLE before and after MSCT. Principal component analysis (PCA) was used to distinguish pretreatment and post-treatment groups and pathway analysis for identifying involved metabolic pathways. Clinical variables were monitored with a median follow-up time of 180 days. Pearson correlation and receiver operating characteristics (ROC) analysis were employed to associate metabolite changes with clinical outcomes and to predict treatment success.

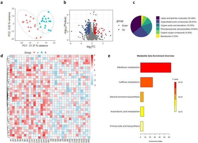
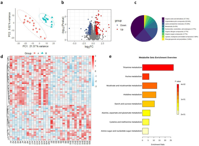
Results: We detected 18 121 metabolites, with 1152 showing significant changes post-treatment, which could be clearly distinguished between pretreatment and post-treatment groups through PCA. Pathway analysis indicated involvement in riboflavin and thiamine metabolism. Clinical improvements were observed at a median follow-up time of 180 days after MSCT, including decreased SLE Disease Activity Index scores, urine protein/creatinine ratios, and erythrocyte sedimentation rates, along with increased levels of complement C3 and C4, haemoglobin, and platelets. Pearson correlation indicated that specific metabolite changes were associated with clinical improvements, particularly increases in thiamine monophosphate (TMP) and asiaticoside levels. ROC analysis identified TMP level changes as the most predictive of treatment success, with a 35% increase indicating a good response to MSCT.

Conclusion: This study concludes that TMP is a potential biomarker that can predict the efficacy of MSCT in treating SLE, providing valuable insights for clinical practice and further research.

Abstract Image

Abstract Image

Abstract Image

代谢组学分析表明,单磷酸硫胺素是SLE患者间充质干细胞移植结果的潜在标志物。
目的:本研究的目的是通过评估间充质干细胞移植(MSCT)对SLE患者代谢谱的影响,确定与成功治疗相关的代谢标志物。方法:采集20例SLE患者MSCT前后血浆标本。主成分分析(PCA)用于区分治疗前和治疗后各组,途径分析用于识别相关代谢途径。监测临床变量,中位随访时间为180天。采用Pearson相关性和受试者工作特征(ROC)分析将代谢物变化与临床结果联系起来,并预测治疗成功。结果:我们检测到18 121种代谢物,其中1152种代谢物在治疗后发生了显著变化,通过PCA可以明显区分治疗前组和治疗后组。途径分析表明与核黄素和硫胺素代谢有关。在MSCT后的中位随访时间为180天,观察到临床改善,包括SLE疾病活动指数评分、尿蛋白/肌酐比率和红细胞沉降率降低,补体C3和C4、血红蛋白和血小板水平升高。Pearson相关性表明,特定代谢物的变化与临床改善有关,特别是单磷酸硫胺素(TMP)和积雪草苷水平的增加。ROC分析确定TMP水平的变化是治疗成功的最具预测性,增加35%表明对MSCT有良好的反应。结论:本研究认为TMP是一种潜在的生物标志物,可以预测MSCT治疗SLE的疗效,为临床实践和进一步的研究提供有价值的见解。
本文章由计算机程序翻译,如有差异,请以英文原文为准。
求助全文
约1分钟内获得全文 求助全文
来源期刊
Lupus Science & Medicine
Lupus Science & Medicine RHEUMATOLOGY-
CiteScore
5.30
自引率
7.70%
发文量
88
审稿时长
15 weeks
期刊介绍: Lupus Science & Medicine is a global, peer reviewed, open access online journal that provides a central point for publication of basic, clinical, translational, and epidemiological studies of all aspects of lupus and related diseases. It is the first lupus-specific open access journal in the world and was developed in response to the need for a barrier-free forum for publication of groundbreaking studies in lupus. The journal publishes research on lupus from fields including, but not limited to: rheumatology, dermatology, nephrology, immunology, pediatrics, cardiology, hepatology, pulmonology, obstetrics and gynecology, and psychiatry.
×
引用
GB/T 7714-2015
复制
MLA
复制
APA
复制
导出至
BibTeX EndNote RefMan NoteFirst NoteExpress
×
提示
您的信息不完整,为了账户安全,请先补充。
现在去补充
×
提示
您因"违规操作"
具体请查看互助需知
我知道了
×
提示
确定
请完成安全验证×
copy
已复制链接
快去分享给好友吧!
我知道了
右上角分享
点击右上角分享
0
联系我们:info@booksci.cn Book学术提供免费学术资源搜索服务,方便国内外学者检索中英文文献。致力于提供最便捷和优质的服务体验。 Copyright © 2023 布克学术 All rights reserved.
京ICP备2023020795号-1
ghs 京公网安备 11010802042870号
Book学术文献互助
Book学术文献互助群
群 号:604180095
Book学术官方微信