Loss and damage in large-diameter sensory neurons in the db/db diabetic mouse.

IF 2.8 3区 医学 Q2 NEUROSCIENCES
Molecular Pain Pub Date : 2025-01-01 Epub Date: 2025-03-11 DOI:10.1177/17448069251328521
Reham M Filfilan, Mohammed A Nassar
{"title":"Loss and damage in large-diameter sensory neurons in the db/db diabetic mouse.","authors":"Reham M Filfilan, Mohammed A Nassar","doi":"10.1177/17448069251328521","DOIUrl":null,"url":null,"abstract":"<p><p>Diabetic peripheral neuropathy (DPN) is the most common complication of diabetes. Half of DPN patients experience sensory deficits including loss of sensation and pain. Loss of sensation increases the risk of unnoticed foot injuries which combined with poor circulation and healing lead to amputation. Type 2 diabetes accounts for 50% of foot amputation highlighting the significant impact sensory loss can have on patients' quality of life. However, the cellular basis underlying sensory loss in DPN remains unclear. We characterized diabetes-induced neuronal loss and damage in dorsal root ganglia (DRG) in the db/db mouse model of type 2 diabetes. Morphometric characterization was carried out on two neuronal populations in lumbar DRGs of 32-week diabetic (db/db) mice. These are the N200-positive neurons, a marker for low and high-threshold mechanosensitive sensory and proprioceptive neurons, and peripherin (PRPH)-positive neurons, a marker for pain sensing neurons. In diabetic mice, N200-positive neurons were reduced by 30%. Furthermore, diabetes increased the percentage of N200-positive neurons with cytoplasmic vacuoles, a sign of damage and stress, by 2.44 fold. In addition, the average number of vacuoles was 1.6 fold higher in diabetic mice. Therapies aimed at reducing this loss could help patients better protect their limbs from injuries and thus reduce amputations.</p>","PeriodicalId":19010,"journal":{"name":"Molecular Pain","volume":" ","pages":"17448069251328521"},"PeriodicalIF":2.8000,"publicationDate":"2025-01-01","publicationTypes":"Journal Article","fieldsOfStudy":null,"isOpenAccess":false,"openAccessPdf":"https://www.ncbi.nlm.nih.gov/pmc/articles/PMC12038194/pdf/","citationCount":"0","resultStr":null,"platform":"Semanticscholar","paperid":null,"PeriodicalName":"Molecular Pain","FirstCategoryId":"3","ListUrlMain":"https://doi.org/10.1177/17448069251328521","RegionNum":3,"RegionCategory":"医学","ArticlePicture":[],"TitleCN":null,"AbstractTextCN":null,"PMCID":null,"EPubDate":"2025/3/11 0:00:00","PubModel":"Epub","JCR":"Q2","JCRName":"NEUROSCIENCES","Score":null,"Total":0}
引用次数: 0

Abstract

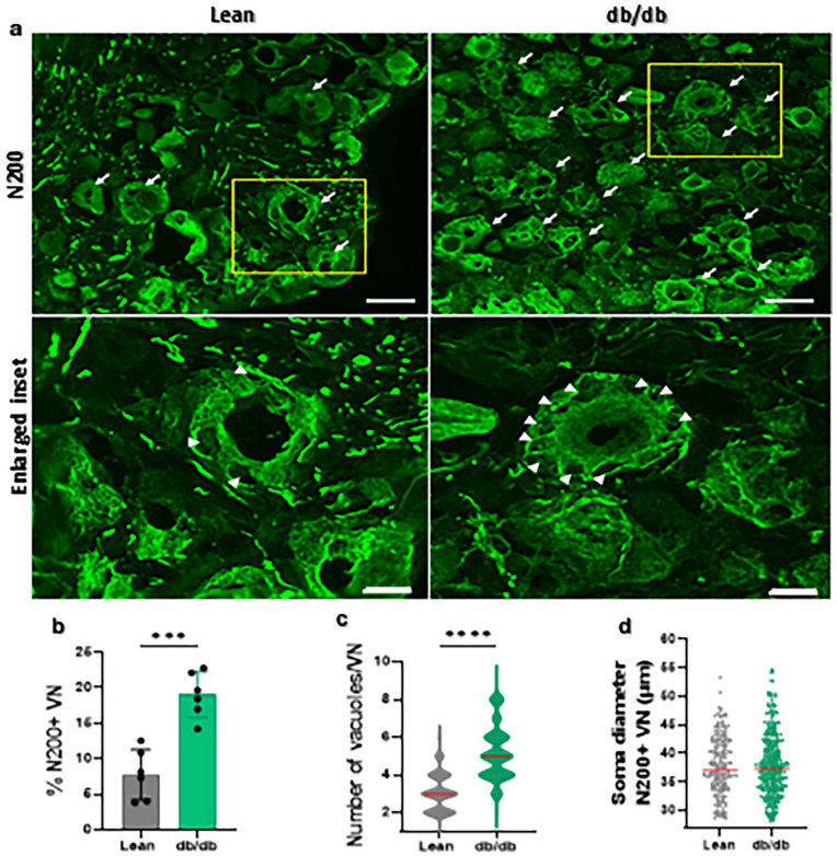
Diabetic peripheral neuropathy (DPN) is the most common complication of diabetes. Half of DPN patients experience sensory deficits including loss of sensation and pain. Loss of sensation increases the risk of unnoticed foot injuries which combined with poor circulation and healing lead to amputation. Type 2 diabetes accounts for 50% of foot amputation highlighting the significant impact sensory loss can have on patients' quality of life. However, the cellular basis underlying sensory loss in DPN remains unclear. We characterized diabetes-induced neuronal loss and damage in dorsal root ganglia (DRG) in the db/db mouse model of type 2 diabetes. Morphometric characterization was carried out on two neuronal populations in lumbar DRGs of 32-week diabetic (db/db) mice. These are the N200-positive neurons, a marker for low and high-threshold mechanosensitive sensory and proprioceptive neurons, and peripherin (PRPH)-positive neurons, a marker for pain sensing neurons. In diabetic mice, N200-positive neurons were reduced by 30%. Furthermore, diabetes increased the percentage of N200-positive neurons with cytoplasmic vacuoles, a sign of damage and stress, by 2.44 fold. In addition, the average number of vacuoles was 1.6 fold higher in diabetic mice. Therapies aimed at reducing this loss could help patients better protect their limbs from injuries and thus reduce amputations.

Abstract Image

Abstract Image

Abstract Image

EXPRESS: db/db糖尿病小鼠大直径感觉神经元的丢失和损伤。
糖尿病周围神经病变是糖尿病最常见的并发症。一半的DPN患者有感觉缺陷,包括感觉丧失和疼痛。感觉丧失增加了未被注意到的足部损伤的风险,再加上血液循环不良和愈合不良导致截肢。2型糖尿病占足部截肢的50%,这突出了感觉丧失对患者生活质量的重大影响。然而,DPN感觉丧失的细胞基础尚不清楚。我们在db/db 2型糖尿病小鼠模型中描述了糖尿病诱导的背根神经节(DRG)神经元丢失和损伤。对32周糖尿病小鼠(db/db)腰部DRGs的两个神经元群进行了形态计量学表征。这些神经元是n200阳性神经元,是低阈值和高阈值机械敏感感觉和本体感觉神经元的标志,以及外周素(PRPH)阳性神经元,是痛觉神经元的标志。在糖尿病小鼠中,n200阳性神经元减少30%。此外,糖尿病使具有细胞质空泡(损伤和应激的标志)的n200阳性神经元的百分比增加了2.44倍。此外,糖尿病小鼠的平均空泡数增加了1.6倍。旨在减少这种损失的疗法可以帮助患者更好地保护他们的四肢免受伤害,从而减少截肢。
本文章由计算机程序翻译,如有差异,请以英文原文为准。
求助全文
约1分钟内获得全文 求助全文
来源期刊
Molecular Pain
Molecular Pain 医学-神经科学
CiteScore
5.60
自引率
3.00%
发文量
56
审稿时长
6-12 weeks
期刊介绍: Molecular Pain is a peer-reviewed, open access journal that considers manuscripts in pain research at the cellular, subcellular and molecular levels. Molecular Pain provides a forum for molecular pain scientists to communicate their research findings in a targeted manner to others in this important and growing field.
×
引用
GB/T 7714-2015
复制
MLA
复制
APA
复制
导出至
BibTeX EndNote RefMan NoteFirst NoteExpress
×
提示
您的信息不完整,为了账户安全,请先补充。
现在去补充
×
提示
您因"违规操作"
具体请查看互助需知
我知道了
×
提示
确定
请完成安全验证×
copy
已复制链接
快去分享给好友吧!
我知道了
右上角分享
点击右上角分享
0
联系我们:info@booksci.cn Book学术提供免费学术资源搜索服务,方便国内外学者检索中英文文献。致力于提供最便捷和优质的服务体验。 Copyright © 2023 布克学术 All rights reserved.
京ICP备2023020795号-1
ghs 京公网安备 11010802042870号
Book学术文献互助
Book学术文献互助群
群 号:604180095
Book学术官方微信