Augmenting the human interactome for disease prediction through gene networks inferred from human cell atlas.

IF 3.2 2区 生物学 Q3 CELL BIOLOGY
Animal Cells and Systems Pub Date : 2025-03-07 eCollection Date: 2025-01-01 DOI:10.1080/19768354.2025.2472002
Euijeong Sung, Junha Cha, Seungbyn Baek, Insuk Lee
{"title":"Augmenting the human interactome for disease prediction through gene networks inferred from human cell atlas.","authors":"Euijeong Sung, Junha Cha, Seungbyn Baek, Insuk Lee","doi":"10.1080/19768354.2025.2472002","DOIUrl":null,"url":null,"abstract":"<p><p>Gene co-expression network inference from bulk tissue samples often misses cell-type-specific interactions, which can be detected through single-cell gene expression data. However, the noise and sparsity of single-cell data challenge the inference of these networks. We developed scNET, a framework for integrative cell-type-specific co-expression network inference from single-cell transcriptome data, demonstrating its utility in augmenting the human interactome for more accurate disease gene prediction. We address the limitations of <i>de novo</i> network inference from single-cell expression data through dropout imputation, metacell formation, and data transformation. Employing this data preprocessing pipeline, we inferred cell-type-specific co-expression links from single-cell atlas data, covering various cell types and tissues, and integrated over 850K of these inferred links into a preexisting human interactome, HumanNet, resulting in HumanNet-plus. This integration notably enhanced the accuracy of network-based disease gene prediction. These findings suggest that with proper data preprocessing, network inference from single-cell gene expression data can be highly effective, potentially enriching the human interactome and advancing the field of network medicine.</p>","PeriodicalId":7804,"journal":{"name":"Animal Cells and Systems","volume":"29 1","pages":"11-20"},"PeriodicalIF":3.2000,"publicationDate":"2025-03-07","publicationTypes":"Journal Article","fieldsOfStudy":null,"isOpenAccess":false,"openAccessPdf":"https://www.ncbi.nlm.nih.gov/pmc/articles/PMC11892045/pdf/","citationCount":"0","resultStr":null,"platform":"Semanticscholar","paperid":null,"PeriodicalName":"Animal Cells and Systems","FirstCategoryId":"99","ListUrlMain":"https://doi.org/10.1080/19768354.2025.2472002","RegionNum":2,"RegionCategory":"生物学","ArticlePicture":[],"TitleCN":null,"AbstractTextCN":null,"PMCID":null,"EPubDate":"2025/1/1 0:00:00","PubModel":"eCollection","JCR":"Q3","JCRName":"CELL BIOLOGY","Score":null,"Total":0}
引用次数: 0

Abstract

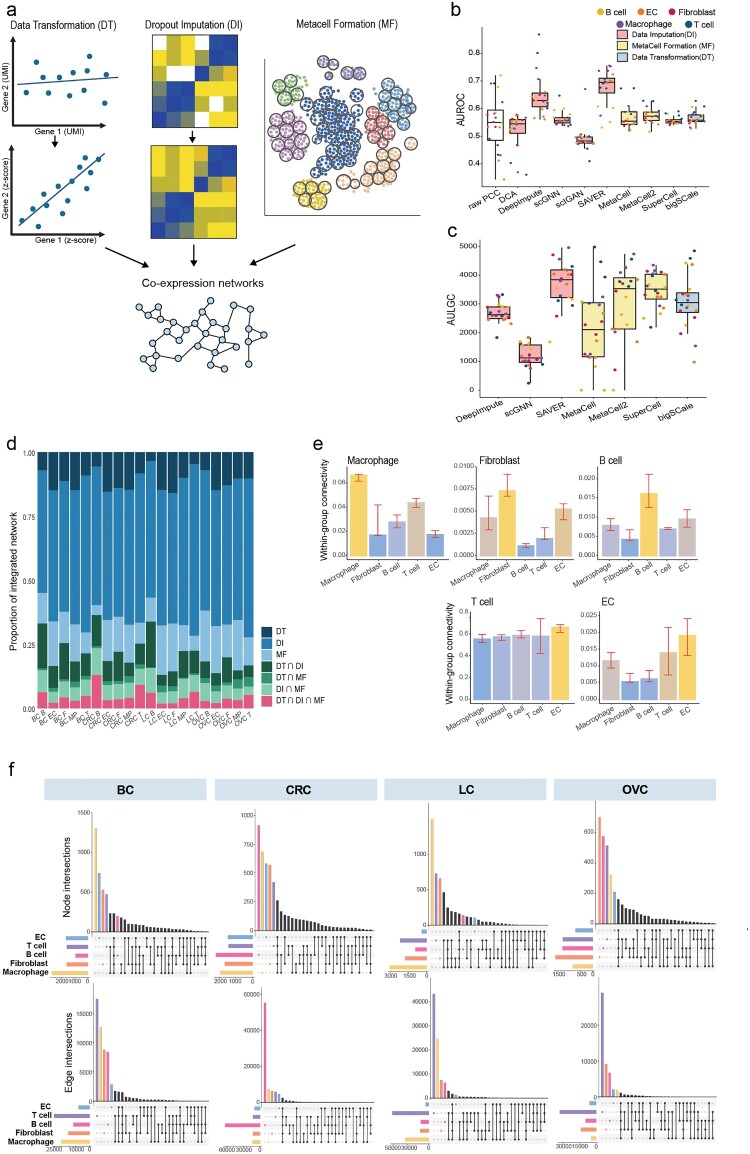
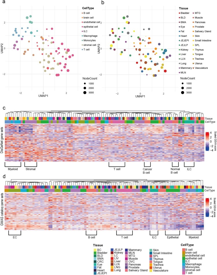
Gene co-expression network inference from bulk tissue samples often misses cell-type-specific interactions, which can be detected through single-cell gene expression data. However, the noise and sparsity of single-cell data challenge the inference of these networks. We developed scNET, a framework for integrative cell-type-specific co-expression network inference from single-cell transcriptome data, demonstrating its utility in augmenting the human interactome for more accurate disease gene prediction. We address the limitations of de novo network inference from single-cell expression data through dropout imputation, metacell formation, and data transformation. Employing this data preprocessing pipeline, we inferred cell-type-specific co-expression links from single-cell atlas data, covering various cell types and tissues, and integrated over 850K of these inferred links into a preexisting human interactome, HumanNet, resulting in HumanNet-plus. This integration notably enhanced the accuracy of network-based disease gene prediction. These findings suggest that with proper data preprocessing, network inference from single-cell gene expression data can be highly effective, potentially enriching the human interactome and advancing the field of network medicine.

Abstract Image

Abstract Image

Abstract Image

通过从人类细胞图谱中推断出的基因网络,增强人类疾病预测的相互作用组。
来自大量组织样本的基因共表达网络推断往往错过细胞类型特异性相互作用,这可以通过单细胞基因表达数据检测到。然而,单细胞数据的噪声和稀疏性对这些网络的推理提出了挑战。我们开发了scNET,这是一个基于单细胞转录组数据的整合细胞类型特异性共表达网络推断的框架,证明了它在增强人类相互作用组以更准确地预测疾病基因方面的实用性。我们通过dropout imputation、元细胞形成和数据转换来解决单细胞表达数据的从头网络推断的局限性。利用这种数据预处理管道,我们从单细胞图谱数据中推断出细胞类型特异性的共表达链接,涵盖了各种细胞类型和组织,并将这些推断的链接整合到先前存在的人类交互组HumanNet中,从而产生HumanNet-plus。这种整合显著提高了基于网络的疾病基因预测的准确性。这些发现表明,通过适当的数据预处理,从单细胞基因表达数据中进行网络推断是非常有效的,有可能丰富人类相互作用组,并推动网络医学领域的发展。
本文章由计算机程序翻译,如有差异,请以英文原文为准。
求助全文
约1分钟内获得全文 求助全文
来源期刊
Animal Cells and Systems
Animal Cells and Systems 生物-动物学
CiteScore
4.50
自引率
24.10%
发文量
33
审稿时长
6 months
期刊介绍: Animal Cells and Systems is the official journal of the Korean Society for Integrative Biology. This international, peer-reviewed journal publishes original papers that cover diverse aspects of biological sciences including Bioinformatics and Systems Biology, Developmental Biology, Evolution and Systematic Biology, Population Biology, & Animal Behaviour, Molecular and Cellular Biology, Neurobiology and Immunology, and Translational Medicine.
×
引用
GB/T 7714-2015
复制
MLA
复制
APA
复制
导出至
BibTeX EndNote RefMan NoteFirst NoteExpress
×
提示
您的信息不完整,为了账户安全,请先补充。
现在去补充
×
提示
您因"违规操作"
具体请查看互助需知
我知道了
×
提示
确定
请完成安全验证×
copy
已复制链接
快去分享给好友吧!
我知道了
右上角分享
点击右上角分享
0
联系我们:info@booksci.cn Book学术提供免费学术资源搜索服务,方便国内外学者检索中英文文献。致力于提供最便捷和优质的服务体验。 Copyright © 2023 布克学术 All rights reserved.
京ICP备2023020795号-1
ghs 京公网安备 11010802042870号
Book学术文献互助
Book学术文献互助群
群 号:604180095
Book学术官方微信