Vacuolating Cytotoxin A (VacA) and Extracellular Vesicles in Helicobacter pylori: Two Key Arms in Disease Development.

Q3 Medicine
Iranian Journal of Pathology Pub Date : 2025-01-01 Epub Date: 2024-01-10 DOI:10.30699/ijp.2024.2031417.3312
Seyedeh Faride Alavi Rostami, Mansoor Khaledi, Fatemeh Dalilian, Mahtab Mehboodi, Atefeh Akbari, Milad Shahini Shams Abadi, Pouria Khodaei Ataloo, Zeinab Mohsenipour, Samad Rastmanesh
{"title":"Vacuolating Cytotoxin A (VacA) and Extracellular Vesicles in <i>Helicobacter pylori</i>: Two Key Arms in Disease Development.","authors":"Seyedeh Faride Alavi Rostami, Mansoor Khaledi, Fatemeh Dalilian, Mahtab Mehboodi, Atefeh Akbari, Milad Shahini Shams Abadi, Pouria Khodaei Ataloo, Zeinab Mohsenipour, Samad Rastmanesh","doi":"10.30699/ijp.2024.2031417.3312","DOIUrl":null,"url":null,"abstract":"<p><p>Extracellular vesicles (EVs) are cell-derived vesicles that play a critical role in host-pathogen interactions, facilitating intercellular communication and transporting both pathogen- and host-derived molecules during infection spread. To regulate their environment, for instance, by modulating innate and adaptive inflammatory immune responses, pathogens may alter the composition of EVs produced by infected cells. Gastric cancer is one of the leading causes of cancer-related deaths worldwide, and Helicobacter pylori infection is considered a significant risk factor for its development. This cancer is characterized by significant inflammation mediated by EVs generated from infected host cells. H. pylori contributes substantially to inflammation, promoting disease progression. Moreover, H. pylori produces and releases vesicles known as outer membrane vesicles (H. pylori-OMVs), which contribute to the shrinkage and cellular transformation of the gastric epithelium. Although the vacuolating cytotoxin A (VacA) plays a critical role in pathogenesis, its association with EVs in H. pylori has not been previously addressed. Understanding the roles of extracellular vesicles and VacA during H. pylori infection-whether they benefit the host or the pathogen-could pave the way for new treatment approaches. This review briefly discusses the role of VacA and extracellular vesicles in the growth and pathogenesis of <i>H. pylori</i>.</p>","PeriodicalId":38900,"journal":{"name":"Iranian Journal of Pathology","volume":"20 1","pages":"1-17"},"PeriodicalIF":0.0000,"publicationDate":"2025-01-01","publicationTypes":"Journal Article","fieldsOfStudy":null,"isOpenAccess":false,"openAccessPdf":"https://www.ncbi.nlm.nih.gov/pmc/articles/PMC11887638/pdf/","citationCount":"0","resultStr":null,"platform":"Semanticscholar","paperid":null,"PeriodicalName":"Iranian Journal of Pathology","FirstCategoryId":"1085","ListUrlMain":"https://doi.org/10.30699/ijp.2024.2031417.3312","RegionNum":0,"RegionCategory":null,"ArticlePicture":[],"TitleCN":null,"AbstractTextCN":null,"PMCID":null,"EPubDate":"2024/1/10 0:00:00","PubModel":"Epub","JCR":"Q3","JCRName":"Medicine","Score":null,"Total":0}
引用次数: 0

Abstract

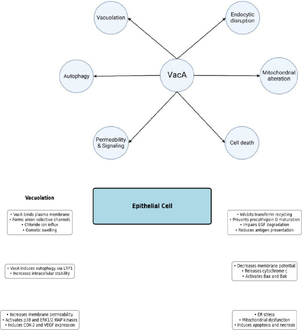
Extracellular vesicles (EVs) are cell-derived vesicles that play a critical role in host-pathogen interactions, facilitating intercellular communication and transporting both pathogen- and host-derived molecules during infection spread. To regulate their environment, for instance, by modulating innate and adaptive inflammatory immune responses, pathogens may alter the composition of EVs produced by infected cells. Gastric cancer is one of the leading causes of cancer-related deaths worldwide, and Helicobacter pylori infection is considered a significant risk factor for its development. This cancer is characterized by significant inflammation mediated by EVs generated from infected host cells. H. pylori contributes substantially to inflammation, promoting disease progression. Moreover, H. pylori produces and releases vesicles known as outer membrane vesicles (H. pylori-OMVs), which contribute to the shrinkage and cellular transformation of the gastric epithelium. Although the vacuolating cytotoxin A (VacA) plays a critical role in pathogenesis, its association with EVs in H. pylori has not been previously addressed. Understanding the roles of extracellular vesicles and VacA during H. pylori infection-whether they benefit the host or the pathogen-could pave the way for new treatment approaches. This review briefly discusses the role of VacA and extracellular vesicles in the growth and pathogenesis of H. pylori.

Abstract Image

Abstract Image

Abstract Image

幽门螺杆菌的空泡细胞毒素A (VacA)和细胞外囊泡:疾病发展的两个关键武器。
细胞外囊泡(EVs)是细胞来源的囊泡,在宿主-病原体相互作用中起关键作用,促进细胞间通讯,并在感染传播过程中运输病原体和宿主来源的分子。为了调节其环境,例如,通过调节先天和适应性炎症免疫反应,病原体可能会改变受感染细胞产生的ev的组成。胃癌是世界范围内癌症相关死亡的主要原因之一,幽门螺杆菌感染被认为是其发展的重要危险因素。这种癌症的特点是由受感染的宿主细胞产生的ev介导的显著炎症。幽门螺旋杆菌在很大程度上导致炎症,促进疾病进展。此外,幽门螺杆菌产生并释放被称为外膜囊泡(h.p ylori- omvs)的囊泡,它有助于胃上皮的收缩和细胞转化。尽管空泡细胞毒素A (VacA)在幽门螺杆菌的发病机制中起着关键作用,但其与幽门螺杆菌EVs的关系此前尚未得到解决。了解细胞外囊泡和VacA在幽门螺杆菌感染中的作用——无论它们对宿主还是病原体有益——可以为新的治疗方法铺平道路。本文就VacA和胞外囊泡在幽门螺杆菌生长和发病中的作用作一综述。
本文章由计算机程序翻译,如有差异,请以英文原文为准。
求助全文
约1分钟内获得全文 求助全文
来源期刊
Iranian Journal of Pathology
Iranian Journal of Pathology Medicine-Pathology and Forensic Medicine
CiteScore
2.00
自引率
0.00%
发文量
99
审稿时长
20 weeks
×
引用
GB/T 7714-2015
复制
MLA
复制
APA
复制
导出至
BibTeX EndNote RefMan NoteFirst NoteExpress
×
提示
您的信息不完整,为了账户安全,请先补充。
现在去补充
×
提示
您因"违规操作"
具体请查看互助需知
我知道了
×
提示
确定
请完成安全验证×
copy
已复制链接
快去分享给好友吧!
我知道了
右上角分享
点击右上角分享
0
联系我们:info@booksci.cn Book学术提供免费学术资源搜索服务,方便国内外学者检索中英文文献。致力于提供最便捷和优质的服务体验。 Copyright © 2023 布克学术 All rights reserved.
京ICP备2023020795号-1
ghs 京公网安备 11010802042870号
Book学术文献互助
Book学术文献互助群
群 号:604180095
Book学术官方微信