Selective Degradation of Cucumber Mosaic Virus RNA3 by Nonsense-Mediated Decay Benefits Viral Early Infection.

IF 4.9 1区 农林科学 Q1 PLANT SCIENCES
Danqing Zhao, Md Robel Ahmed, Mengjie Tian, Mengjiao Li, Zhouhang Gu, Qiansheng Liao, Zhiyou Du
{"title":"Selective Degradation of Cucumber Mosaic Virus RNA3 by Nonsense-Mediated Decay Benefits Viral Early Infection.","authors":"Danqing Zhao, Md Robel Ahmed, Mengjie Tian, Mengjiao Li, Zhouhang Gu, Qiansheng Liao, Zhiyou Du","doi":"10.1111/mpp.70070","DOIUrl":null,"url":null,"abstract":"<p><p>Nonsense-mediated mRNA decay (NMD) is a critical RNA quality control system in eukaryotes, also playing a role in defending against viral infections. However, research has primarily focused on nonsegmented viruses. To investigate the interaction between NMD and segmented RNA viruses, we used cucumber mosaic virus (CMV), which possesses a tripartite, single-stranded, positive-sense RNA genome. Agroinfiltration assays were performed to assess how CMV RNA segments, or their variants, respond to NMD. We found that CMV genomic segments (RNAs 1-3) exhibit distinct responses to NMD. Specifically, RNA3, which serves as the translation template of the movement protein (MP), is selectively degraded by NMD, unlike RNA1 and RNA2, which encode viral replicase components. This degradation is triggered by the coat protein (CP) sequence and can be mitigated by the trans-expression of the 1a replicase or CP. The 1a protein requires its specific interaction with the Box-B motif of RNA3 to avoid NMD. Importantly, compromising NMD reduces CMV infection during the early stages, suggesting that NMD-mediated RNA3 degradation facilitates initial viral replication. This is supported by observations that MP expression in trans negatively regulates viral RNA replication. We propose a model to illustrate the molecular interplay between NMD and CMV, emphasising the implications of genomic segmentation in NMD-virus interactions.</p>","PeriodicalId":18763,"journal":{"name":"Molecular plant pathology","volume":"26 3","pages":"e70070"},"PeriodicalIF":4.9000,"publicationDate":"2025-03-01","publicationTypes":"Journal Article","fieldsOfStudy":null,"isOpenAccess":false,"openAccessPdf":"https://www.ncbi.nlm.nih.gov/pmc/articles/PMC11890980/pdf/","citationCount":"0","resultStr":null,"platform":"Semanticscholar","paperid":null,"PeriodicalName":"Molecular plant pathology","FirstCategoryId":"97","ListUrlMain":"https://doi.org/10.1111/mpp.70070","RegionNum":1,"RegionCategory":"农林科学","ArticlePicture":[],"TitleCN":null,"AbstractTextCN":null,"PMCID":null,"EPubDate":"","PubModel":"","JCR":"Q1","JCRName":"PLANT SCIENCES","Score":null,"Total":0}
引用次数: 0

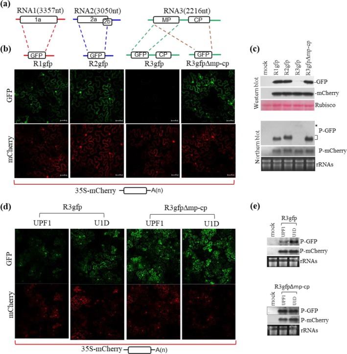
Abstract

Nonsense-mediated mRNA decay (NMD) is a critical RNA quality control system in eukaryotes, also playing a role in defending against viral infections. However, research has primarily focused on nonsegmented viruses. To investigate the interaction between NMD and segmented RNA viruses, we used cucumber mosaic virus (CMV), which possesses a tripartite, single-stranded, positive-sense RNA genome. Agroinfiltration assays were performed to assess how CMV RNA segments, or their variants, respond to NMD. We found that CMV genomic segments (RNAs 1-3) exhibit distinct responses to NMD. Specifically, RNA3, which serves as the translation template of the movement protein (MP), is selectively degraded by NMD, unlike RNA1 and RNA2, which encode viral replicase components. This degradation is triggered by the coat protein (CP) sequence and can be mitigated by the trans-expression of the 1a replicase or CP. The 1a protein requires its specific interaction with the Box-B motif of RNA3 to avoid NMD. Importantly, compromising NMD reduces CMV infection during the early stages, suggesting that NMD-mediated RNA3 degradation facilitates initial viral replication. This is supported by observations that MP expression in trans negatively regulates viral RNA replication. We propose a model to illustrate the molecular interplay between NMD and CMV, emphasising the implications of genomic segmentation in NMD-virus interactions.

Abstract Image

Abstract Image

Abstract Image

黄瓜花叶病毒RNA3无义衰变选择性降解有利于病毒早期感染。
无义介导的mRNA衰变(NMD)是真核生物中重要的RNA质量控制系统,在抵御病毒感染中也起着重要作用。然而,研究主要集中在非分节病毒上。为了研究NMD与片段RNA病毒之间的相互作用,我们使用了黄瓜花叶病毒(CMV),它具有一个三边、单链、正义RNA基因组。采用农业浸润试验来评估CMV RNA片段或其变体对NMD的反应。我们发现CMV基因组片段(rna 1-3)对NMD表现出不同的反应。具体来说,与编码病毒复制酶成分的RNA1和RNA2不同,作为运动蛋白(MP)翻译模板的RNA3被NMD选择性降解。这种降解是由外壳蛋白(CP)序列触发的,可以通过1a复制酶(CP)的反式表达来缓解。1a蛋白需要与RNA3的Box-B基序特异性相互作用来避免NMD。重要的是,妥协NMD可在早期阶段减少CMV感染,这表明NMD介导的RNA3降解促进了初始病毒复制。观察结果支持了这一点,即反式中MP表达负调控病毒RNA复制。我们提出了一个模型来说明NMD和巨细胞病毒之间的分子相互作用,强调基因组分割在NMD-病毒相互作用中的意义。
本文章由计算机程序翻译,如有差异,请以英文原文为准。
求助全文
约1分钟内获得全文 求助全文
来源期刊
Molecular plant pathology
Molecular plant pathology 生物-植物科学
CiteScore
9.40
自引率
4.10%
发文量
120
审稿时长
6-12 weeks
期刊介绍: Molecular Plant Pathology is now an open access journal. Authors pay an article processing charge to publish in the journal and all articles will be freely available to anyone. BSPP members will be granted a 20% discount on article charges. The Editorial focus and policy of the journal has not be changed and the editorial team will continue to apply the same rigorous standards of peer review and acceptance criteria.
×
引用
GB/T 7714-2015
复制
MLA
复制
APA
复制
导出至
BibTeX EndNote RefMan NoteFirst NoteExpress
×
提示
您的信息不完整,为了账户安全,请先补充。
现在去补充
×
提示
您因"违规操作"
具体请查看互助需知
我知道了
×
提示
确定
请完成安全验证×
copy
已复制链接
快去分享给好友吧!
我知道了
右上角分享
点击右上角分享
0
联系我们:info@booksci.cn Book学术提供免费学术资源搜索服务,方便国内外学者检索中英文文献。致力于提供最便捷和优质的服务体验。 Copyright © 2023 布克学术 All rights reserved.
京ICP备2023020795号-1
ghs 京公网安备 11010802042870号
Book学术文献互助
Book学术文献互助群
群 号:604180095
Book学术官方微信