Histone Lactylation-Driven Ubiquitin-Specific Protease 34 Promotes Cisplatin Resistance in Hepatocellular Carcinoma.

IF 1.7 Q4 GASTROENTEROLOGY & HEPATOLOGY
Gastroenterology Research Pub Date : 2025-02-01 Epub Date: 2025-01-17 DOI:10.14740/gr1796
Ming Fan, Jian Shan Liu, Xi Le Wei, Ye Nie, Hai Liang Liu
{"title":"Histone Lactylation-Driven Ubiquitin-Specific Protease 34 Promotes Cisplatin Resistance in Hepatocellular Carcinoma.","authors":"Ming Fan, Jian Shan Liu, Xi Le Wei, Ye Nie, Hai Liang Liu","doi":"10.14740/gr1796","DOIUrl":null,"url":null,"abstract":"<p><strong>Background: </strong>Ubiquitin-specific protease 34 (USP34) is a deubiquitinase that has been shown to play a critical role in the process of tumor drug-resistance. The objective of this study was to investigate the role of USP34 in cisplatin resistance in hepatocellular carcinoma (HCC).</p><p><strong>Methods: </strong>Firstly, we analyzed the USP34 levels in cisplatin-sensitive and -resistant patients using The Cancer Genomic Atlas (TCGA) data from Gene Expression Profiling Interactive Analysis (GEPIA2). The cell viability and half-maximal inhibitory concentration (IC<sub>50</sub>) were measured by Cell Counting Kit-8 (CCK-8) assay. The cell apoptosis of HepG2 and HepG2/DDP cells was detected by annexin V-fluorescein isothiocyanate/propidium iodide (FITC/PI) double staining. The expression levels of USP34, multidrug resistance-associated protein 1 (MRP1), p-glycoprotein (p-gp), pan-lysine lactylation (Pan-Kla), histone H3 lysine 18 lactylation (H3K18la), lactate dehydrogenase A (LDHA) and lactate dehydrogenase B (LDHB) were measured by Western blot. HCC samples from the GEPIA2 database were used to determine the correlation between USP34 with LDHA and LDHB expression.</p><p><strong>Results: </strong>USP34 was significantly upregulated in cisplatin-resistant HCC tissues and cells. Functional studies found that knockdown of USP34 inhibited HepG2 and HepG2/DDP cell proliferation and survival. Importantly, knockdown of USP34 enhanced cisplatin sensitivity in HepG2 and HepG2/DDP cells. Mechanistically, lactylation of histones promoted the expression level of USP34 in HepG2/DDP cells.</p><p><strong>Conclusion: </strong>USP34 promotes the progression of HCC by regulating histone lactylation levels and cisplatin resistance in HCC.</p>","PeriodicalId":12461,"journal":{"name":"Gastroenterology Research","volume":"18 1","pages":"23-30"},"PeriodicalIF":1.7000,"publicationDate":"2025-02-01","publicationTypes":"Journal Article","fieldsOfStudy":null,"isOpenAccess":false,"openAccessPdf":"https://www.ncbi.nlm.nih.gov/pmc/articles/PMC11882226/pdf/","citationCount":"0","resultStr":null,"platform":"Semanticscholar","paperid":null,"PeriodicalName":"Gastroenterology Research","FirstCategoryId":"1085","ListUrlMain":"https://doi.org/10.14740/gr1796","RegionNum":0,"RegionCategory":null,"ArticlePicture":[],"TitleCN":null,"AbstractTextCN":null,"PMCID":null,"EPubDate":"2025/1/17 0:00:00","PubModel":"Epub","JCR":"Q4","JCRName":"GASTROENTEROLOGY & HEPATOLOGY","Score":null,"Total":0}
引用次数: 0

Abstract

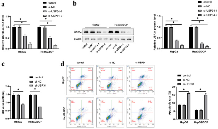
Background: Ubiquitin-specific protease 34 (USP34) is a deubiquitinase that has been shown to play a critical role in the process of tumor drug-resistance. The objective of this study was to investigate the role of USP34 in cisplatin resistance in hepatocellular carcinoma (HCC).

Methods: Firstly, we analyzed the USP34 levels in cisplatin-sensitive and -resistant patients using The Cancer Genomic Atlas (TCGA) data from Gene Expression Profiling Interactive Analysis (GEPIA2). The cell viability and half-maximal inhibitory concentration (IC50) were measured by Cell Counting Kit-8 (CCK-8) assay. The cell apoptosis of HepG2 and HepG2/DDP cells was detected by annexin V-fluorescein isothiocyanate/propidium iodide (FITC/PI) double staining. The expression levels of USP34, multidrug resistance-associated protein 1 (MRP1), p-glycoprotein (p-gp), pan-lysine lactylation (Pan-Kla), histone H3 lysine 18 lactylation (H3K18la), lactate dehydrogenase A (LDHA) and lactate dehydrogenase B (LDHB) were measured by Western blot. HCC samples from the GEPIA2 database were used to determine the correlation between USP34 with LDHA and LDHB expression.

Results: USP34 was significantly upregulated in cisplatin-resistant HCC tissues and cells. Functional studies found that knockdown of USP34 inhibited HepG2 and HepG2/DDP cell proliferation and survival. Importantly, knockdown of USP34 enhanced cisplatin sensitivity in HepG2 and HepG2/DDP cells. Mechanistically, lactylation of histones promoted the expression level of USP34 in HepG2/DDP cells.

Conclusion: USP34 promotes the progression of HCC by regulating histone lactylation levels and cisplatin resistance in HCC.

Abstract Image

Abstract Image

Abstract Image

组蛋白乳酸化驱动泛素特异性蛋白酶34促进肝细胞癌顺铂耐药。
背景:泛素特异性蛋白酶34(USP34)是一种去泛素化酶,已被证明在肿瘤耐药过程中发挥关键作用。本研究旨在探讨 USP34 在肝细胞癌(HCC)顺铂耐药性中的作用:首先,我们利用基因表达谱互动分析(GEPIA2)中的癌症基因组图谱(TCGA)数据分析了顺铂敏感和耐药患者体内的USP34水平。细胞计数试剂盒-8(CCK-8)测定了细胞活力和半数最大抑制浓度(IC50)。附件素 V-异硫氰酸荧光素/碘化丙啶(FITC/PI)双染色法检测 HepG2 和 HepG2/DDP 细胞的凋亡情况。通过 Western 印迹检测了 USP34、多药耐药性相关蛋白 1(MRP1)、p-糖蛋白(p-gp)、泛赖氨酸乳化(Pan-Kla)、组蛋白 H3 赖氨酸 18 乳化(H3K18la)、乳酸脱氢酶 A(LDHA)和乳酸脱氢酶 B(LDHB)的表达水平。利用 GEPIA2 数据库中的 HCC 样本确定 USP34 与 LDHA 和 LDHB 表达的相关性:结果:USP34在顺铂耐药的HCC组织和细胞中明显上调。功能研究发现,敲除 USP34 可抑制 HepG2 和 HepG2/DDP 细胞的增殖和存活。重要的是,敲除 USP34 提高了 HepG2 和 HepG2/DDP 细胞对顺铂的敏感性。从机制上讲,组蛋白的乳化促进了 USP34 在 HepG2/DDP 细胞中的表达水平:USP34通过调节组蛋白乳化水平和顺铂抗性促进了HCC的进展。
本文章由计算机程序翻译,如有差异,请以英文原文为准。
求助全文
约1分钟内获得全文 求助全文
来源期刊
Gastroenterology Research
Gastroenterology Research GASTROENTEROLOGY & HEPATOLOGY-
自引率
0.00%
发文量
35
×
引用
GB/T 7714-2015
复制
MLA
复制
APA
复制
导出至
BibTeX EndNote RefMan NoteFirst NoteExpress
×
提示
您的信息不完整,为了账户安全,请先补充。
现在去补充
×
提示
您因"违规操作"
具体请查看互助需知
我知道了
×
提示
确定
请完成安全验证×
copy
已复制链接
快去分享给好友吧!
我知道了
右上角分享
点击右上角分享
0
联系我们:info@booksci.cn Book学术提供免费学术资源搜索服务,方便国内外学者检索中英文文献。致力于提供最便捷和优质的服务体验。 Copyright © 2023 布克学术 All rights reserved.
京ICP备2023020795号-1
ghs 京公网安备 11010802042870号
Book学术文献互助
Book学术文献互助群
群 号:604180095
Book学术官方微信