Dual Targeting of Neuropilin-1 and Glucose Transporter for Efficient Fluorescence Imaging of Cancer.

IF 2.5 4区 医学 Q2 RADIOLOGY, NUCLEAR MEDICINE & MEDICAL IMAGING
Molecular Imaging and Biology Pub Date : 2025-04-01 Epub Date: 2025-03-06 DOI:10.1007/s11307-025-01993-7
Jianwei Zhu, Can Zhou, Jian Yang, Zhenhua Wang
{"title":"Dual Targeting of Neuropilin-1 and Glucose Transporter for Efficient Fluorescence Imaging of Cancer.","authors":"Jianwei Zhu, Can Zhou, Jian Yang, Zhenhua Wang","doi":"10.1007/s11307-025-01993-7","DOIUrl":null,"url":null,"abstract":"<p><strong>Purpose: </strong>Early diagnosis and complete resection of cancer are pivotal for enhancing patient survival rates and prognosis. However, a significant current challenge lies in the lack of specific imaging probes for the identifying various tumor types. The expression levels of neuropilin-1 (NRP1) and glucose transporter 1 (GLUT1) in most tumors, including breast cancer, are closely linked to tumor proliferation and metastasis. This study seeks to develop a novel near-infrared fluorescence (NIRF) probe aimed at precise tumor detection by targeting NRP1 and GLUT1.</p><p><strong>Procedures: </strong>G<sub>0</sub> was conjugated with N<sub>3</sub>-PEG<sub>4</sub>-ALKADK and 2-Azido-2-deoxy-D-glucose to synthesize the NGF probe. The spectral properties (fluorescence and absorbance spectra) of NGF were studied in both methanol and water. The targeting specificity of NGF towards NRP1 and GLUT1 was evaluated using confocal fluorescence microscopy imaging, flow cytometry assays and in vivo IVIS spectrum imaging.</p><p><strong>Results: </strong>A dual-targeting fluorescent probe named NGF was successfully synthesized to bind to both NRP1 and GLUT1 receptors. NGF exhibited greater hydrophilicity (Log P = -0.95 ± 0.07) and superior optical properties compared to its precursor, G<sub>0</sub>. Confocal fluorescence imaging, flow cytometry assays, and blocking studies revealed that the cellular uptake of NGF correlated with the NRP1 and GLUT1 expression levels across cell lines. Moreover, a strong linear relationship (R<sup>2</sup> = 0.98) was observed between fluorescence intensity and increasing NGF concentrations in MDA-MB-231 cells. In vivo IVIS imaging in animal models demonstrated specific binding of NGF to breast cancer (MDA-MB-231) and colorectal cancer (HCT116), with prolonged retention observed up to 72 h.</p><p><strong>Conclusions: </strong>This study highlighted the efficient targeting and sustained retention of the dual-target heterodimeric fluorescent probe NGF, binding to NRP1 and GLUT1 receptors. These findings suggest significant potential for clinical applications in early cancer detection and fluorescence image-guided surgery.</p>","PeriodicalId":18760,"journal":{"name":"Molecular Imaging and Biology","volume":" ","pages":"250-259"},"PeriodicalIF":2.5000,"publicationDate":"2025-04-01","publicationTypes":"Journal Article","fieldsOfStudy":null,"isOpenAccess":false,"openAccessPdf":"https://www.ncbi.nlm.nih.gov/pmc/articles/PMC12062102/pdf/","citationCount":"0","resultStr":null,"platform":"Semanticscholar","paperid":null,"PeriodicalName":"Molecular Imaging and Biology","FirstCategoryId":"3","ListUrlMain":"https://doi.org/10.1007/s11307-025-01993-7","RegionNum":4,"RegionCategory":"医学","ArticlePicture":[],"TitleCN":null,"AbstractTextCN":null,"PMCID":null,"EPubDate":"2025/3/6 0:00:00","PubModel":"Epub","JCR":"Q2","JCRName":"RADIOLOGY, NUCLEAR MEDICINE & MEDICAL IMAGING","Score":null,"Total":0}
引用次数: 0

Abstract

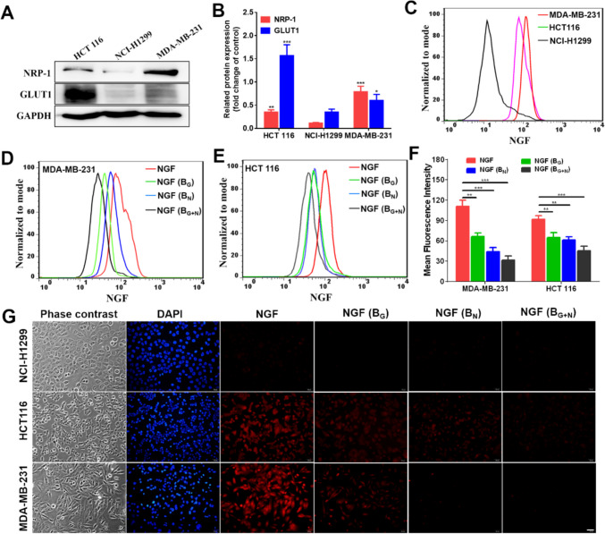
Purpose: Early diagnosis and complete resection of cancer are pivotal for enhancing patient survival rates and prognosis. However, a significant current challenge lies in the lack of specific imaging probes for the identifying various tumor types. The expression levels of neuropilin-1 (NRP1) and glucose transporter 1 (GLUT1) in most tumors, including breast cancer, are closely linked to tumor proliferation and metastasis. This study seeks to develop a novel near-infrared fluorescence (NIRF) probe aimed at precise tumor detection by targeting NRP1 and GLUT1.

Procedures: G0 was conjugated with N3-PEG4-ALKADK and 2-Azido-2-deoxy-D-glucose to synthesize the NGF probe. The spectral properties (fluorescence and absorbance spectra) of NGF were studied in both methanol and water. The targeting specificity of NGF towards NRP1 and GLUT1 was evaluated using confocal fluorescence microscopy imaging, flow cytometry assays and in vivo IVIS spectrum imaging.

Results: A dual-targeting fluorescent probe named NGF was successfully synthesized to bind to both NRP1 and GLUT1 receptors. NGF exhibited greater hydrophilicity (Log P = -0.95 ± 0.07) and superior optical properties compared to its precursor, G0. Confocal fluorescence imaging, flow cytometry assays, and blocking studies revealed that the cellular uptake of NGF correlated with the NRP1 and GLUT1 expression levels across cell lines. Moreover, a strong linear relationship (R2 = 0.98) was observed between fluorescence intensity and increasing NGF concentrations in MDA-MB-231 cells. In vivo IVIS imaging in animal models demonstrated specific binding of NGF to breast cancer (MDA-MB-231) and colorectal cancer (HCT116), with prolonged retention observed up to 72 h.

Conclusions: This study highlighted the efficient targeting and sustained retention of the dual-target heterodimeric fluorescent probe NGF, binding to NRP1 and GLUT1 receptors. These findings suggest significant potential for clinical applications in early cancer detection and fluorescence image-guided surgery.

Abstract Image

Abstract Image

Abstract Image

神经匹林-1和葡萄糖转运蛋白的双重靶向用于肿瘤的高效荧光成像。
目的:早期诊断和完全切除肿瘤是提高患者生存率和预后的关键。然而,目前的一个重大挑战在于缺乏用于识别各种肿瘤类型的特异性成像探针。神经匹林-1 (NRP1)和葡萄糖转运蛋白1 (GLUT1)在包括乳腺癌在内的大多数肿瘤中的表达水平与肿瘤的增殖和转移密切相关。本研究旨在开发一种新的近红外荧光(NIRF)探针,旨在通过靶向NRP1和GLUT1来精确检测肿瘤。步骤:G0与N3-PEG4-ALKADK和2-叠氮-2-脱氧-d -葡萄糖偶联合成NGF探针。研究了NGF在甲醇和水中的光谱特性(荧光光谱和吸光度光谱)。通过共聚焦荧光显微镜成像、流式细胞术和体内IVIS光谱成像评估NGF对NRP1和GLUT1的靶向特异性。结果:成功合成了一种名为NGF的双靶向荧光探针,可同时结合NRP1和GLUT1受体。与G0相比,NGF具有更强的亲水性(Log P = -0.95±0.07)和更好的光学性能。共聚焦荧光成像、流式细胞术分析和阻断研究显示,NGF的细胞摄取与NRP1和GLUT1在细胞系中的表达水平相关。此外,在MDA-MB-231细胞中,荧光强度与NGF浓度的增加之间存在很强的线性关系(R2 = 0.98)。动物模型的体内IVIS成像显示NGF与乳腺癌(MDA-MB-231)和结直肠癌(HCT116)特异性结合,其滞留时间长达72小时。结论:本研究强调了双靶点异二聚体荧光探针NGF与NRP1和GLUT1受体结合的有效靶向和持续滞留。这些发现提示了在早期癌症检测和荧光图像引导手术中的临床应用潜力。
本文章由计算机程序翻译,如有差异,请以英文原文为准。
求助全文
约1分钟内获得全文 求助全文
来源期刊
CiteScore
6.90
自引率
3.20%
发文量
95
审稿时长
3 months
期刊介绍: Molecular Imaging and Biology (MIB) invites original contributions (research articles, review articles, commentaries, etc.) on the utilization of molecular imaging (i.e., nuclear imaging, optical imaging, autoradiography and pathology, MRI, MPI, ultrasound imaging, radiomics/genomics etc.) to investigate questions related to biology and health. The objective of MIB is to provide a forum to the discovery of molecular mechanisms of disease through the use of imaging techniques. We aim to investigate the biological nature of disease in patients and establish new molecular imaging diagnostic and therapy procedures. Some areas that are covered are: Preclinical and clinical imaging of macromolecular targets (e.g., genes, receptors, enzymes) involved in significant biological processes. The design, characterization, and study of new molecular imaging probes and contrast agents for the functional interrogation of macromolecular targets. Development and evaluation of imaging systems including instrumentation, image reconstruction algorithms, image analysis, and display. Development of molecular assay approaches leading to quantification of the biological information obtained in molecular imaging. Study of in vivo animal models of disease for the development of new molecular diagnostics and therapeutics. Extension of in vitro and in vivo discoveries using disease models, into well designed clinical research investigations. Clinical molecular imaging involving clinical investigations, clinical trials and medical management or cost-effectiveness studies.
×
引用
GB/T 7714-2015
复制
MLA
复制
APA
复制
导出至
BibTeX EndNote RefMan NoteFirst NoteExpress
×
提示
您的信息不完整,为了账户安全,请先补充。
现在去补充
×
提示
您因"违规操作"
具体请查看互助需知
我知道了
×
提示
确定
请完成安全验证×
copy
已复制链接
快去分享给好友吧!
我知道了
右上角分享
点击右上角分享
0
联系我们:info@booksci.cn Book学术提供免费学术资源搜索服务,方便国内外学者检索中英文文献。致力于提供最便捷和优质的服务体验。 Copyright © 2023 布克学术 All rights reserved.
京ICP备2023020795号-1
ghs 京公网安备 11010802042870号
Book学术文献互助
Book学术文献互助群
群 号:604180095
Book学术官方微信