Epigenetic dynamics in meniscus cell migration and its zonal dependency in response to inflammatory conditions.

IF 4.1 3区 医学 Q1 ENGINEERING, BIOMEDICAL
APL Bioengineering Pub Date : 2025-02-20 eCollection Date: 2025-03-01 DOI:10.1063/5.0239035
Yize Zhang, Ellen Y Zhang, Catherine Cheung, Yuna Heo, Bat-Ider Tumenbayar, Se-Hwan Lee, Yongho Bae, Su Chin Heo
{"title":"Epigenetic dynamics in meniscus cell migration and its zonal dependency in response to inflammatory conditions.","authors":"Yize Zhang, Ellen Y Zhang, Catherine Cheung, Yuna Heo, Bat-Ider Tumenbayar, Se-Hwan Lee, Yongho Bae, Su Chin Heo","doi":"10.1063/5.0239035","DOIUrl":null,"url":null,"abstract":"<p><p>Meniscus injuries are challenging to treat due to the tissue heterogeneity and limited treatment efficacy. Understanding meniscus cell migration, crucial for healing, remains incomplete, especially its zonal dependency. This study explores how epigenetic mechanisms affect meniscus cell migration under inflammation, focusing on healing implications. Distinct histone modifications and chromatin dynamics between inner and outer cells were observed during migration, emphasizing the need to consider these differences in repair strategies. Furthermore, tumor necrosis factor alpha (TNF-α), a proinflammatory cytokine, slows inner meniscus cell migration, while outer cells remain unaffected, indicating a zonal response. Interestingly, TNF-α differentially alters histone modifications, particularly H3K27me3, between the cell types. Transcriptome analysis showed significant gene expression changes with inner cells more affected than outer cells. Gene cluster analysis revealed different responses in chromatin remodeling, extracellular matrix assembly, and wound healing between zones. We further identified potential therapeutic targets by using epigenetic drugs, GSKJ4 (a histone demethylase inhibitor) and C646 (a histone acetyltransferase inhibitor), which restored inner meniscus cell migration under inflammatory conditions, highlighting their potential in treating meniscus tears. This highlights their potential utility in treating meniscus tear injuries. Overall, our findings elucidate the intricate interplay between epigenetic mechanisms and meniscus cell migration, along with its meniscus zonal dependency. This study provides insight into potential targets for enhancing meniscus repair and regeneration, which may lead to improved clinical outcomes for patients with meniscus injuries and osteoarthritis.</p>","PeriodicalId":46288,"journal":{"name":"APL Bioengineering","volume":"9 1","pages":"016109"},"PeriodicalIF":4.1000,"publicationDate":"2025-02-20","publicationTypes":"Journal Article","fieldsOfStudy":null,"isOpenAccess":false,"openAccessPdf":"https://www.ncbi.nlm.nih.gov/pmc/articles/PMC11878218/pdf/","citationCount":"0","resultStr":null,"platform":"Semanticscholar","paperid":null,"PeriodicalName":"APL Bioengineering","FirstCategoryId":"5","ListUrlMain":"https://doi.org/10.1063/5.0239035","RegionNum":3,"RegionCategory":"医学","ArticlePicture":[],"TitleCN":null,"AbstractTextCN":null,"PMCID":null,"EPubDate":"2025/3/1 0:00:00","PubModel":"eCollection","JCR":"Q1","JCRName":"ENGINEERING, BIOMEDICAL","Score":null,"Total":0}
引用次数: 0

Abstract

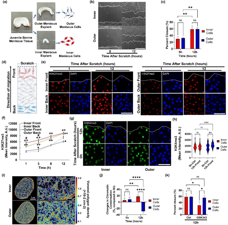
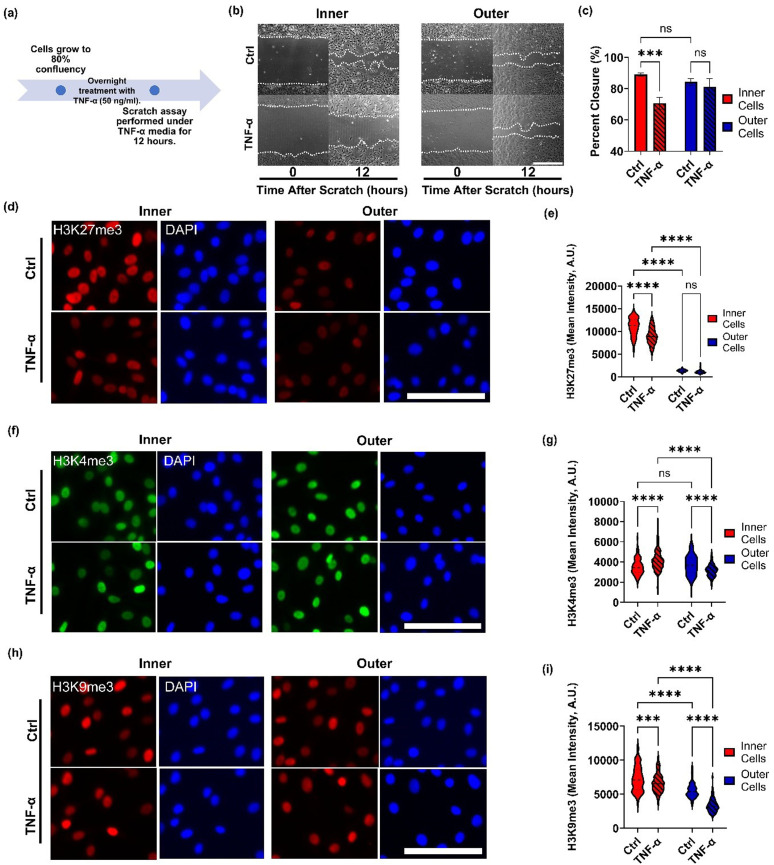
Meniscus injuries are challenging to treat due to the tissue heterogeneity and limited treatment efficacy. Understanding meniscus cell migration, crucial for healing, remains incomplete, especially its zonal dependency. This study explores how epigenetic mechanisms affect meniscus cell migration under inflammation, focusing on healing implications. Distinct histone modifications and chromatin dynamics between inner and outer cells were observed during migration, emphasizing the need to consider these differences in repair strategies. Furthermore, tumor necrosis factor alpha (TNF-α), a proinflammatory cytokine, slows inner meniscus cell migration, while outer cells remain unaffected, indicating a zonal response. Interestingly, TNF-α differentially alters histone modifications, particularly H3K27me3, between the cell types. Transcriptome analysis showed significant gene expression changes with inner cells more affected than outer cells. Gene cluster analysis revealed different responses in chromatin remodeling, extracellular matrix assembly, and wound healing between zones. We further identified potential therapeutic targets by using epigenetic drugs, GSKJ4 (a histone demethylase inhibitor) and C646 (a histone acetyltransferase inhibitor), which restored inner meniscus cell migration under inflammatory conditions, highlighting their potential in treating meniscus tears. This highlights their potential utility in treating meniscus tear injuries. Overall, our findings elucidate the intricate interplay between epigenetic mechanisms and meniscus cell migration, along with its meniscus zonal dependency. This study provides insight into potential targets for enhancing meniscus repair and regeneration, which may lead to improved clinical outcomes for patients with meniscus injuries and osteoarthritis.

Abstract Image

Abstract Image

Abstract Image

半月板细胞迁移的表观遗传动力学及其在炎症条件下的区域依赖性。
由于组织的异质性和治疗效果有限,半月板损伤的治疗具有挑战性。了解半月板细胞迁移,关键的愈合,仍然不完整,特别是其区域依赖性。本研究探讨了表观遗传机制如何影响炎症下半月板细胞迁移,重点关注愈合意义。在迁移过程中观察到内部和外部细胞之间不同的组蛋白修饰和染色质动力学,强调需要考虑这些修复策略的差异。此外,肿瘤坏死因子α (TNF-α),一种促炎细胞因子,减缓半月板内细胞迁移,而外细胞不受影响,表明区域反应。有趣的是,TNF-α在细胞类型之间改变组蛋白修饰,特别是H3K27me3。转录组分析显示,基因表达发生了显著变化,内细胞比外细胞受影响更大。基因聚类分析显示,在染色质重塑、细胞外基质组装和区域间伤口愈合方面存在不同的反应。我们通过使用表观遗传药物GSKJ4(一种组蛋白去甲基化酶抑制剂)和C646(一种组蛋白乙酰转移酶抑制剂)进一步确定了潜在的治疗靶点,这些药物可以恢复炎症条件下半月板内细胞的迁移,突出了它们治疗半月板撕裂的潜力。这突出了它们在治疗半月板撕裂损伤中的潜在效用。总的来说,我们的研究结果阐明了表观遗传机制和半月板细胞迁移之间复杂的相互作用,以及半月板区域依赖性。这项研究为增强半月板修复和再生提供了潜在的靶点,这可能会改善半月板损伤和骨关节炎患者的临床结果。
本文章由计算机程序翻译,如有差异,请以英文原文为准。
求助全文
约1分钟内获得全文 求助全文
来源期刊
APL Bioengineering
APL Bioengineering ENGINEERING, BIOMEDICAL-
CiteScore
9.30
自引率
6.70%
发文量
39
审稿时长
19 weeks
期刊介绍: APL Bioengineering is devoted to research at the intersection of biology, physics, and engineering. The journal publishes high-impact manuscripts specific to the understanding and advancement of physics and engineering of biological systems. APL Bioengineering is the new home for the bioengineering and biomedical research communities. APL Bioengineering publishes original research articles, reviews, and perspectives. Topical coverage includes: -Biofabrication and Bioprinting -Biomedical Materials, Sensors, and Imaging -Engineered Living Systems -Cell and Tissue Engineering -Regenerative Medicine -Molecular, Cell, and Tissue Biomechanics -Systems Biology and Computational Biology
×
引用
GB/T 7714-2015
复制
MLA
复制
APA
复制
导出至
BibTeX EndNote RefMan NoteFirst NoteExpress
×
提示
您的信息不完整,为了账户安全,请先补充。
现在去补充
×
提示
您因"违规操作"
具体请查看互助需知
我知道了
×
提示
确定
请完成安全验证×
copy
已复制链接
快去分享给好友吧!
我知道了
右上角分享
点击右上角分享
0
联系我们:info@booksci.cn Book学术提供免费学术资源搜索服务,方便国内外学者检索中英文文献。致力于提供最便捷和优质的服务体验。 Copyright © 2023 布克学术 All rights reserved.
京ICP备2023020795号-1
ghs 京公网安备 11010802042870号
Book学术文献互助
Book学术文献互助群
群 号:604180095
Book学术官方微信