Genetic regulation and variation of fetal plasma metabolome in the context of sex, paternal breeds and variable fetal weight.

IF 3.6 3区 生物学 Q1 BIOCHEMISTRY & MOLECULAR BIOLOGY
Open Biology Pub Date : 2025-03-01 Epub Date: 2025-03-05 DOI:10.1098/rsob.240285
Siriluck Ponsuksili, Eduard Murani, Beate Fuchs, Christina E Galuska, Henry Reyer, Muhammad Arsalan Iqbal, Shuaichen Li, Michael Oster, Klaus Wimmers
{"title":"Genetic regulation and variation of fetal plasma metabolome in the context of sex, paternal breeds and variable fetal weight.","authors":"Siriluck Ponsuksili, Eduard Murani, Beate Fuchs, Christina E Galuska, Henry Reyer, Muhammad Arsalan Iqbal, Shuaichen Li, Michael Oster, Klaus Wimmers","doi":"10.1098/rsob.240285","DOIUrl":null,"url":null,"abstract":"<p><p>Metabolic processes in fetuses can significantly influence piglet weight at birth. Understanding the genetic determinants of systemic metabolism is crucial for uncovering how genetic and molecular pathways impact biological mechanisms, particularly during the fetal phase. We present data on 1112 plasma metabolites using untargeted ultra-high performance liquid chromatography-tandem mass spectrometry methods, of 260 backcross (BC) fetuses from two sires' breeds at 63 days post-conception. Eight chemical superclasses have been identified, with lipids accounting for the majority of metabolites. Genomic heritability (h²) was estimated for each metabolite, revealing that 50% had h² values below 0.2, with a higher average in the amino acid class compared with the lipid. We annotated 448 significant metabolite quantitative trait loci associated with 10 metabolites, primarily lipids, indicating strong genetic regulation. Additionally, metabolite associations with sex, fetal weight and sire's breed were explored, revealing significant associations for 354 metabolites. Fetal weight influenced the largest number of metabolites, particularly glycerophospholipids and sphingolipids, emphasizing the genetic and metabolic complexity underlying fetal development. These findings enhance our understanding of the genetic regulation of metabolite levels and their associations with key phenotypic traits in fetuses, providing insights into metabolic pathways, potential biomarkers and serving as a baseline dataset for metabolomics studies of fetuses.</p>","PeriodicalId":19629,"journal":{"name":"Open Biology","volume":"15 3","pages":"240285"},"PeriodicalIF":3.6000,"publicationDate":"2025-03-01","publicationTypes":"Journal Article","fieldsOfStudy":null,"isOpenAccess":false,"openAccessPdf":"https://www.ncbi.nlm.nih.gov/pmc/articles/PMC12105786/pdf/","citationCount":"0","resultStr":null,"platform":"Semanticscholar","paperid":null,"PeriodicalName":"Open Biology","FirstCategoryId":"99","ListUrlMain":"https://doi.org/10.1098/rsob.240285","RegionNum":3,"RegionCategory":"生物学","ArticlePicture":[],"TitleCN":null,"AbstractTextCN":null,"PMCID":null,"EPubDate":"2025/3/5 0:00:00","PubModel":"Epub","JCR":"Q1","JCRName":"BIOCHEMISTRY & MOLECULAR BIOLOGY","Score":null,"Total":0}
引用次数: 0

Abstract

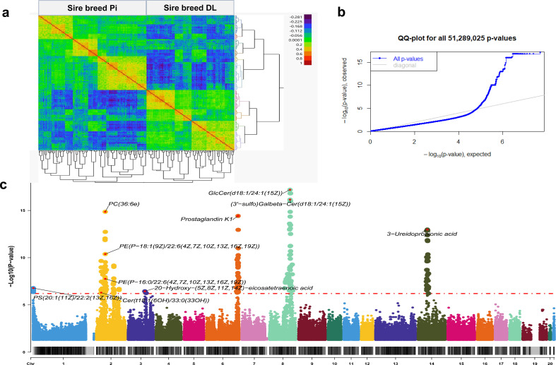
Metabolic processes in fetuses can significantly influence piglet weight at birth. Understanding the genetic determinants of systemic metabolism is crucial for uncovering how genetic and molecular pathways impact biological mechanisms, particularly during the fetal phase. We present data on 1112 plasma metabolites using untargeted ultra-high performance liquid chromatography-tandem mass spectrometry methods, of 260 backcross (BC) fetuses from two sires' breeds at 63 days post-conception. Eight chemical superclasses have been identified, with lipids accounting for the majority of metabolites. Genomic heritability (h²) was estimated for each metabolite, revealing that 50% had h² values below 0.2, with a higher average in the amino acid class compared with the lipid. We annotated 448 significant metabolite quantitative trait loci associated with 10 metabolites, primarily lipids, indicating strong genetic regulation. Additionally, metabolite associations with sex, fetal weight and sire's breed were explored, revealing significant associations for 354 metabolites. Fetal weight influenced the largest number of metabolites, particularly glycerophospholipids and sphingolipids, emphasizing the genetic and metabolic complexity underlying fetal development. These findings enhance our understanding of the genetic regulation of metabolite levels and their associations with key phenotypic traits in fetuses, providing insights into metabolic pathways, potential biomarkers and serving as a baseline dataset for metabolomics studies of fetuses.

Abstract Image

Abstract Image

Abstract Image

性别、父系品种和胎儿体重变化背景下胎儿血浆代谢组的遗传调控和变异。
胎儿代谢过程可显著影响仔猪出生时的体重。了解全身代谢的遗传决定因素对于揭示遗传和分子途径如何影响生物学机制至关重要,特别是在胎儿期。本研究采用非靶向超高高效液相色谱-串联质谱法,对260例来自两个母系品种的回交(BC)胎儿在妊娠后63天的1112种血浆代谢物进行了分析。已经确定了8种化学超类,其中脂质占代谢物的大部分。对每种代谢物的基因组遗传力(h²)进行了估计,结果显示50%的代谢物的h²值低于0.2,氨基酸类的平均值高于脂类。我们注释了与10种代谢物(主要是脂类)相关的448个显著代谢物数量性状位点,表明有很强的遗传调控。此外,研究了代谢物与性别、胎儿体重和父系品种的相关性,发现了354种代谢物的显著相关性。胎儿体重对代谢物的影响最大,尤其是甘油磷脂和鞘脂,这强调了胎儿发育背后的遗传和代谢复杂性。这些发现增强了我们对胎儿代谢物水平的遗传调控及其与关键表型性状的关联的理解,提供了对代谢途径、潜在生物标志物的见解,并作为胎儿代谢组学研究的基线数据集。
本文章由计算机程序翻译,如有差异,请以英文原文为准。
求助全文
约1分钟内获得全文 求助全文
来源期刊
Open Biology
Open Biology BIOCHEMISTRY & MOLECULAR BIOLOGY-
CiteScore
10.00
自引率
1.70%
发文量
136
审稿时长
6-12 weeks
期刊介绍: Open Biology is an online journal that welcomes original, high impact research in cell and developmental biology, molecular and structural biology, biochemistry, neuroscience, immunology, microbiology and genetics.
×
引用
GB/T 7714-2015
复制
MLA
复制
APA
复制
导出至
BibTeX EndNote RefMan NoteFirst NoteExpress
×
提示
您的信息不完整,为了账户安全,请先补充。
现在去补充
×
提示
您因"违规操作"
具体请查看互助需知
我知道了
×
提示
确定
请完成安全验证×
copy
已复制链接
快去分享给好友吧!
我知道了
右上角分享
点击右上角分享
0
联系我们:info@booksci.cn Book学术提供免费学术资源搜索服务,方便国内外学者检索中英文文献。致力于提供最便捷和优质的服务体验。 Copyright © 2023 布克学术 All rights reserved.
京ICP备2023020795号-1
ghs 京公网安备 11010802042870号
Book学术文献互助
Book学术文献互助群
群 号:604180095
Book学术官方微信