Short-term lipopolysaccharide treatment leads to astrocyte activation in LRRK2 G2019S knock-in mice without loss of dopaminergic neurons.

IF 2.3 4区 医学 Q3 NEUROSCIENCES
Hoang Kieu Chi Ngo, Akriti Srivastava, Hoang Le, Samuel J Ayer, Grace F Crotty, Michael A Schwarzschild, Rachit Bakshi
{"title":"Short-term lipopolysaccharide treatment leads to astrocyte activation in LRRK2 G2019S knock-in mice without loss of dopaminergic neurons.","authors":"Hoang Kieu Chi Ngo, Akriti Srivastava, Hoang Le, Samuel J Ayer, Grace F Crotty, Michael A Schwarzschild, Rachit Bakshi","doi":"10.1186/s12868-025-00939-7","DOIUrl":null,"url":null,"abstract":"<p><strong>Background: </strong>The G2019S mutation of LRRK2, which enhances kinase activity of the protein, confers a substantial risk of developing Parkinson's disease (PD). However, the mutation demonstrates incomplete penetrance, suggesting the involvement of other genetic or environmental modulating factors. Here, we investigated whether LRRK2 G2019S knock-in (KI) mice treated with the inflammogen lipopolysaccharide (LPS) could model LRRK2 PD.</p><p><strong>Results: </strong>We found that short-term (2 weeks) treatment with LPS did not result in the loss of dopaminergic neurons in either LRRK2 G2019S KI or wild-type (WT) mice. Compared with WT mice, LRRK2 G2019S-KI mice showed incomplete recovery from LPS-induced weight loss. In LRRK2 G2019S KI mice, LPS treatment led to upregulated phosphorylation of LRRK2 at the autophosphorylation site Serine 1292, which is known as a direct readout of LRRK2 kinase activity. LPS treatment caused a greater increase in the activated astrocyte marker glial fibrillary acidic protein (GFAP) in the striatum and substantia nigra of LRRK2 G2019S mice than in those of WT mice. The administration of caffeine, which was recently identified as a biomarker of resistance to developing PD in individuals with LRRK2 mutations, attenuated LPS-induced astrocyte activation specifically in LRRK2 G2019S KI mice.</p><p><strong>Conclusions: </strong>Our findings suggest that 2 weeks of exposure to LPS is not sufficient to cause dopaminergic neuronal loss in LRRK2 G2019S KI mice but rather results in increased astrocyte activation, which can be ameliorated by caffeine.</p>","PeriodicalId":9031,"journal":{"name":"BMC Neuroscience","volume":"26 1","pages":"19"},"PeriodicalIF":2.3000,"publicationDate":"2025-03-04","publicationTypes":"Journal Article","fieldsOfStudy":null,"isOpenAccess":false,"openAccessPdf":"https://www.ncbi.nlm.nih.gov/pmc/articles/PMC11877714/pdf/","citationCount":"0","resultStr":null,"platform":"Semanticscholar","paperid":null,"PeriodicalName":"BMC Neuroscience","FirstCategoryId":"3","ListUrlMain":"https://doi.org/10.1186/s12868-025-00939-7","RegionNum":4,"RegionCategory":"医学","ArticlePicture":[],"TitleCN":null,"AbstractTextCN":null,"PMCID":null,"EPubDate":"","PubModel":"","JCR":"Q3","JCRName":"NEUROSCIENCES","Score":null,"Total":0}
引用次数: 0

Abstract

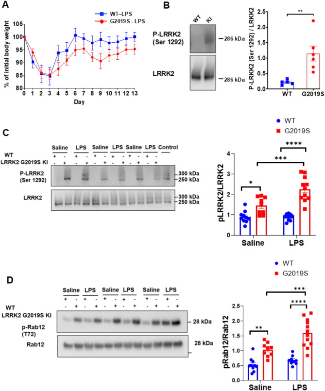
Background: The G2019S mutation of LRRK2, which enhances kinase activity of the protein, confers a substantial risk of developing Parkinson's disease (PD). However, the mutation demonstrates incomplete penetrance, suggesting the involvement of other genetic or environmental modulating factors. Here, we investigated whether LRRK2 G2019S knock-in (KI) mice treated with the inflammogen lipopolysaccharide (LPS) could model LRRK2 PD.

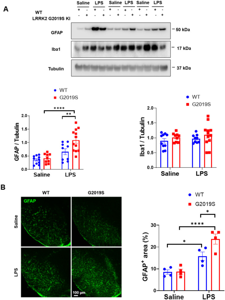
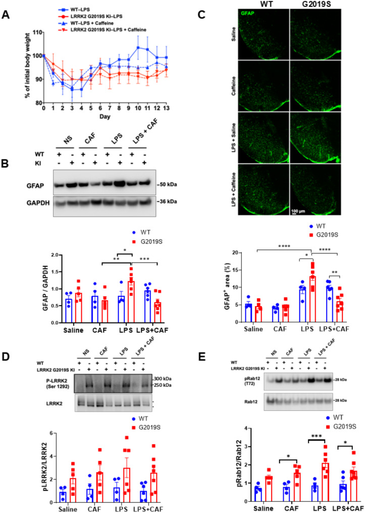
Results: We found that short-term (2 weeks) treatment with LPS did not result in the loss of dopaminergic neurons in either LRRK2 G2019S KI or wild-type (WT) mice. Compared with WT mice, LRRK2 G2019S-KI mice showed incomplete recovery from LPS-induced weight loss. In LRRK2 G2019S KI mice, LPS treatment led to upregulated phosphorylation of LRRK2 at the autophosphorylation site Serine 1292, which is known as a direct readout of LRRK2 kinase activity. LPS treatment caused a greater increase in the activated astrocyte marker glial fibrillary acidic protein (GFAP) in the striatum and substantia nigra of LRRK2 G2019S mice than in those of WT mice. The administration of caffeine, which was recently identified as a biomarker of resistance to developing PD in individuals with LRRK2 mutations, attenuated LPS-induced astrocyte activation specifically in LRRK2 G2019S KI mice.

Conclusions: Our findings suggest that 2 weeks of exposure to LPS is not sufficient to cause dopaminergic neuronal loss in LRRK2 G2019S KI mice but rather results in increased astrocyte activation, which can be ameliorated by caffeine.

Abstract Image

Abstract Image

Abstract Image

短期脂多糖处理导致LRRK2 G2019S敲入小鼠的星形胶质细胞激活,而不丢失多巴胺能神经元。
背景:LRRK2的G2019S突变增强了该蛋白的激酶活性,增加了患帕金森病(PD)的重大风险。然而,该突变表现出不完全外显性,表明涉及其他遗传或环境调节因素。在这里,我们研究了LRRK2 G2019S敲入(KI)小鼠用炎性原脂多糖(LPS)治疗是否可以建立LRRK2 PD模型。结果:我们发现短期(2周)LPS治疗不会导致LRRK2 G2019S KI或野生型(WT)小鼠多巴胺能神经元的丢失。与WT小鼠相比,LRRK2 G2019S-KI小鼠从lps诱导的体重减轻中表现出不完全恢复。在LRRK2 G2019S KI小鼠中,LPS处理导致LRRK2自磷酸化位点1292丝氨酸磷酸化上调,这是LRRK2激酶活性的直接读数。LPS处理导致LRRK2 G2019S小鼠纹状体和黑质中活化星形胶质细胞标记物胶质纤维酸性蛋白(GFAP)比WT小鼠增加。咖啡因最近被确定为LRRK2突变个体对PD产生耐药性的生物标志物,在LRRK2 G2019S KI小鼠中,咖啡因可以特异性地减弱lps诱导的星形胶质细胞激活。结论:我们的研究结果表明,暴露于LPS 2周并不足以导致LRRK2 G2019S KI小鼠多巴胺能神经元丧失,而是导致星形胶质细胞活化增加,这可以通过咖啡因改善。
本文章由计算机程序翻译,如有差异,请以英文原文为准。
求助全文
约1分钟内获得全文 求助全文
来源期刊
BMC Neuroscience
BMC Neuroscience 医学-神经科学
CiteScore
3.90
自引率
0.00%
发文量
64
审稿时长
16 months
期刊介绍: BMC Neuroscience is an open access, peer-reviewed journal that considers articles on all aspects of neuroscience, welcoming studies that provide insight into the molecular, cellular, developmental, genetic and genomic, systems, network, cognitive and behavioral aspects of nervous system function in both health and disease. Both experimental and theoretical studies are within scope, as are studies that describe methodological approaches to monitoring or manipulating nervous system function.
×
引用
GB/T 7714-2015
复制
MLA
复制
APA
复制
导出至
BibTeX EndNote RefMan NoteFirst NoteExpress
×
提示
您的信息不完整,为了账户安全,请先补充。
现在去补充
×
提示
您因"违规操作"
具体请查看互助需知
我知道了
×
提示
确定
请完成安全验证×
copy
已复制链接
快去分享给好友吧!
我知道了
右上角分享
点击右上角分享
0
联系我们:info@booksci.cn Book学术提供免费学术资源搜索服务,方便国内外学者检索中英文文献。致力于提供最便捷和优质的服务体验。 Copyright © 2023 布克学术 All rights reserved.
京ICP备2023020795号-1
ghs 京公网安备 11010802042870号
Book学术文献互助
Book学术文献互助群
群 号:604180095
Book学术官方微信