Allelic expression imbalance of CDKN2A variants in childhood acute lymphoblastic leukemia.

IF 4.8 2区 医学 Q2 CELL BIOLOGY
Cellular Oncology Pub Date : 2025-06-01 Epub Date: 2025-03-04 DOI:10.1007/s13402-025-01049-6
Zhexuan Tang, Kunlin Pei, Haoyu Xu, Yongzhi Zheng, Shuquan Zhuang, Kaizhi Weng, Yingyi He, Jing Wu, Hui Zhang
{"title":"Allelic expression imbalance of CDKN2A variants in childhood acute lymphoblastic leukemia.","authors":"Zhexuan Tang, Kunlin Pei, Haoyu Xu, Yongzhi Zheng, Shuquan Zhuang, Kaizhi Weng, Yingyi He, Jing Wu, Hui Zhang","doi":"10.1007/s13402-025-01049-6","DOIUrl":null,"url":null,"abstract":"<p><strong>Introduction: </strong>Germline CDKN2A variant predisposes to childhood acute lymphoblastic leukemia (ALL) through allelic expression imbalance (AEI). It is unknown, therefore, how these germline variations work and whether they all confer B-ALL susceptibility through AEI.</p><p><strong>Methods and results: </strong>Using allele-specific Taqman PCR assays, we demonstrated that preferentially expressed of those functional inherited coding variants in leukemic cells compared to hematopoietic cells. In an inherent p 16<sup>Ink4a</sup>-defective Ba/F3 cell model overexpressing functional p16<sup>INK4A</sup> variants showed enhanced susceptibility to transformation by BCR-ABL1-, NRAS<sup>G12D</sup>-, and JAK2<sup>R683G</sup> + CRLF2-. Notably, the variant p16<sup>INK4A</sup> exhibited higher transcription level than wild-type allele in co-expression studies. While CDK4/6 inhibitor partially suppressed NRAS<sup>G12D</sup>-, and JAK2<sup>R683G</sup> + CRLF2-induced transformation, it proved ineffective against BCR-ABL1-induced leukemic transformation. Differential gene expression analysis revealed upregulation of m6A-related gene PRRC2A, whose knockout partially restored wild-type p16<sup>INK4A</sup> expression.</p><p><strong>Conclusion: </strong>These findings illuminate how inherited CDKN2A genetic variations of coding region influence ALL development through AEI mechanisms.</p>","PeriodicalId":49223,"journal":{"name":"Cellular Oncology","volume":" ","pages":"835-839"},"PeriodicalIF":4.8000,"publicationDate":"2025-06-01","publicationTypes":"Journal Article","fieldsOfStudy":null,"isOpenAccess":false,"openAccessPdf":"https://www.ncbi.nlm.nih.gov/pmc/articles/PMC12119667/pdf/","citationCount":"0","resultStr":null,"platform":"Semanticscholar","paperid":null,"PeriodicalName":"Cellular Oncology","FirstCategoryId":"3","ListUrlMain":"https://doi.org/10.1007/s13402-025-01049-6","RegionNum":2,"RegionCategory":"医学","ArticlePicture":[],"TitleCN":null,"AbstractTextCN":null,"PMCID":null,"EPubDate":"2025/3/4 0:00:00","PubModel":"Epub","JCR":"Q2","JCRName":"CELL BIOLOGY","Score":null,"Total":0}
引用次数: 0

Abstract

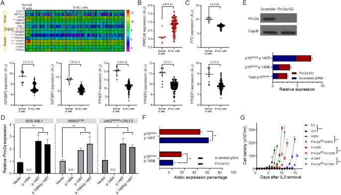
Introduction: Germline CDKN2A variant predisposes to childhood acute lymphoblastic leukemia (ALL) through allelic expression imbalance (AEI). It is unknown, therefore, how these germline variations work and whether they all confer B-ALL susceptibility through AEI.

Methods and results: Using allele-specific Taqman PCR assays, we demonstrated that preferentially expressed of those functional inherited coding variants in leukemic cells compared to hematopoietic cells. In an inherent p 16Ink4a-defective Ba/F3 cell model overexpressing functional p16INK4A variants showed enhanced susceptibility to transformation by BCR-ABL1-, NRASG12D-, and JAK2R683G + CRLF2-. Notably, the variant p16INK4A exhibited higher transcription level than wild-type allele in co-expression studies. While CDK4/6 inhibitor partially suppressed NRASG12D-, and JAK2R683G + CRLF2-induced transformation, it proved ineffective against BCR-ABL1-induced leukemic transformation. Differential gene expression analysis revealed upregulation of m6A-related gene PRRC2A, whose knockout partially restored wild-type p16INK4A expression.

Conclusion: These findings illuminate how inherited CDKN2A genetic variations of coding region influence ALL development through AEI mechanisms.

Abstract Image

Abstract Image

CDKN2A变异在儿童急性淋巴细胞白血病中的等位基因表达失衡。
生殖系CDKN2A变异通过等位基因表达不平衡(AEI)易患儿童急性淋巴细胞白血病(ALL)。因此,尚不清楚这些种系变异是如何起作用的,以及它们是否都通过AEI赋予B-ALL易感性。方法和结果:使用等位基因特异性Taqman PCR检测,我们证明与造血细胞相比,白血病细胞优先表达这些功能遗传编码变体。在固有的p16INK4A缺陷的Ba/F3细胞模型中,过表达功能p16INK4A变异体对BCR-ABL1-、NRASG12D-和JAK2R683G + CRLF2-的转化易感性增强。值得注意的是,在共表达研究中,变异p16INK4A比野生型等位基因表现出更高的转录水平。虽然CDK4/6抑制剂部分抑制NRASG12D-和JAK2R683G + crlf2诱导的白血病转化,但对bcr - abl1诱导的白血病转化无效。差异基因表达分析显示m6a相关基因PRRC2A上调,其敲除部分恢复了野生型p16INK4A的表达。结论:这些发现阐明了CDKN2A编码区的遗传变异如何通过AEI机制影响ALL的发展。
本文章由计算机程序翻译,如有差异,请以英文原文为准。
求助全文
约1分钟内获得全文 求助全文
来源期刊
Cellular Oncology
Cellular Oncology ONCOLOGY-CELL BIOLOGY
CiteScore
10.30
自引率
1.50%
发文量
86
审稿时长
12 months
期刊介绍: The Official Journal of the International Society for Cellular Oncology Focuses on translational research Addresses the conversion of cell biology to clinical applications Cellular Oncology publishes scientific contributions from various biomedical and clinical disciplines involved in basic and translational cancer research on the cell and tissue level, technical and bioinformatics developments in this area, and clinical applications. This includes a variety of fields like genome technology, micro-arrays and other high-throughput techniques, genomic instability, SNP, DNA methylation, signaling pathways, DNA organization, (sub)microscopic imaging, proteomics, bioinformatics, functional effects of genomics, drug design and development, molecular diagnostics and targeted cancer therapies, genotype-phenotype interactions. A major goal is to translate the latest developments in these fields from the research laboratory into routine patient management. To this end Cellular Oncology forms a platform of scientific information exchange between molecular biologists and geneticists, technical developers, pathologists, (medical) oncologists and other clinicians involved in the management of cancer patients. In vitro studies are preferentially supported by validations in tumor tissue with clinicopathological associations.
×
引用
GB/T 7714-2015
复制
MLA
复制
APA
复制
导出至
BibTeX EndNote RefMan NoteFirst NoteExpress
×
提示
您的信息不完整,为了账户安全,请先补充。
现在去补充
×
提示
您因"违规操作"
具体请查看互助需知
我知道了
×
提示
确定
请完成安全验证×
copy
已复制链接
快去分享给好友吧!
我知道了
右上角分享
点击右上角分享
0
联系我们:info@booksci.cn Book学术提供免费学术资源搜索服务,方便国内外学者检索中英文文献。致力于提供最便捷和优质的服务体验。 Copyright © 2023 布克学术 All rights reserved.
京ICP备2023020795号-1
ghs 京公网安备 11010802042870号
Book学术文献互助
Book学术文献互助群
群 号:604180095
Book学术官方微信