Effects of TrkB-related induced metaplasticity within the BLA on anxiety, extinction learning, and plasticity in BLA-modulated brain regions.

IF 3.3 2区 心理学 Q1 BEHAVIORAL SCIENCES
Joyeeta Dutta Hazra, Kuldeep Shrivastava, Lisa-Sophie Wüstner, Rachel Anunu, Erez Chervinsky, Somoday Hazra, Simone Beuter, Martin Kriebel, Mouna Maroun, Hansjuergen Volkmer, Gal Richter-Levin
{"title":"Effects of TrkB-related induced metaplasticity within the BLA on anxiety, extinction learning, and plasticity in BLA-modulated brain regions.","authors":"Joyeeta Dutta Hazra, Kuldeep Shrivastava, Lisa-Sophie Wüstner, Rachel Anunu, Erez Chervinsky, Somoday Hazra, Simone Beuter, Martin Kriebel, Mouna Maroun, Hansjuergen Volkmer, Gal Richter-Levin","doi":"10.1186/s12993-025-00267-0","DOIUrl":null,"url":null,"abstract":"<p><strong>Background: </strong>Neuronal plasticity within the basolateral amygdala (BLA) is fundamental for fear learning. Metaplasticity, the regulation of plasticity states, has emerged as a key mechanism mediating the subsequent impact of emotional and stressful experiences. After mRNA knockdown of synaptic plasticity-related TrkB, we examined the impact of chronically altered activity in the rat BLA (induced metaplasticity) on anxiety-like behavior, fear memory-related behaviors, and neural plasticity in brain regions modulated by the BLA. These effects were investigated under both basal conditions and following exposure to acute trauma (UWT).</p><p><strong>Results: </strong>Under basal conditions, TrkB knockdown increased anxiety-like behavior and impaired extinction learning. TrkBKD also reduced LTP in the vSub-mPFC pathway but not in the dentate gyrus. Compared with those of control animals, acute trauma exposure led to increased anxiety-like behavior and impaired extinction learning in both the trauma-exposed group (CTR-UWT) and the trauma-exposed group on the background of TrkB knockdown (TrkBKD-UWT). However, the deficit in extinction learning was more pronounced in the TrkBKD-UWT group than in the CTR-UWT group. Accordingly, TrkBKD-UWT, but not CTR-UWT, resulted in impaired LTP in the vSub- mPFC pathway. Since LTP in this pathway is independent of BLA involvement, this result suggests that lasting intra-BLA-induced metaplasticity may also lead to transregional metaplasticity within the mPFC, as suggested previously.</p><p><strong>Conclusions: </strong>Taken together, these findings reveal the dissociative involvement of BLA function, on the one hand, in anxiety, which is affected by the knockdown of TrkB, and, on the other hand, in extinction learning, which is more significantly affected by the combination of intra-BLA-induced metaplasticity and exposure to emotional trauma.</p>","PeriodicalId":8729,"journal":{"name":"Behavioral and Brain Functions","volume":"21 1","pages":"4"},"PeriodicalIF":3.3000,"publicationDate":"2025-03-03","publicationTypes":"Journal Article","fieldsOfStudy":null,"isOpenAccess":false,"openAccessPdf":"https://www.ncbi.nlm.nih.gov/pmc/articles/PMC11874401/pdf/","citationCount":"0","resultStr":null,"platform":"Semanticscholar","paperid":null,"PeriodicalName":"Behavioral and Brain Functions","FirstCategoryId":"102","ListUrlMain":"https://doi.org/10.1186/s12993-025-00267-0","RegionNum":2,"RegionCategory":"心理学","ArticlePicture":[],"TitleCN":null,"AbstractTextCN":null,"PMCID":null,"EPubDate":"","PubModel":"","JCR":"Q1","JCRName":"BEHAVIORAL SCIENCES","Score":null,"Total":0}
引用次数: 0

Abstract

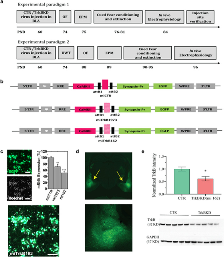
Background: Neuronal plasticity within the basolateral amygdala (BLA) is fundamental for fear learning. Metaplasticity, the regulation of plasticity states, has emerged as a key mechanism mediating the subsequent impact of emotional and stressful experiences. After mRNA knockdown of synaptic plasticity-related TrkB, we examined the impact of chronically altered activity in the rat BLA (induced metaplasticity) on anxiety-like behavior, fear memory-related behaviors, and neural plasticity in brain regions modulated by the BLA. These effects were investigated under both basal conditions and following exposure to acute trauma (UWT).

Results: Under basal conditions, TrkB knockdown increased anxiety-like behavior and impaired extinction learning. TrkBKD also reduced LTP in the vSub-mPFC pathway but not in the dentate gyrus. Compared with those of control animals, acute trauma exposure led to increased anxiety-like behavior and impaired extinction learning in both the trauma-exposed group (CTR-UWT) and the trauma-exposed group on the background of TrkB knockdown (TrkBKD-UWT). However, the deficit in extinction learning was more pronounced in the TrkBKD-UWT group than in the CTR-UWT group. Accordingly, TrkBKD-UWT, but not CTR-UWT, resulted in impaired LTP in the vSub- mPFC pathway. Since LTP in this pathway is independent of BLA involvement, this result suggests that lasting intra-BLA-induced metaplasticity may also lead to transregional metaplasticity within the mPFC, as suggested previously.

Conclusions: Taken together, these findings reveal the dissociative involvement of BLA function, on the one hand, in anxiety, which is affected by the knockdown of TrkB, and, on the other hand, in extinction learning, which is more significantly affected by the combination of intra-BLA-induced metaplasticity and exposure to emotional trauma.

Abstract Image

Abstract Image

Abstract Image

BLA内trkb相关诱导的元可塑性对焦虑、消退学习和BLA调节脑区可塑性的影响。
背景:基底外侧杏仁核(BLA)内的神经元可塑性是恐惧学习的基础。元可塑性是对可塑性状态的调节,已成为调节情绪和压力体验后续影响的关键机制。在敲低突触可塑性相关的TrkB mRNA后,我们研究了大鼠BLA(诱导的元可塑性)活性的长期改变对焦虑样行为、恐惧记忆相关行为和由BLA调节的大脑区域神经可塑性的影响。在基础条件下和暴露于急性创伤(UWT)后,研究了这些影响。结果:在基础条件下,TrkB基因敲低增加了焦虑样行为和消退学习障碍。TrkBKD也降低了vSub-mPFC通路的LTP,但在齿状回中没有。与对照组相比,急性创伤暴露组(tr - uwt)和TrkBKD-UWT背景下的创伤暴露组(TrkBKD-UWT)均导致焦虑样行为增加和灭绝学习受损。然而,与tr - uwt组相比,TrkBKD-UWT组的消失学习缺陷更为明显。因此,TrkBKD-UWT,而不是tr - uwt,导致vSub- mPFC通路的LTP受损。由于该通路中的LTP独立于BLA的参与,因此该结果表明,如前所述,持续的BLA内诱导的元塑性也可能导致mPFC内的跨区域元塑性。结论:综上所述,这些发现揭示了BLA功能的解离参与,一方面在焦虑中受TrkB基因敲低的影响,另一方面在灭绝学习中受BLA内诱导的元可塑性和暴露于情绪创伤的共同影响更为显著。
本文章由计算机程序翻译,如有差异,请以英文原文为准。
求助全文
约1分钟内获得全文 求助全文
来源期刊
Behavioral and Brain Functions
Behavioral and Brain Functions 医学-行为科学
CiteScore
5.90
自引率
0.00%
发文量
11
审稿时长
6-12 weeks
期刊介绍: A well-established journal in the field of behavioral and cognitive neuroscience, Behavioral and Brain Functions welcomes manuscripts which provide insight into the neurobiological mechanisms underlying behavior and brain function, or dysfunction. The journal gives priority to manuscripts that combine both neurobiology and behavior in a non-clinical manner.
×
引用
GB/T 7714-2015
复制
MLA
复制
APA
复制
导出至
BibTeX EndNote RefMan NoteFirst NoteExpress
×
提示
您的信息不完整,为了账户安全,请先补充。
现在去补充
×
提示
您因"违规操作"
具体请查看互助需知
我知道了
×
提示
确定
请完成安全验证×
copy
已复制链接
快去分享给好友吧!
我知道了
右上角分享
点击右上角分享
0
联系我们:info@booksci.cn Book学术提供免费学术资源搜索服务,方便国内外学者检索中英文文献。致力于提供最便捷和优质的服务体验。 Copyright © 2023 布克学术 All rights reserved.
京ICP备2023020795号-1
ghs 京公网安备 11010802042870号
Book学术文献互助
Book学术文献互助群
群 号:604180095
Book学术官方微信