Preliminary Exploration of the Osteogenic Differentiation Mechanism of Bone Marrow Mesenchymal Stem Cells Regulated by SYVN1.

IF 1.6 4区 医学 Q4 NEUROSCIENCES
Zhimin Pan, Zheng Wang, Yuanguo Zhou, Xinran Ji, Lei Yu, Xin Yin, Kai Song, Ning Yu, Yoon Ha, Nan Li, Xing Zhu, Yangbin Wang, Jiang Huang
{"title":"Preliminary Exploration of the Osteogenic Differentiation Mechanism of Bone Marrow Mesenchymal Stem Cells Regulated by SYVN1.","authors":"Zhimin Pan, Zheng Wang, Yuanguo Zhou, Xinran Ji, Lei Yu, Xin Yin, Kai Song, Ning Yu, Yoon Ha, Nan Li, Xing Zhu, Yangbin Wang, Jiang Huang","doi":"10.22540/JMNI-25-150","DOIUrl":null,"url":null,"abstract":"<p><strong>Objectives: </strong>The osteogenic differentiation ability of bone marrow mesenchymal stem cells (BMSCs) is an important aspect of studying osteoporosis (OP). This study aims to explore the role of SYVN1 in regulating the osteogenic differentiation of BMSCs and to suggest its potential as a treatment for OP.</p><p><strong>Methods: </strong>BMSCs were differentiated using osteogenic induction. The expression of SYVN1 at different osteogenic induction time points was analyzed by Western blot (WB). The expression levels of osteogenic markers, including RUNX2, ALP, and OCN, were measured by RT-qPCR. EdU staining and colony formation assays were performed to evaluate the impact of SYVN1 on the proliferative ability of BMSCs. The effect of SYVN1 on osteogenic differentiation of BMSCs was assessed by alizarin red staining. The association of SYVN1 with the AMPK/mTOR pathway was confirmed through WB analysis.</p><p><strong>Results: </strong>The expression of SYVN1 decreased as BMSCs differentiation progressed. Overexpression of SYVN1 inhibited the osteogenic differentiation and proliferation of BMSCs, whereas silencing SYVN1 had the opposite effect. Furthermore, SYVN1 overexpression reduced the p-AMPK/AMPK ratio and increased the p-mTOR/mTOR ratio, effects that were reversed by the AMPK activator A-769662.</p><p><strong>Conclusion: </strong>SYVN1 overexpression inhibits the osteogenic differentiation and proliferation of BMSCs, potentially through modulation of the AMPK/mTOR pathway.</p>","PeriodicalId":16430,"journal":{"name":"Journal of musculoskeletal & neuronal interactions","volume":"25 1","pages":"150-159"},"PeriodicalIF":1.6000,"publicationDate":"2025-03-01","publicationTypes":"Journal Article","fieldsOfStudy":null,"isOpenAccess":false,"openAccessPdf":"https://www.ncbi.nlm.nih.gov/pmc/articles/PMC11880844/pdf/","citationCount":"0","resultStr":null,"platform":"Semanticscholar","paperid":null,"PeriodicalName":"Journal of musculoskeletal & neuronal interactions","FirstCategoryId":"3","ListUrlMain":"https://doi.org/10.22540/JMNI-25-150","RegionNum":4,"RegionCategory":"医学","ArticlePicture":[],"TitleCN":null,"AbstractTextCN":null,"PMCID":null,"EPubDate":"","PubModel":"","JCR":"Q4","JCRName":"NEUROSCIENCES","Score":null,"Total":0}
引用次数: 0

Abstract

Objectives: The osteogenic differentiation ability of bone marrow mesenchymal stem cells (BMSCs) is an important aspect of studying osteoporosis (OP). This study aims to explore the role of SYVN1 in regulating the osteogenic differentiation of BMSCs and to suggest its potential as a treatment for OP.

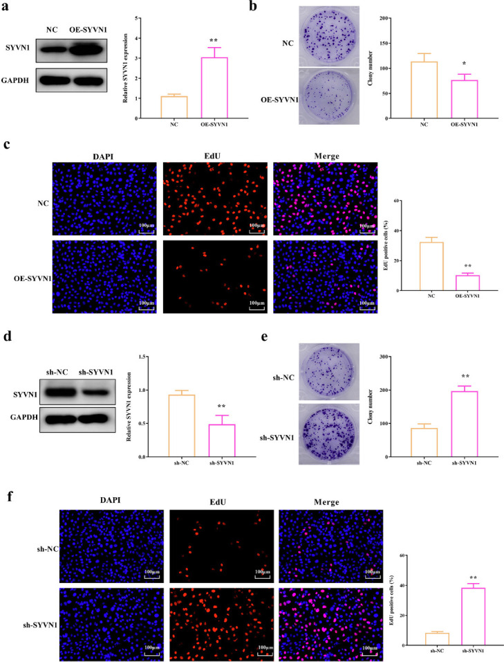
Methods: BMSCs were differentiated using osteogenic induction. The expression of SYVN1 at different osteogenic induction time points was analyzed by Western blot (WB). The expression levels of osteogenic markers, including RUNX2, ALP, and OCN, were measured by RT-qPCR. EdU staining and colony formation assays were performed to evaluate the impact of SYVN1 on the proliferative ability of BMSCs. The effect of SYVN1 on osteogenic differentiation of BMSCs was assessed by alizarin red staining. The association of SYVN1 with the AMPK/mTOR pathway was confirmed through WB analysis.

Results: The expression of SYVN1 decreased as BMSCs differentiation progressed. Overexpression of SYVN1 inhibited the osteogenic differentiation and proliferation of BMSCs, whereas silencing SYVN1 had the opposite effect. Furthermore, SYVN1 overexpression reduced the p-AMPK/AMPK ratio and increased the p-mTOR/mTOR ratio, effects that were reversed by the AMPK activator A-769662.

Conclusion: SYVN1 overexpression inhibits the osteogenic differentiation and proliferation of BMSCs, potentially through modulation of the AMPK/mTOR pathway.

Abstract Image

Abstract Image

Abstract Image

受 SYVN1 调控的骨髓间充质干细胞成骨分化机制初探
目的:骨髓间充质干细胞(BMSCs)的成骨分化能力是研究骨质疏松症(OP)的一个重要方面。本研究旨在探讨 SYVN1 在调控骨髓间充质干细胞成骨分化中的作用,并提出其治疗 OP 的潜力:方法:采用成骨诱导分化 BMSCs。方法:采用成骨诱导法对 BMSCs 进行分化,通过 Western 印迹(WB)分析 SYVN1 在不同成骨诱导时间点的表达。通过 RT-qPCR 测定成骨标志物(包括 RUNX2、ALP 和 OCN)的表达水平。为了评估 SYVN1 对 BMSCs 增殖能力的影响,还进行了 EdU 染色和集落形成试验。茜素红染色法评估了 SYVN1 对 BMSCs 成骨分化的影响。通过 WB 分析证实了 SYVN1 与 AMPK/mTOR 通路的关联:结果:随着 BMSCs 分化的进行,SYVN1 的表达量减少。过表达 SYVN1 会抑制 BMSCs 的成骨分化和增殖,而沉默 SYVN1 则效果相反。此外,SYVN1的过表达降低了p-AMPK/AMPK比率,增加了p-mTOR/mTOR比率,AMPK激活剂A-769662可逆转这些效应:结论:SYVN1 的过表达抑制了 BMSCs 的成骨分化和增殖,这可能是通过调节 AMPK/mTOR 通路实现的。
本文章由计算机程序翻译,如有差异,请以英文原文为准。
求助全文
约1分钟内获得全文 求助全文
来源期刊
CiteScore
3.40
自引率
0.00%
发文量
67
审稿时长
>12 weeks
期刊介绍: The Journal of Musculoskeletal and Neuronal Interactions (JMNI) is an academic journal dealing with the pathophysiology and treatment of musculoskeletal disorders. It is published quarterly (months of issue March, June, September, December). Its purpose is to publish original, peer-reviewed papers of research and clinical experience in all areas of the musculoskeletal system and its interactions with the nervous system, especially metabolic bone diseases, with particular emphasis on osteoporosis. Additionally, JMNI publishes the Abstracts from the biannual meetings of the International Society of Musculoskeletal and Neuronal Interactions, and hosts Abstracts of other meetings on topics related to the aims and scope of JMNI.
×
引用
GB/T 7714-2015
复制
MLA
复制
APA
复制
导出至
BibTeX EndNote RefMan NoteFirst NoteExpress
×
提示
您的信息不完整,为了账户安全,请先补充。
现在去补充
×
提示
您因"违规操作"
具体请查看互助需知
我知道了
×
提示
确定
请完成安全验证×
copy
已复制链接
快去分享给好友吧!
我知道了
右上角分享
点击右上角分享
0
联系我们:info@booksci.cn Book学术提供免费学术资源搜索服务,方便国内外学者检索中英文文献。致力于提供最便捷和优质的服务体验。 Copyright © 2023 布克学术 All rights reserved.
京ICP备2023020795号-1
ghs 京公网安备 11010802042870号
Book学术文献互助
Book学术文献互助群
群 号:604180095
Book学术官方微信