Single-cell transcriptome sequencing reveals the immune microenvironment in bronchoalveolar lavage fluid of checkpoint inhibitor-related pneumonitis.

IF 5.1 2区 医学 Q2 IMMUNOLOGY
Linpeng Zheng, Fenglin Lin, Dingqin Cai, Longyao Zhang, Chenrui Yin, Yaxian Qi, Lingyou Sun, Lingchen Li, Xiewan Chen, Jianbo Zhu, Jianguo Sun
{"title":"Single-cell transcriptome sequencing reveals the immune microenvironment in bronchoalveolar lavage fluid of checkpoint inhibitor-related pneumonitis.","authors":"Linpeng Zheng, Fenglin Lin, Dingqin Cai, Longyao Zhang, Chenrui Yin, Yaxian Qi, Lingyou Sun, Lingchen Li, Xiewan Chen, Jianbo Zhu, Jianguo Sun","doi":"10.1007/s00262-025-03983-8","DOIUrl":null,"url":null,"abstract":"<p><strong>Background and objectives: </strong>Immune checkpoint inhibitors (ICIs) bring cancer patients tumor control and survival benefits, yet they also trigger immune-related adverse effects (irAEs), notably checkpoint inhibitor-related pneumonitis (CIP), affecting about 5% of patients among whom 1-2% experiencing severe grade 3 or higher pneumonitis. Current research points to potential links with T cell subset dysfunction and autoantibody increase, but the specific mechanisms underlying different grades of CIP are understudied.</p><p><strong>Methods: </strong>Herein, we employed single-cell RNA sequencing (scRNA-seq) on bronchoalveolar lavage fluid (BALF) from CIP patients across varying severity levels, aiming to elucidate underlying immune environment and mechanisms of CIP progression at cellular and molecular levels.</p><p><strong>Findings: </strong>Totally, 121,409 high qualified cells from BALF of 11 patients were annotated and categorized into five major cell types. Severe CIP (CIP-S) cases have a significant increase in the percentage of unreported epithelial cells in their bronchoalveolar lavage fluid compared with mild CIP (CIP-M) cases. These cells were defined as aberrant basaloid cells. They upregulated SOX9, increased the expression of CXCL3/5, recruited neutrophils, and activated the immune system. Additionally, macrophages in the CIP-S group had stronger antigen-presenting abilities and resulted in more CD8 + effective T cells infiltrated.</p><p><strong>Conclusions: </strong>Utilizing single-cell sequencing of BALF, we discovered an enriched population of aberrant basaloid cells in CIP-S patients, which had not been previously reported. Aberrant basaloid cells may upregulate SOX9 via CXCL3/5-CXCR2 to recruit and activate neutrophils, and further activate the immune system, resulting in CIP-S. This finding could identify new targets for stratified treatment of CIP patients, holding promise of a novel approach for clinical guidance.</p>","PeriodicalId":9595,"journal":{"name":"Cancer Immunology, Immunotherapy","volume":"74 4","pages":"128"},"PeriodicalIF":5.1000,"publicationDate":"2025-03-01","publicationTypes":"Journal Article","fieldsOfStudy":null,"isOpenAccess":false,"openAccessPdf":"https://www.ncbi.nlm.nih.gov/pmc/articles/PMC11872840/pdf/","citationCount":"0","resultStr":null,"platform":"Semanticscholar","paperid":null,"PeriodicalName":"Cancer Immunology, Immunotherapy","FirstCategoryId":"3","ListUrlMain":"https://doi.org/10.1007/s00262-025-03983-8","RegionNum":2,"RegionCategory":"医学","ArticlePicture":[],"TitleCN":null,"AbstractTextCN":null,"PMCID":null,"EPubDate":"","PubModel":"","JCR":"Q2","JCRName":"IMMUNOLOGY","Score":null,"Total":0}
引用次数: 0

Abstract

Background and objectives: Immune checkpoint inhibitors (ICIs) bring cancer patients tumor control and survival benefits, yet they also trigger immune-related adverse effects (irAEs), notably checkpoint inhibitor-related pneumonitis (CIP), affecting about 5% of patients among whom 1-2% experiencing severe grade 3 or higher pneumonitis. Current research points to potential links with T cell subset dysfunction and autoantibody increase, but the specific mechanisms underlying different grades of CIP are understudied.

Methods: Herein, we employed single-cell RNA sequencing (scRNA-seq) on bronchoalveolar lavage fluid (BALF) from CIP patients across varying severity levels, aiming to elucidate underlying immune environment and mechanisms of CIP progression at cellular and molecular levels.

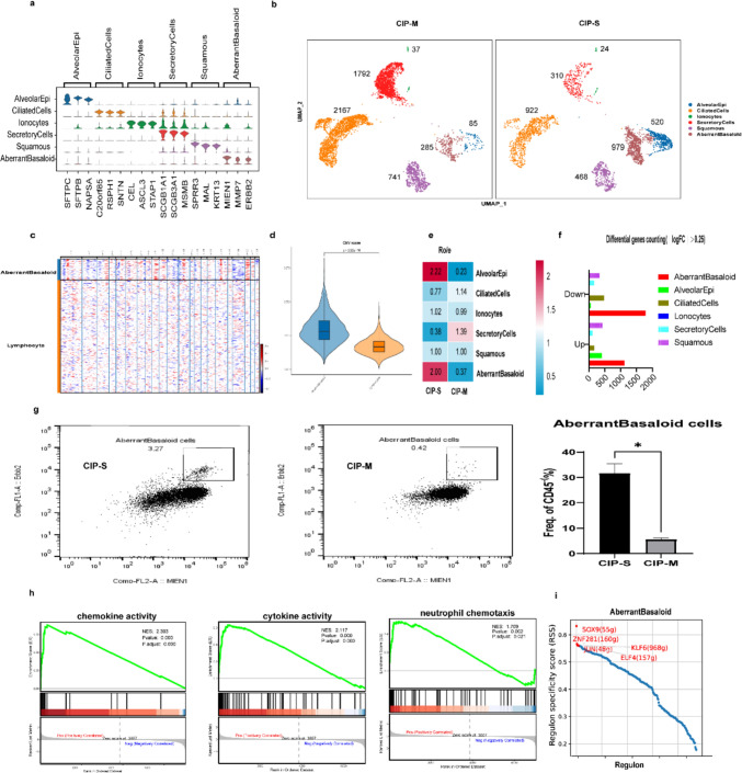
Findings: Totally, 121,409 high qualified cells from BALF of 11 patients were annotated and categorized into five major cell types. Severe CIP (CIP-S) cases have a significant increase in the percentage of unreported epithelial cells in their bronchoalveolar lavage fluid compared with mild CIP (CIP-M) cases. These cells were defined as aberrant basaloid cells. They upregulated SOX9, increased the expression of CXCL3/5, recruited neutrophils, and activated the immune system. Additionally, macrophages in the CIP-S group had stronger antigen-presenting abilities and resulted in more CD8 + effective T cells infiltrated.

Conclusions: Utilizing single-cell sequencing of BALF, we discovered an enriched population of aberrant basaloid cells in CIP-S patients, which had not been previously reported. Aberrant basaloid cells may upregulate SOX9 via CXCL3/5-CXCR2 to recruit and activate neutrophils, and further activate the immune system, resulting in CIP-S. This finding could identify new targets for stratified treatment of CIP patients, holding promise of a novel approach for clinical guidance.

Abstract Image

Abstract Image

Abstract Image

单细胞转录组测序揭示了检查点抑制剂相关性肺炎支气管肺泡灌洗液中的免疫微环境。
背景和目的:免疫检查点抑制剂(ICIs)给癌症患者带来肿瘤控制和生存益处,但它们也会引发免疫相关不良反应(irAEs),特别是检查点抑制剂相关肺炎(CIP),影响约5%的患者,其中1-2%的患者患有严重3级或更高级别肺炎。目前的研究指出了与T细胞亚群功能障碍和自身抗体增加的潜在联系,但不同级别CIP的具体机制尚未得到充分研究。方法:本文采用单细胞RNA测序(scRNA-seq)对不同严重程度的CIP患者的支气管肺泡灌洗液(BALF)进行测序,旨在从细胞和分子水平阐明潜在的免疫环境和CIP进展的机制。结果:共注释了11例BALF患者的121,409个高质量细胞,并将其分为五大细胞类型。与轻度CIP (CIP- m)病例相比,重度CIP (CIP- s)病例支气管肺泡灌洗液中未报告上皮细胞的百分比显著增加。这些细胞被定义为异常基底样细胞。他们上调SOX9,增加CXCL3/5的表达,招募中性粒细胞,激活免疫系统。此外,CIP-S组巨噬细胞具有更强的抗原呈递能力,导致更多CD8 +有效T细胞浸润。结论:利用BALF的单细胞测序,我们在CIP-S患者中发现了丰富的异常基底样细胞群,这在以前没有报道过。异常基底样细胞可能通过CXCL3/5-CXCR2上调SOX9募集和激活中性粒细胞,进而激活免疫系统,导致CIP-S。这一发现可以确定CIP患者分层治疗的新靶点,为临床指导提供新方法。
本文章由计算机程序翻译,如有差异,请以英文原文为准。
求助全文
约1分钟内获得全文 求助全文
来源期刊
CiteScore
10.50
自引率
1.70%
发文量
207
审稿时长
1 months
期刊介绍: Cancer Immunology, Immunotherapy has the basic aim of keeping readers informed of the latest research results in the fields of oncology and immunology. As knowledge expands, the scope of the journal has broadened to include more of the progress being made in the areas of biology concerned with biological response modifiers. This helps keep readers up to date on the latest advances in our understanding of tumor-host interactions. The journal publishes short editorials including "position papers," general reviews, original articles, and short communications, providing a forum for the most current experimental and clinical advances in tumor immunology.
×
引用
GB/T 7714-2015
复制
MLA
复制
APA
复制
导出至
BibTeX EndNote RefMan NoteFirst NoteExpress
×
提示
您的信息不完整,为了账户安全,请先补充。
现在去补充
×
提示
您因"违规操作"
具体请查看互助需知
我知道了
×
提示
确定
请完成安全验证×
copy
已复制链接
快去分享给好友吧!
我知道了
右上角分享
点击右上角分享
0
联系我们:info@booksci.cn Book学术提供免费学术资源搜索服务,方便国内外学者检索中英文文献。致力于提供最便捷和优质的服务体验。 Copyright © 2023 布克学术 All rights reserved.
京ICP备2023020795号-1
ghs 京公网安备 11010802042870号
Book学术文献互助
Book学术文献互助群
群 号:604180095
Book学术官方微信