Sex differences in reward-based operant conditioning performance and neurotransmitter changes following chronic sleep restriction stress in rats.

IF 3.3 2区 心理学 Q1 BEHAVIORAL SCIENCES
Yiwen Zhang, Fang Chen, Mubiao Yu, Yinghui Li, Shanguang Chen, Muhammad Iqbal Choudhary, Xinmin Liu, Ning Jiang
{"title":"Sex differences in reward-based operant conditioning performance and neurotransmitter changes following chronic sleep restriction stress in rats.","authors":"Yiwen Zhang, Fang Chen, Mubiao Yu, Yinghui Li, Shanguang Chen, Muhammad Iqbal Choudhary, Xinmin Liu, Ning Jiang","doi":"10.1186/s12993-025-00268-z","DOIUrl":null,"url":null,"abstract":"<p><strong>Background: </strong>Sleep deprivation significantly impairs cognitive function, which disrupts daily life. However, sex differences in these impairments are not well understood, as most preclinical studies primarily use male animals, neglecting potential differences between sexes. This study aims to investigate sex-specific differences in cognitive function under sleep deprivation using reward-based operant conditioning tasks.</p><p><strong>Results: </strong>Sprague-Dawley rats were pre-trained on a lever-press task and subsequently divided into control and chronic sleep restriction (CSR) groups. The CSR group underwent 14 days of sleep restriction. After CSR modeling, rats were assessed using the open field test, retraining on the lever-pressing task, signal discrimination task, and extinction task to evaluate motor abilities, memory formation, learning, and cognitive flexibility. CSR significantly impaired task performance in both sexes, with rats requiring more time and exhibiting lower accuracy. In the signal discrimination task, male rats showed longer feeding latency and lower accuracy compared to females. CSR also specifically increased the frequency of operant responses in male rats. In the extinction task, CSR enhanced exploration time and frequency in both sexes, with females exhibiting significantly higher exploration frequencies than males. Biochemically, CSR induced sex-specific alterations, including elevated serum MDA and MAO levels in males and increased serotonin, dopamine, and epinephrine in both sexes. Although activation was observed in metabolites of the tryptophan-kynurenine pathway, sex differences were evident in the kynurenic acid metabolism levels in the prefrontal cortex.</p><p><strong>Conclusions: </strong>CSR impairs cognitive function in both male and female rats, with significant sex differences observed. Male CSR rats exhibited impaired signal discrimination, while CSR impaired extinction learning in female rats. These impairments are accompanied by CSR-induced oxidative stress, neurotransmitter dysregulation, and disturbances in the tryptophan metabolic pathway. These findings underscore the importance of considering sex differences in understanding the effects of sleep deprivation on cognitive function and developing targeted intervention strategies.</p>","PeriodicalId":8729,"journal":{"name":"Behavioral and Brain Functions","volume":"21 1","pages":"3"},"PeriodicalIF":3.3000,"publicationDate":"2025-02-28","publicationTypes":"Journal Article","fieldsOfStudy":null,"isOpenAccess":false,"openAccessPdf":"https://www.ncbi.nlm.nih.gov/pmc/articles/PMC11871611/pdf/","citationCount":"0","resultStr":null,"platform":"Semanticscholar","paperid":null,"PeriodicalName":"Behavioral and Brain Functions","FirstCategoryId":"102","ListUrlMain":"https://doi.org/10.1186/s12993-025-00268-z","RegionNum":2,"RegionCategory":"心理学","ArticlePicture":[],"TitleCN":null,"AbstractTextCN":null,"PMCID":null,"EPubDate":"","PubModel":"","JCR":"Q1","JCRName":"BEHAVIORAL SCIENCES","Score":null,"Total":0}
引用次数: 0

Abstract

Background: Sleep deprivation significantly impairs cognitive function, which disrupts daily life. However, sex differences in these impairments are not well understood, as most preclinical studies primarily use male animals, neglecting potential differences between sexes. This study aims to investigate sex-specific differences in cognitive function under sleep deprivation using reward-based operant conditioning tasks.

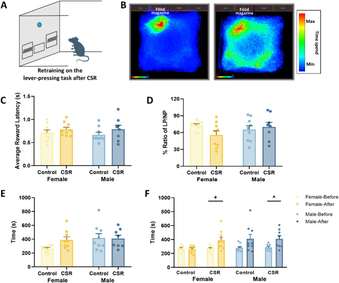
Results: Sprague-Dawley rats were pre-trained on a lever-press task and subsequently divided into control and chronic sleep restriction (CSR) groups. The CSR group underwent 14 days of sleep restriction. After CSR modeling, rats were assessed using the open field test, retraining on the lever-pressing task, signal discrimination task, and extinction task to evaluate motor abilities, memory formation, learning, and cognitive flexibility. CSR significantly impaired task performance in both sexes, with rats requiring more time and exhibiting lower accuracy. In the signal discrimination task, male rats showed longer feeding latency and lower accuracy compared to females. CSR also specifically increased the frequency of operant responses in male rats. In the extinction task, CSR enhanced exploration time and frequency in both sexes, with females exhibiting significantly higher exploration frequencies than males. Biochemically, CSR induced sex-specific alterations, including elevated serum MDA and MAO levels in males and increased serotonin, dopamine, and epinephrine in both sexes. Although activation was observed in metabolites of the tryptophan-kynurenine pathway, sex differences were evident in the kynurenic acid metabolism levels in the prefrontal cortex.

Conclusions: CSR impairs cognitive function in both male and female rats, with significant sex differences observed. Male CSR rats exhibited impaired signal discrimination, while CSR impaired extinction learning in female rats. These impairments are accompanied by CSR-induced oxidative stress, neurotransmitter dysregulation, and disturbances in the tryptophan metabolic pathway. These findings underscore the importance of considering sex differences in understanding the effects of sleep deprivation on cognitive function and developing targeted intervention strategies.

Abstract Image

Abstract Image

Abstract Image

大鼠慢性睡眠限制应激后基于奖励的操作性条件反射表现和神经递质变化的性别差异。
背景:睡眠剥夺严重损害认知功能,扰乱日常生活。然而,由于大多数临床前研究主要使用雄性动物,忽略了性别之间的潜在差异,这些损伤的性别差异尚未得到很好的理解。本研究旨在通过基于奖励的操作性条件反射任务来研究睡眠剥夺下认知功能的性别差异。结果:Sprague-Dawley大鼠进行杠杆按压任务的预训练,随后分为对照组和慢性睡眠限制组(CSR)。CSR组经历了14天的睡眠限制。建立CSR模型后,采用开放场测试、杠杆按压任务、信号识别任务和消失任务再训练来评估大鼠的运动能力、记忆形成、学习能力和认知灵活性。CSR显著损害了两性的任务表现,大鼠需要更多的时间,表现出更低的准确率。在信号识别任务中,雄性大鼠比雌性大鼠表现出更长的进食潜伏期和更低的准确率。CSR还特别增加了雄性大鼠的操作性反应频率。在消隐任务中,CSR增加了两性的探索时间和频率,女性的探索频率显著高于男性。从生化角度看,CSR诱导了性别特异性改变,包括男性血清MDA和MAO水平升高,两性血清5 -羟色胺、多巴胺和肾上腺素升高。尽管在色氨酸-犬尿氨酸途径的代谢物中观察到活化,但在前额皮质的犬尿氨酸代谢水平上存在明显的性别差异。结论:CSR对雌雄大鼠的认知功能均有损害,且存在显著的性别差异。雄性CSR大鼠表现为信号识别障碍,而雌性CSR大鼠表现为灭绝学习障碍。这些损伤伴随着csr诱导的氧化应激、神经递质失调和色氨酸代谢途径的紊乱。这些发现强调了在理解睡眠剥夺对认知功能的影响和制定有针对性的干预策略时考虑性别差异的重要性。
本文章由计算机程序翻译,如有差异,请以英文原文为准。
求助全文
约1分钟内获得全文 求助全文
来源期刊
Behavioral and Brain Functions
Behavioral and Brain Functions 医学-行为科学
CiteScore
5.90
自引率
0.00%
发文量
11
审稿时长
6-12 weeks
期刊介绍: A well-established journal in the field of behavioral and cognitive neuroscience, Behavioral and Brain Functions welcomes manuscripts which provide insight into the neurobiological mechanisms underlying behavior and brain function, or dysfunction. The journal gives priority to manuscripts that combine both neurobiology and behavior in a non-clinical manner.
×
引用
GB/T 7714-2015
复制
MLA
复制
APA
复制
导出至
BibTeX EndNote RefMan NoteFirst NoteExpress
×
提示
您的信息不完整,为了账户安全,请先补充。
现在去补充
×
提示
您因"违规操作"
具体请查看互助需知
我知道了
×
提示
确定
请完成安全验证×
copy
已复制链接
快去分享给好友吧!
我知道了
右上角分享
点击右上角分享
0
联系我们:info@booksci.cn Book学术提供免费学术资源搜索服务,方便国内外学者检索中英文文献。致力于提供最便捷和优质的服务体验。 Copyright © 2023 布克学术 All rights reserved.
京ICP备2023020795号-1
ghs 京公网安备 11010802042870号
Book学术文献互助
Book学术文献互助群
群 号:604180095
Book学术官方微信