Optimizing instilled drug delivery: a scoping review of microdrops in ophthalmology.

IF 2.4 3区 医学 Q2 OPHTHALMOLOGY
Aikaterini K Seliniotaki, Tatiana Tziola, Maria Lithoxopoulou, Argyrios Tzamalis, Nikolaos Ziakas, Asimina Mataftsi
{"title":"Optimizing instilled drug delivery: a scoping review of microdrops in ophthalmology.","authors":"Aikaterini K Seliniotaki, Tatiana Tziola, Maria Lithoxopoulou, Argyrios Tzamalis, Nikolaos Ziakas, Asimina Mataftsi","doi":"10.1007/s00417-025-06773-1","DOIUrl":null,"url":null,"abstract":"<p><p>Eyedrop instillation constitutes the most commonly used ocular drug delivery method that serves for both diagnostic and therapeutic purposes. Ocular disposition and bioavailability of instilled drugs depend on the anatomy and physiology of the ocular surface as well as the physicochemical properties of the active agent. Intraocular bioavailability is positively associated with the amount of drug available onto the ocular surface and the precorneal residence time. Concerns are raised regarding systemic absorption of the instilled drugs intraocularly, percutaneously, via the conjunctiva, through the nasolacrimal system, or through the nasal, oral, and gastrointestinal mucosa. Special considerations exist regarding the anatomical features and the limited pharmacokinetic data on the pediatric population that complicate further the efficacy and systemic toxicity of the instilled medications. Both preclinical and clinical studies propose the reduction of the instilled drop volume, in the form of microdrops, as a means to enhance intraocular bioavailability of topically applied drugs, while minimizing patient discomfort and systemic adverse events. We summarize existing data on the clinical application of microdrops in a wide age range, from preterm infants to elderly adults. Studies regarding microdrops of mydriatics and ocular hypotensives show promising results in optimizing the provided everyday care.</p>","PeriodicalId":12795,"journal":{"name":"Graefe’s Archive for Clinical and Experimental Ophthalmology","volume":" ","pages":"1765-1787"},"PeriodicalIF":2.4000,"publicationDate":"2025-07-01","publicationTypes":"Journal Article","fieldsOfStudy":null,"isOpenAccess":false,"openAccessPdf":"https://www.ncbi.nlm.nih.gov/pmc/articles/PMC12373704/pdf/","citationCount":"0","resultStr":null,"platform":"Semanticscholar","paperid":null,"PeriodicalName":"Graefe’s Archive for Clinical and Experimental Ophthalmology","FirstCategoryId":"3","ListUrlMain":"https://doi.org/10.1007/s00417-025-06773-1","RegionNum":3,"RegionCategory":"医学","ArticlePicture":[],"TitleCN":null,"AbstractTextCN":null,"PMCID":null,"EPubDate":"2025/2/26 0:00:00","PubModel":"Epub","JCR":"Q2","JCRName":"OPHTHALMOLOGY","Score":null,"Total":0}
引用次数: 0

Abstract

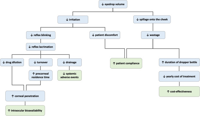
Eyedrop instillation constitutes the most commonly used ocular drug delivery method that serves for both diagnostic and therapeutic purposes. Ocular disposition and bioavailability of instilled drugs depend on the anatomy and physiology of the ocular surface as well as the physicochemical properties of the active agent. Intraocular bioavailability is positively associated with the amount of drug available onto the ocular surface and the precorneal residence time. Concerns are raised regarding systemic absorption of the instilled drugs intraocularly, percutaneously, via the conjunctiva, through the nasolacrimal system, or through the nasal, oral, and gastrointestinal mucosa. Special considerations exist regarding the anatomical features and the limited pharmacokinetic data on the pediatric population that complicate further the efficacy and systemic toxicity of the instilled medications. Both preclinical and clinical studies propose the reduction of the instilled drop volume, in the form of microdrops, as a means to enhance intraocular bioavailability of topically applied drugs, while minimizing patient discomfort and systemic adverse events. We summarize existing data on the clinical application of microdrops in a wide age range, from preterm infants to elderly adults. Studies regarding microdrops of mydriatics and ocular hypotensives show promising results in optimizing the provided everyday care.

Abstract Image

优化滴注给药:眼科微滴的范围综述。
眼药水注射是最常用的眼部给药方法,可用于诊断和治疗目的。灌注药物的眼部处置和生物利用度取决于眼表的解剖和生理结构以及活性药物的理化性质。眼内生物利用度与眼表面可利用的药物量和角膜前停留时间呈正相关。眼内、经皮、经结膜、经鼻泪管系统或经鼻腔、口腔和胃肠道粘膜灌注药物的全身吸收问题令人担忧。小儿的解剖特点和有限的药代动力学数据使灌注药物的疗效和全身毒性变得更加复杂。临床前研究和临床研究都建议采用微滴的形式减少滴入量,以此来提高局部用药的眼内生物利用度,同时最大限度地减少患者的不适感和全身不良反应。我们总结了微滴在从早产儿到老年人等各年龄段人群中临床应用的现有数据。有关眼药水和降眼压药物微滴的研究表明,微滴在优化日常护理方面具有良好的效果。
本文章由计算机程序翻译,如有差异,请以英文原文为准。
求助全文
约1分钟内获得全文 求助全文
来源期刊
CiteScore
5.40
自引率
7.40%
发文量
398
审稿时长
3 months
期刊介绍: Graefe''s Archive for Clinical and Experimental Ophthalmology is a distinguished international journal that presents original clinical reports and clini-cally relevant experimental studies. Founded in 1854 by Albrecht von Graefe to serve as a source of useful clinical information and a stimulus for discussion, the journal has published articles by leading ophthalmologists and vision research scientists for more than a century. With peer review by an international Editorial Board and prompt English-language publication, Graefe''s Archive provides rapid dissemination of clinical and clinically related experimental information.
×
引用
GB/T 7714-2015
复制
MLA
复制
APA
复制
导出至
BibTeX EndNote RefMan NoteFirst NoteExpress
×
提示
您的信息不完整,为了账户安全,请先补充。
现在去补充
×
提示
您因"违规操作"
具体请查看互助需知
我知道了
×
提示
确定
请完成安全验证×
copy
已复制链接
快去分享给好友吧!
我知道了
右上角分享
点击右上角分享
0
联系我们:info@booksci.cn Book学术提供免费学术资源搜索服务,方便国内外学者检索中英文文献。致力于提供最便捷和优质的服务体验。 Copyright © 2023 布克学术 All rights reserved.
京ICP备2023020795号-1
ghs 京公网安备 11010802042870号
Book学术文献互助
Book学术文献互助群
群 号:604180095
Book学术官方微信