Mimicking women's endocrine milieu in mice for women's health-related studies.

npj women's health Pub Date : 2025-01-01 Epub Date: 2025-02-22 DOI:10.1038/s44294-025-00060-4
Céline Constantin, Daria Matvienko, Csaba László, Valentina Scabia, Laura Battista, Pierre-Alain Binz, Stephen J Bruce, Cathrin Brisken
{"title":"Mimicking women's endocrine milieu in mice for women's health-related studies.","authors":"Céline Constantin, Daria Matvienko, Csaba László, Valentina Scabia, Laura Battista, Pierre-Alain Binz, Stephen J Bruce, Cathrin Brisken","doi":"10.1038/s44294-025-00060-4","DOIUrl":null,"url":null,"abstract":"<p><p>To improve preclinical studies and their translation, patient-derived xenografts (PDXs) are increasingly used. They have human-specific tumor characteristics and reflect intra and inter-tumor heterogeneity. However, the endocrine milieu differs between humans and host mice. In light of sex-specific cancer biology and a rise in endocrine-related cancers there is an urgent need to correctly reflect the hormonal milieu in PDX models. We show that female mice of <i>NOD.Cg-Prkdc</i> <sup><i>scid</i></sup> <i>Il2rg</i> <sup><i>tm1Wjl</i></sup> <i>/SzJ (NSG)</i> strain widely used for PDXs has 17-β-estradiol (E2) and testosterone (T) levels comparable to <i>C57Bl6</i> females but higher progesterone (P4) levels. E2 levels are comparable, T levels are lower and P4 levels higher than those observed in postmenopausal women. Ovariectomy increases T to levels observed in postmenopausal women. Subcutaneous E2 and combined E2/P4 silicon pellets provide <i>NSG</i> females with premenopausal ovarian hormone levels. These procedures humanize the endocrine environment of experimental animals, improving PDX relevance in women's health-related research.</p>","PeriodicalId":520241,"journal":{"name":"npj women's health","volume":"3 1","pages":"13"},"PeriodicalIF":0.0000,"publicationDate":"2025-01-01","publicationTypes":"Journal Article","fieldsOfStudy":null,"isOpenAccess":false,"openAccessPdf":"https://www.ncbi.nlm.nih.gov/pmc/articles/PMC11845318/pdf/","citationCount":"0","resultStr":null,"platform":"Semanticscholar","paperid":null,"PeriodicalName":"npj women's health","FirstCategoryId":"1085","ListUrlMain":"https://doi.org/10.1038/s44294-025-00060-4","RegionNum":0,"RegionCategory":null,"ArticlePicture":[],"TitleCN":null,"AbstractTextCN":null,"PMCID":null,"EPubDate":"2025/2/22 0:00:00","PubModel":"Epub","JCR":"","JCRName":"","Score":null,"Total":0}
引用次数: 0

Abstract

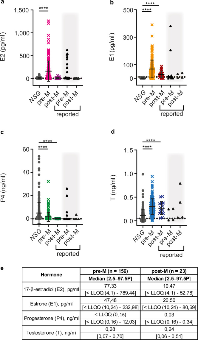
To improve preclinical studies and their translation, patient-derived xenografts (PDXs) are increasingly used. They have human-specific tumor characteristics and reflect intra and inter-tumor heterogeneity. However, the endocrine milieu differs between humans and host mice. In light of sex-specific cancer biology and a rise in endocrine-related cancers there is an urgent need to correctly reflect the hormonal milieu in PDX models. We show that female mice of NOD.Cg-Prkdc scid Il2rg tm1Wjl /SzJ (NSG) strain widely used for PDXs has 17-β-estradiol (E2) and testosterone (T) levels comparable to C57Bl6 females but higher progesterone (P4) levels. E2 levels are comparable, T levels are lower and P4 levels higher than those observed in postmenopausal women. Ovariectomy increases T to levels observed in postmenopausal women. Subcutaneous E2 and combined E2/P4 silicon pellets provide NSG females with premenopausal ovarian hormone levels. These procedures humanize the endocrine environment of experimental animals, improving PDX relevance in women's health-related research.

Abstract Image

Abstract Image

Abstract Image

在小鼠中模拟女性内分泌环境,用于女性健康相关研究。
为了改善临床前研究及其翻译,越来越多地使用患者源性异种移植物(PDXs)。它们具有人类特有的肿瘤特征,反映了肿瘤内部和肿瘤间的异质性。然而,人类和宿主小鼠的内分泌环境是不同的。鉴于性别特异性癌症生物学和内分泌相关癌症的增加,迫切需要在PDX模型中正确反映激素环境。我们发现NOD的雌性小鼠。广泛用于PDXs的Cg-Prkdc scid Il2rg tm1Wjl /SzJ (NSG)菌株的17-β-雌二醇(E2)和睾酮(T)水平与C57Bl6雌性相当,但孕酮(P4)水平较高。E2水平相当,T水平较低,P4水平高于绝经后妇女。卵巢切除术使睾酮水平提高到绝经后妇女的水平。皮下E2和联合E2/P4硅微丸提供NSG女性绝经前卵巢激素水平。这些程序使实验动物的内分泌环境人性化,提高了PDX在妇女健康相关研究中的相关性。
本文章由计算机程序翻译,如有差异,请以英文原文为准。
求助全文
约1分钟内获得全文 求助全文
来源期刊
自引率
0.00%
发文量
0
×
引用
GB/T 7714-2015
复制
MLA
复制
APA
复制
导出至
BibTeX EndNote RefMan NoteFirst NoteExpress
×
提示
您的信息不完整,为了账户安全,请先补充。
现在去补充
×
提示
您因"违规操作"
具体请查看互助需知
我知道了
×
提示
确定
请完成安全验证×
copy
已复制链接
快去分享给好友吧!
我知道了
右上角分享
点击右上角分享
0
联系我们:info@booksci.cn Book学术提供免费学术资源搜索服务,方便国内外学者检索中英文文献。致力于提供最便捷和优质的服务体验。 Copyright © 2023 布克学术 All rights reserved.
京ICP备2023020795号-1
ghs 京公网安备 11010802042870号
Book学术文献互助
Book学术文献互助群
群 号:604180095
Book学术官方微信