A novel BaEVRless-LV packaging system for the production of lentiviral vectors for clinical-grade CAR-NK cell manufacturing.

IF 8.4 2区 医学 Q1 MEDICINE, RESEARCH & EXPERIMENTAL
Yinyin Zhang, Minghuan Zhang, Mengyuan Li, Lihong Zong, Qian Ye, Wen Lei, Wenhai Deng, Wenbin Qian
{"title":"A novel BaEVRless-LV packaging system for the production of lentiviral vectors for clinical-grade CAR-NK cell manufacturing.","authors":"Yinyin Zhang, Minghuan Zhang, Mengyuan Li, Lihong Zong, Qian Ye, Wen Lei, Wenhai Deng, Wenbin Qian","doi":"10.20892/j.issn.2095-3941.2024.0551","DOIUrl":null,"url":null,"abstract":"","PeriodicalId":9611,"journal":{"name":"Cancer Biology & Medicine","volume":" ","pages":""},"PeriodicalIF":8.4000,"publicationDate":"2025-02-21","publicationTypes":"Journal Article","fieldsOfStudy":null,"isOpenAccess":false,"openAccessPdf":"https://www.ncbi.nlm.nih.gov/pmc/articles/PMC11899593/pdf/","citationCount":"0","resultStr":null,"platform":"Semanticscholar","paperid":null,"PeriodicalName":"Cancer Biology & Medicine","FirstCategoryId":"3","ListUrlMain":"https://doi.org/10.20892/j.issn.2095-3941.2024.0551","RegionNum":2,"RegionCategory":"医学","ArticlePicture":[],"TitleCN":null,"AbstractTextCN":null,"PMCID":null,"EPubDate":"","PubModel":"","JCR":"Q1","JCRName":"MEDICINE, RESEARCH & EXPERIMENTAL","Score":null,"Total":0}
引用次数: 0

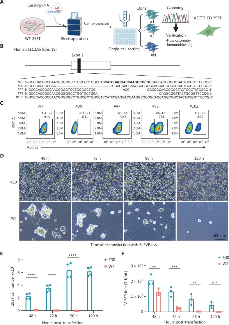
Abstract Image

Abstract Image

一种新型的BaEVRless-LV包装系统,用于生产慢病毒载体,用于临床级CAR-NK细胞制造。
本文章由计算机程序翻译,如有差异,请以英文原文为准。
求助全文
约1分钟内获得全文 求助全文
来源期刊
Cancer Biology & Medicine
Cancer Biology & Medicine Medicine-Oncology
CiteScore
9.80
自引率
3.60%
发文量
1143
审稿时长
12 weeks
期刊介绍: Cancer Biology & Medicine (ISSN 2095-3941) is a peer-reviewed open-access journal of Chinese Anti-cancer Association (CACA), which is the leading professional society of oncology in China. The journal quarterly provides innovative and significant information on biological basis of cancer, cancer microenvironment, translational cancer research, and all aspects of clinical cancer research. The journal also publishes significant perspectives on indigenous cancer types in China.
×
引用
GB/T 7714-2015
复制
MLA
复制
APA
复制
导出至
BibTeX EndNote RefMan NoteFirst NoteExpress
×
提示
您的信息不完整,为了账户安全,请先补充。
现在去补充
×
提示
您因"违规操作"
具体请查看互助需知
我知道了
×
提示
确定
请完成安全验证×
copy
已复制链接
快去分享给好友吧!
我知道了
右上角分享
点击右上角分享
0
联系我们:info@booksci.cn Book学术提供免费学术资源搜索服务,方便国内外学者检索中英文文献。致力于提供最便捷和优质的服务体验。 Copyright © 2023 布克学术 All rights reserved.
京ICP备2023020795号-1
ghs 京公网安备 11010802042870号
Book学术文献互助
Book学术文献互助群
群 号:604180095
Book学术官方微信