Calcium (Ca2+) fluxes at mitochondria-ER contact sites (MERCS) are a new target of senolysis in therapy-induced senescence (TIS).

IF 6 Q2 GERIATRICS & GERONTOLOGY
Andrea Puebla-Huerta, Hernán Huerta, Camila Quezada-Gutierez, Pablo Morgado-Cáceres, César Casanova-Canelo, Sandra A Niño, Sergio Linsambarth, Osman Díaz-Rivera, José Alberto López-Domínguez, Sandra Rodríguez-López, José Antonio González-Reyes, Galdo Bustos, Eduardo Silva-Pavez, Alenka Lovy, Gabriel Quiroz, Catalina González-Seguel, Edison Salas-Huenuleo, Marcelo J Kogan, Jordi Molgó, Armen Zakarian, José M Villalba, Christian Gonzalez-Billault, Tito Calì, Ulises Ahumada-Castro, J César Cárdenas
{"title":"Calcium (Ca<sup>2+</sup>) fluxes at mitochondria-ER contact sites (MERCS) are a new target of senolysis in therapy-induced senescence (TIS).","authors":"Andrea Puebla-Huerta, Hernán Huerta, Camila Quezada-Gutierez, Pablo Morgado-Cáceres, César Casanova-Canelo, Sandra A Niño, Sergio Linsambarth, Osman Díaz-Rivera, José Alberto López-Domínguez, Sandra Rodríguez-López, José Antonio González-Reyes, Galdo Bustos, Eduardo Silva-Pavez, Alenka Lovy, Gabriel Quiroz, Catalina González-Seguel, Edison Salas-Huenuleo, Marcelo J Kogan, Jordi Molgó, Armen Zakarian, José M Villalba, Christian Gonzalez-Billault, Tito Calì, Ulises Ahumada-Castro, J César Cárdenas","doi":"10.1038/s41514-025-00197-1","DOIUrl":null,"url":null,"abstract":"<p><p>Therapy-induced senescence (TIS) alters calcium (Ca²⁺) flux and Mitochondria-ER Contact Sites (MERCS), revealing critical vulnerabilities in senescent cells. In this study, TIS was induced using Doxorubicin and Etoposide, resulting in an increased MERCS contact surface but a significant reduction in ER-mitochondria Ca²⁺ flux. Mechanistically, TIS cells exhibit decreased expression of IP3R isoforms and reduced interaction between type 1 IP3R and VDAC1, impairing Ca²⁺ transfer. This flux is crucial for maintaining the viability of senescent cells, highlighting its potential as a therapeutic target. Inhibition of ER-mitochondria Ca²⁺ flux demonstrates senolytic effects both in vitro and in vivo, offering a novel strategy for targeting senescent cells.</p>","PeriodicalId":94160,"journal":{"name":"npj aging","volume":"11 1","pages":"11"},"PeriodicalIF":6.0000,"publicationDate":"2025-02-21","publicationTypes":"Journal Article","fieldsOfStudy":null,"isOpenAccess":false,"openAccessPdf":"https://www.ncbi.nlm.nih.gov/pmc/articles/PMC11845618/pdf/","citationCount":"0","resultStr":null,"platform":"Semanticscholar","paperid":null,"PeriodicalName":"npj aging","FirstCategoryId":"1085","ListUrlMain":"https://doi.org/10.1038/s41514-025-00197-1","RegionNum":0,"RegionCategory":null,"ArticlePicture":[],"TitleCN":null,"AbstractTextCN":null,"PMCID":null,"EPubDate":"","PubModel":"","JCR":"Q2","JCRName":"GERIATRICS & GERONTOLOGY","Score":null,"Total":0}
引用次数: 0

Abstract

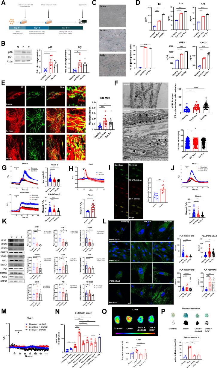
Therapy-induced senescence (TIS) alters calcium (Ca²⁺) flux and Mitochondria-ER Contact Sites (MERCS), revealing critical vulnerabilities in senescent cells. In this study, TIS was induced using Doxorubicin and Etoposide, resulting in an increased MERCS contact surface but a significant reduction in ER-mitochondria Ca²⁺ flux. Mechanistically, TIS cells exhibit decreased expression of IP3R isoforms and reduced interaction between type 1 IP3R and VDAC1, impairing Ca²⁺ transfer. This flux is crucial for maintaining the viability of senescent cells, highlighting its potential as a therapeutic target. Inhibition of ER-mitochondria Ca²⁺ flux demonstrates senolytic effects both in vitro and in vivo, offering a novel strategy for targeting senescent cells.

Abstract Image

Abstract Image

线粒体-内质网接触部位(MERCS)的钙(Ca2+)通量是治疗性衰老(TIS)中衰老溶解的新靶点。
治疗诱导衰老(TIS)会改变钙(Ca²⁺)通量和线粒体-ER接触点(MERCS),揭示衰老细胞的关键漏洞。在这项研究中,使用多柔比星和依托泊苷诱导 TIS,结果 MERCS 接触面增加,但 ER 线粒体 Ca²⁺ 通量显著减少。从机理上讲,TIS 细胞表现出 IP3R 异构体表达减少,1 型 IP3R 与 VDAC1 之间的相互作用减少,从而影响了 Ca²⁺ 的转移。这种通量对维持衰老细胞的活力至关重要,突出了其作为治疗靶点的潜力。抑制ER-线粒体Ca²⁺通量在体外和体内都有溶解衰老的作用,为靶向衰老细胞提供了一种新策略。
本文章由计算机程序翻译,如有差异,请以英文原文为准。
求助全文
约1分钟内获得全文 求助全文
来源期刊
CiteScore
8.90
自引率
0.00%
发文量
0
×
引用
GB/T 7714-2015
复制
MLA
复制
APA
复制
导出至
BibTeX EndNote RefMan NoteFirst NoteExpress
×
提示
您的信息不完整,为了账户安全,请先补充。
现在去补充
×
提示
您因"违规操作"
具体请查看互助需知
我知道了
×
提示
确定
请完成安全验证×
copy
已复制链接
快去分享给好友吧!
我知道了
右上角分享
点击右上角分享
0
联系我们:info@booksci.cn Book学术提供免费学术资源搜索服务,方便国内外学者检索中英文文献。致力于提供最便捷和优质的服务体验。 Copyright © 2023 布克学术 All rights reserved.
京ICP备2023020795号-1
ghs 京公网安备 11010802042870号
Book学术文献互助
Book学术文献互助群
群 号:604180095
Book学术官方微信