Benefits of equilibrium between microbiota- and host-derived ligands of the aryl hydrocarbon receptor after stroke in aged male mice

IF 15.7 1区 综合性期刊 Q1 MULTIDISCIPLINARY SCIENCES
Pedram Peesh, Maria P. Blasco-Conesa, Ahmad El Hamamy, Romeesa Khan, Gary U. Guzman, Parisa Honarpisheh, Eric C. Mohan, Grant W. Goodman, Justin N. Nguyen, Anik Banerjee, Bryce E. West, Kyung Ae Ko, Janelle M. Korf, Chunfeng Tan, Huihui Fan, Gabriela D. Colpo, Hilda Ahnstedt, Lucy Couture, Solji Roh, Julia K. Kofler, Jose F. Moruno-Manchon, Michael E. Maniskas, Jaroslaw Aronowski, Rodney M. Ritzel, Juneyoung Lee, Jun Li, Robert M. Bryan, Anjali Chauhan, Venugopal Reddy Venna, Louise D. McCullough, Bhanu Priya Ganesh
{"title":"Benefits of equilibrium between microbiota- and host-derived ligands of the aryl hydrocarbon receptor after stroke in aged male mice","authors":"Pedram Peesh, Maria P. Blasco-Conesa, Ahmad El Hamamy, Romeesa Khan, Gary U. Guzman, Parisa Honarpisheh, Eric C. Mohan, Grant W. Goodman, Justin N. Nguyen, Anik Banerjee, Bryce E. West, Kyung Ae Ko, Janelle M. Korf, Chunfeng Tan, Huihui Fan, Gabriela D. Colpo, Hilda Ahnstedt, Lucy Couture, Solji Roh, Julia K. Kofler, Jose F. Moruno-Manchon, Michael E. Maniskas, Jaroslaw Aronowski, Rodney M. Ritzel, Juneyoung Lee, Jun Li, Robert M. Bryan, Anjali Chauhan, Venugopal Reddy Venna, Louise D. McCullough, Bhanu Priya Ganesh","doi":"10.1038/s41467-025-57014-2","DOIUrl":null,"url":null,"abstract":"<p>Recent studies have highlighted the crucial role of microglia (MG) and their interactions with the gut microbiome in post-stroke neuroinflammation. The activation of immunoregulatory pathways, including the aryl hydrocarbon receptor (AHR) pathway, is influenced by a dynamic balance of ligands derived from both the host and microbiota. This study aimed to investigate the association between stroke-induced dysbiosis and the resultant imbalance in AHR ligand sources (loss of microbiota-derived [indole-based] and increase of host-derived [kynurenine-based]) after stroke. Microbiota-derived AHR ligands decreased in human plasma and remained low for days following an ischemic stroke highlighting the translational significance. Transient-middle-cerebral-artery-occlusion was performed in aged wild-type and germ-free male mice. MG-AHR expression and activity increased in both in vivo and ex vivo stroke models. Germ-free mice showed altered neuroinflammation and antigen presentation while aged mice showed reduced infarct volume and neurological deficits following treatment with microbiota-derived AHR ligands after stroke. Restoring a balanced pool of host- and microbiota-derived AHR ligands may be beneficial after stroke and may represent a therapeutic target.</p>","PeriodicalId":19066,"journal":{"name":"Nature Communications","volume":"22 1","pages":""},"PeriodicalIF":15.7000,"publicationDate":"2025-02-19","publicationTypes":"Journal Article","fieldsOfStudy":null,"isOpenAccess":false,"openAccessPdf":"","citationCount":"0","resultStr":null,"platform":"Semanticscholar","paperid":null,"PeriodicalName":"Nature Communications","FirstCategoryId":"103","ListUrlMain":"https://doi.org/10.1038/s41467-025-57014-2","RegionNum":1,"RegionCategory":"综合性期刊","ArticlePicture":[],"TitleCN":null,"AbstractTextCN":null,"PMCID":null,"EPubDate":"","PubModel":"","JCR":"Q1","JCRName":"MULTIDISCIPLINARY SCIENCES","Score":null,"Total":0}
引用次数: 0

Abstract

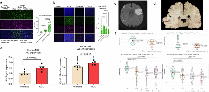
Recent studies have highlighted the crucial role of microglia (MG) and their interactions with the gut microbiome in post-stroke neuroinflammation. The activation of immunoregulatory pathways, including the aryl hydrocarbon receptor (AHR) pathway, is influenced by a dynamic balance of ligands derived from both the host and microbiota. This study aimed to investigate the association between stroke-induced dysbiosis and the resultant imbalance in AHR ligand sources (loss of microbiota-derived [indole-based] and increase of host-derived [kynurenine-based]) after stroke. Microbiota-derived AHR ligands decreased in human plasma and remained low for days following an ischemic stroke highlighting the translational significance. Transient-middle-cerebral-artery-occlusion was performed in aged wild-type and germ-free male mice. MG-AHR expression and activity increased in both in vivo and ex vivo stroke models. Germ-free mice showed altered neuroinflammation and antigen presentation while aged mice showed reduced infarct volume and neurological deficits following treatment with microbiota-derived AHR ligands after stroke. Restoring a balanced pool of host- and microbiota-derived AHR ligands may be beneficial after stroke and may represent a therapeutic target.

Abstract Image

老年雄性小鼠中风后芳烃受体的微生物群和宿主来源的配体之间平衡的益处
最近的研究强调了小胶质细胞(MG)及其与肠道微生物群的相互作用在中风后神经炎症中的关键作用。包括芳烃受体(AHR)途径在内的免疫调节途径的激活受到来自宿主和微生物群的配体动态平衡的影响。本研究旨在探讨卒中后AHR配体来源(微生物来源[吲哚为基础]的丧失和宿主来源[犬尿氨酸为基础]的增加)失衡与卒中诱导的生态失调之间的关系。微生物来源的AHR配体在人血浆中下降,并在缺血性中风后数天内保持低水平,突出了翻译意义。对老龄野生型和无菌雄性小鼠进行短暂性脑中动脉闭塞。在体内和离体卒中模型中,MG-AHR的表达和活性均增加。无菌小鼠表现出神经炎症和抗原呈递的改变,而老年小鼠在中风后用微生物来源的AHR配体治疗后表现出梗死面积减少和神经功能缺损。恢复宿主和微生物来源的AHR配体的平衡池可能对中风后有益,并可能代表治疗靶点。
本文章由计算机程序翻译,如有差异,请以英文原文为准。
求助全文
约1分钟内获得全文 求助全文
来源期刊
Nature Communications
Nature Communications Biological Science Disciplines-
CiteScore
24.90
自引率
2.40%
发文量
6928
审稿时长
3.7 months
期刊介绍: Nature Communications, an open-access journal, publishes high-quality research spanning all areas of the natural sciences. Papers featured in the journal showcase significant advances relevant to specialists in each respective field. With a 2-year impact factor of 16.6 (2022) and a median time of 8 days from submission to the first editorial decision, Nature Communications is committed to rapid dissemination of research findings. As a multidisciplinary journal, it welcomes contributions from biological, health, physical, chemical, Earth, social, mathematical, applied, and engineering sciences, aiming to highlight important breakthroughs within each domain.
×
引用
GB/T 7714-2015
复制
MLA
复制
APA
复制
导出至
BibTeX EndNote RefMan NoteFirst NoteExpress
×
提示
您的信息不完整,为了账户安全,请先补充。
现在去补充
×
提示
您因"违规操作"
具体请查看互助需知
我知道了
×
提示
确定
请完成安全验证×
copy
已复制链接
快去分享给好友吧!
我知道了
右上角分享
点击右上角分享
0
联系我们:info@booksci.cn Book学术提供免费学术资源搜索服务,方便国内外学者检索中英文文献。致力于提供最便捷和优质的服务体验。 Copyright © 2023 布克学术 All rights reserved.
京ICP备2023020795号-1
ghs 京公网安备 11010802042870号
Book学术文献互助
Book学术文献互助群
群 号:604180095
Book学术官方微信