Silencing fatty acid-binding protein 4 improved sepsis-induced myocardial dysfunction through anti-apoptotic and antioxidant effects by mammalian target of rapamycin signaling pathway.

IF 3.1 4区 医学 Q2 PATHOLOGY
Cytojournal Pub Date : 2025-01-23 eCollection Date: 2025-01-01 DOI:10.25259/Cytojournal_157_2024
Zhilei Qiu, Kexing Zhou, Qinyao Qi, Wei Chen
{"title":"Silencing fatty acid-binding protein 4 improved sepsis-induced myocardial dysfunction through anti-apoptotic and antioxidant effects by mammalian target of rapamycin signaling pathway.","authors":"Zhilei Qiu, Kexing Zhou, Qinyao Qi, Wei Chen","doi":"10.25259/Cytojournal_157_2024","DOIUrl":null,"url":null,"abstract":"<p><strong>Objective: </strong>One of the main complications of sepsis that is linked to poor clinical outcomes and high mortality is sepsis-induced myocardial dysfunction (SIMD). Fatty acid-binding protein 4 (FABP4) is a protein that is expressed in macrophages and adipose tissue and is involved in inflammation and apoptosis in various pathological processes. The purpose of this study was to investigate the role of FABP4 in SIMD.</p><p><strong>Material and methods: </strong>The H9c2 cell model of myocardial dysfunction induced by septicemia was established by lipopolysaccharide (LPS). Measurements of cell viability, apoptosis, reactive oxygen species levels, mitochondrial activity, and proinflammatory factor expression were used to assess FABP4's involvement in SIMD. In addition, the expression level of key proteins in the mammalian target of rapamycin (mTOR) signaling pathway was analyzed using Western blot. Finally, the combination of AZD-8055 further demonstrated the possibility of mTOR as a therapeutic target for SIMD.</p><p><strong>Results: </strong>Silencing FABP4 expression drastically increased H9c2 cell viability and mitochondrial function. In addition, by upregulating B-cell lymphoma-2 (Bcl-2) and downregulating Bcl-2 associated X protein, FABP4 silencing improved LPS-induced anti-apoptosis of H9c2 cells. Finally, silencing FABP4 alleviated SIMD through the mTOR signaling pathway. However, the therapeutic effect was inhibited when FABP4 silencing was combined with the mTOR inhibitor AZD-8055.</p><p><strong>Conclusion: </strong>Silencing FABP4 alleviates LPS-induced inflammatory response and apoptosis in H9c2 cells and enhances mitochondrial function through the mTOR signaling pathway.</p>","PeriodicalId":49082,"journal":{"name":"Cytojournal","volume":"22 ","pages":"8"},"PeriodicalIF":3.1000,"publicationDate":"2025-01-23","publicationTypes":"Journal Article","fieldsOfStudy":null,"isOpenAccess":false,"openAccessPdf":"https://www.ncbi.nlm.nih.gov/pmc/articles/PMC11829329/pdf/","citationCount":"0","resultStr":null,"platform":"Semanticscholar","paperid":null,"PeriodicalName":"Cytojournal","FirstCategoryId":"3","ListUrlMain":"https://doi.org/10.25259/Cytojournal_157_2024","RegionNum":4,"RegionCategory":"医学","ArticlePicture":[],"TitleCN":null,"AbstractTextCN":null,"PMCID":null,"EPubDate":"2025/1/1 0:00:00","PubModel":"eCollection","JCR":"Q2","JCRName":"PATHOLOGY","Score":null,"Total":0}
引用次数: 0

Abstract

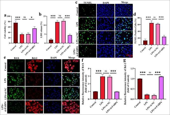
Objective: One of the main complications of sepsis that is linked to poor clinical outcomes and high mortality is sepsis-induced myocardial dysfunction (SIMD). Fatty acid-binding protein 4 (FABP4) is a protein that is expressed in macrophages and adipose tissue and is involved in inflammation and apoptosis in various pathological processes. The purpose of this study was to investigate the role of FABP4 in SIMD.

Material and methods: The H9c2 cell model of myocardial dysfunction induced by septicemia was established by lipopolysaccharide (LPS). Measurements of cell viability, apoptosis, reactive oxygen species levels, mitochondrial activity, and proinflammatory factor expression were used to assess FABP4's involvement in SIMD. In addition, the expression level of key proteins in the mammalian target of rapamycin (mTOR) signaling pathway was analyzed using Western blot. Finally, the combination of AZD-8055 further demonstrated the possibility of mTOR as a therapeutic target for SIMD.

Results: Silencing FABP4 expression drastically increased H9c2 cell viability and mitochondrial function. In addition, by upregulating B-cell lymphoma-2 (Bcl-2) and downregulating Bcl-2 associated X protein, FABP4 silencing improved LPS-induced anti-apoptosis of H9c2 cells. Finally, silencing FABP4 alleviated SIMD through the mTOR signaling pathway. However, the therapeutic effect was inhibited when FABP4 silencing was combined with the mTOR inhibitor AZD-8055.

Conclusion: Silencing FABP4 alleviates LPS-induced inflammatory response and apoptosis in H9c2 cells and enhances mitochondrial function through the mTOR signaling pathway.

Abstract Image

Abstract Image

Abstract Image

沉默脂肪酸结合蛋白4通过雷帕霉素信号通路的抗凋亡和抗氧化作用改善败血症诱导的心肌功能障碍。
目的:脓毒症的主要并发症之一是脓毒症诱发的心肌功能障碍(SIMD),与不良临床结果和高死亡率有关。脂肪酸结合蛋白4 (Fatty acid-binding protein 4, FABP4)是一种在巨噬细胞和脂肪组织中表达的蛋白,在多种病理过程中参与炎症和凋亡。本研究的目的是探讨FABP4在SIMD中的作用。材料与方法:采用脂多糖(LPS)建立败血症所致心肌功能障碍H9c2细胞模型。通过测量细胞活力、凋亡、活性氧水平、线粒体活性和促炎因子表达来评估FABP4在SIMD中的作用。此外,利用Western blot分析哺乳动物雷帕霉素靶蛋白(mTOR)信号通路关键蛋白的表达水平。最后,AZD-8055的联合进一步证明了mTOR作为SIMD治疗靶点的可能性。结果:沉默FABP4表达可显著提高H9c2细胞活力和线粒体功能。此外,通过上调b细胞淋巴瘤-2 (Bcl-2)和下调Bcl-2相关X蛋白,FABP4沉默可改善lps诱导的H9c2细胞抗凋亡。最后,沉默FABP4可通过mTOR信号通路缓解SIMD。然而,当FABP4沉默与mTOR抑制剂AZD-8055联合使用时,治疗效果受到抑制。结论:沉默FABP4可减轻lps诱导的H9c2细胞炎症反应和凋亡,并通过mTOR信号通路增强线粒体功能。
本文章由计算机程序翻译,如有差异,请以英文原文为准。
求助全文
约1分钟内获得全文 求助全文
来源期刊
Cytojournal
Cytojournal PATHOLOGY-
CiteScore
2.20
自引率
42.10%
发文量
56
审稿时长
>12 weeks
期刊介绍: The CytoJournal is an open-access peer-reviewed journal committed to publishing high-quality articles in the field of Diagnostic Cytopathology including Molecular aspects. The journal is owned by the Cytopathology Foundation and published by the Scientific Scholar.
×
引用
GB/T 7714-2015
复制
MLA
复制
APA
复制
导出至
BibTeX EndNote RefMan NoteFirst NoteExpress
×
提示
您的信息不完整,为了账户安全,请先补充。
现在去补充
×
提示
您因"违规操作"
具体请查看互助需知
我知道了
×
提示
确定
请完成安全验证×
copy
已复制链接
快去分享给好友吧!
我知道了
右上角分享
点击右上角分享
0
联系我们:info@booksci.cn Book学术提供免费学术资源搜索服务,方便国内外学者检索中英文文献。致力于提供最便捷和优质的服务体验。 Copyright © 2023 布克学术 All rights reserved.
京ICP备2023020795号-1
ghs 京公网安备 11010802042870号
Book学术文献互助
Book学术文献互助群
群 号:604180095
Book学术官方微信