E2F1-mediated ESPL1 transcriptional activation predicts poor prognosis and promotes the proliferation of leiomyosarcoma.

IF 3.1 4区 医学 Q2 PATHOLOGY
Cytojournal Pub Date : 2025-01-08 eCollection Date: 2025-01-01 DOI:10.25259/Cytojournal_178_2024
Xiaojuan Yang, Guihua Miao, Qin Wang, Qin Yu, Qinsheng Hu, Gang Tan
{"title":"E2F1-mediated <i>ESPL1</i> transcriptional activation predicts poor prognosis and promotes the proliferation of leiomyosarcoma.","authors":"Xiaojuan Yang, Guihua Miao, Qin Wang, Qin Yu, Qinsheng Hu, Gang Tan","doi":"10.25259/Cytojournal_178_2024","DOIUrl":null,"url":null,"abstract":"<p><strong>Objective: </strong>Soft tissue and bone cancers, collectively known as sarcomas, constitute a diverse array of uncommon tumors originating from connective tissues. Among sarcomas, leiomyosarcoma (LMS) is one of the most frequently encountered subtypes. This study aims to investigate the expression, clinical significance, biological regulation, and dysregulation mechanisms of extra spindle pole bodies like 1 (<i>ESPL1</i>), a gene critical for cell cycle regulation in LMS.</p><p><strong>Material and methods: </strong>Bioinformatics analysis was performed using the data from The Cancer Genome Atlas-Sarcoma and Genotype-Tissue Expression datasets. Functional experiments to assess cell proliferation and the cell cycle were performed in LMS cells (SK-LMS-1) after <i>ESPL1</i> knockdown. Bioinformatics analyses were conducted to identify the potential transcriptional regulators of ESPL1. The regulatory relationship between <i>ESPL1</i> and the E2F transcription factor 1 (E2F1) was validated through the various molecular assays.</p><p><strong>Results: </strong><i>ESPL1</i> is significantly overexpressed in LMS compared with normal muscle tissue. High <i>ESPL1</i> expression is associated with a shorter progression-free interval (PFI) in sarcoma patients, particularly in the LMS subset. <i>ESPL1</i> expression might be an independent prognostic factor for poor overall survival and PFI in LMS patients. Functional studies in the LMS cell line SK-LMS-1 demonstrated that <i>ESPL1</i> knockdown slowed cell proliferation and increased G2/M cell cycle arrest, suggesting its crucial role in maintaining LMS cell viability and genomic integrity. Further bioinformatics analysis identified the E2F1 transcription factor as a key regulator of ESPL1 expression in LMS. Mechanistic investigations demonstrated that E2F1 interacts with the <i>ESPL1</i> promoter, leading to transcriptional activation.</p><p><strong>Conclusion: </strong>These findings highlight the ESPL1-E2F1 axis as a potential prognostic biomarker and therapeutic target in LMS.</p>","PeriodicalId":49082,"journal":{"name":"Cytojournal","volume":"22 ","pages":"3"},"PeriodicalIF":3.1000,"publicationDate":"2025-01-08","publicationTypes":"Journal Article","fieldsOfStudy":null,"isOpenAccess":false,"openAccessPdf":"https://www.ncbi.nlm.nih.gov/pmc/articles/PMC11829311/pdf/","citationCount":"0","resultStr":null,"platform":"Semanticscholar","paperid":null,"PeriodicalName":"Cytojournal","FirstCategoryId":"3","ListUrlMain":"https://doi.org/10.25259/Cytojournal_178_2024","RegionNum":4,"RegionCategory":"医学","ArticlePicture":[],"TitleCN":null,"AbstractTextCN":null,"PMCID":null,"EPubDate":"2025/1/1 0:00:00","PubModel":"eCollection","JCR":"Q2","JCRName":"PATHOLOGY","Score":null,"Total":0}
引用次数: 0

Abstract

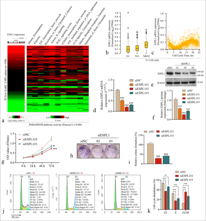
Objective: Soft tissue and bone cancers, collectively known as sarcomas, constitute a diverse array of uncommon tumors originating from connective tissues. Among sarcomas, leiomyosarcoma (LMS) is one of the most frequently encountered subtypes. This study aims to investigate the expression, clinical significance, biological regulation, and dysregulation mechanisms of extra spindle pole bodies like 1 (ESPL1), a gene critical for cell cycle regulation in LMS.

Material and methods: Bioinformatics analysis was performed using the data from The Cancer Genome Atlas-Sarcoma and Genotype-Tissue Expression datasets. Functional experiments to assess cell proliferation and the cell cycle were performed in LMS cells (SK-LMS-1) after ESPL1 knockdown. Bioinformatics analyses were conducted to identify the potential transcriptional regulators of ESPL1. The regulatory relationship between ESPL1 and the E2F transcription factor 1 (E2F1) was validated through the various molecular assays.

Results: ESPL1 is significantly overexpressed in LMS compared with normal muscle tissue. High ESPL1 expression is associated with a shorter progression-free interval (PFI) in sarcoma patients, particularly in the LMS subset. ESPL1 expression might be an independent prognostic factor for poor overall survival and PFI in LMS patients. Functional studies in the LMS cell line SK-LMS-1 demonstrated that ESPL1 knockdown slowed cell proliferation and increased G2/M cell cycle arrest, suggesting its crucial role in maintaining LMS cell viability and genomic integrity. Further bioinformatics analysis identified the E2F1 transcription factor as a key regulator of ESPL1 expression in LMS. Mechanistic investigations demonstrated that E2F1 interacts with the ESPL1 promoter, leading to transcriptional activation.

Conclusion: These findings highlight the ESPL1-E2F1 axis as a potential prognostic biomarker and therapeutic target in LMS.

Abstract Image

Abstract Image

Abstract Image

e2f1介导的ESPL1转录激活预示着平滑肌肉瘤的不良预后并促进其增殖。
目的:软组织和骨癌,统称为肉瘤,是一种起源于结缔组织的罕见肿瘤。在肉瘤中,平滑肌肉瘤(LMS)是最常见的亚型之一。本研究旨在探讨LMS细胞周期调控关键基因ESPL1 (extra spindle pole bodies like 1)的表达、临床意义、生物学调控及失调机制。材料和方法:使用癌症基因组图谱-肉瘤和基因型-组织表达数据集的数据进行生物信息学分析。在ESPL1敲除后的LMS细胞(SK-LMS-1)中进行功能实验以评估细胞增殖和细胞周期。我们进行了生物信息学分析,以确定ESPL1的潜在转录调控因子。ESPL1与E2F转录因子1 (E2F1)之间的调控关系通过各种分子分析得到验证。结果:与正常肌肉组织相比,LMS中ESPL1明显过表达。在肉瘤患者中,高ESPL1表达与较短的无进展间隔(PFI)相关,特别是在LMS亚群中。ESPL1表达可能是LMS患者总生存期差和PFI的独立预后因素。对LMS细胞系SK-LMS-1的功能研究表明,ESPL1敲低可减缓细胞增殖,增加G2/M细胞周期阻滞,提示其在维持LMS细胞活力和基因组完整性方面发挥重要作用。进一步的生物信息学分析发现E2F1转录因子是LMS中ESPL1表达的关键调控因子。机制研究表明,E2F1与ESPL1启动子相互作用,导致转录激活。结论:这些发现突出了ESPL1-E2F1轴作为LMS的潜在预后生物标志物和治疗靶点。
本文章由计算机程序翻译,如有差异,请以英文原文为准。
求助全文
约1分钟内获得全文 求助全文
来源期刊
Cytojournal
Cytojournal PATHOLOGY-
CiteScore
2.20
自引率
42.10%
发文量
56
审稿时长
>12 weeks
期刊介绍: The CytoJournal is an open-access peer-reviewed journal committed to publishing high-quality articles in the field of Diagnostic Cytopathology including Molecular aspects. The journal is owned by the Cytopathology Foundation and published by the Scientific Scholar.
×
引用
GB/T 7714-2015
复制
MLA
复制
APA
复制
导出至
BibTeX EndNote RefMan NoteFirst NoteExpress
×
提示
您的信息不完整,为了账户安全,请先补充。
现在去补充
×
提示
您因"违规操作"
具体请查看互助需知
我知道了
×
提示
确定
请完成安全验证×
copy
已复制链接
快去分享给好友吧!
我知道了
右上角分享
点击右上角分享
0
联系我们:info@booksci.cn Book学术提供免费学术资源搜索服务,方便国内外学者检索中英文文献。致力于提供最便捷和优质的服务体验。 Copyright © 2023 布克学术 All rights reserved.
京ICP备2023020795号-1
ghs 京公网安备 11010802042870号
Book学术文献互助
Book学术文献互助群
群 号:604180095
Book学术官方微信