miR-21-5p Targets PIK3R1 to Regulate the NF-κB Signaling Pathway, Inhibiting the Invasion and Progression of Prolactinoma.

IF 2.3 4区 医学 Q3 ENDOCRINOLOGY & METABOLISM
International Journal of Endocrinology Pub Date : 2025-02-05 eCollection Date: 2025-01-01 DOI:10.1155/ije/7741091
Min de Li, Juan Yang, Xiao Wu, Shang Si Chen
{"title":"miR-21-5p Targets PIK3R1 to Regulate the NF-<i>κ</i>B Signaling Pathway, Inhibiting the Invasion and Progression of Prolactinoma.","authors":"Min de Li, Juan Yang, Xiao Wu, Shang Si Chen","doi":"10.1155/ije/7741091","DOIUrl":null,"url":null,"abstract":"<p><p>Prolactinomas (PRLs) are benign tumors with malignant characteristics that can invade the surrounding tissue structures and are challenging to treat. It has been reported that miR-21-5p expression in pituitary adenomas is correlated with tumor invasion and size. However, the mechanism of action of miR-21-5p in PRL remains unclear. Dysregulation of the phosphoinositide-3-kinase (PI3K) regulatory Subunit 1 pathway occurs frequently in cancer and plays an important role in tumor progression as an important component of the PI3K pathway. However, the role of PIK3R1 in PRL and its regulatory mechanism are unknown. In this study, we first explored the effect of miR-21-5p in PRL and then confirmed that PIK3R1 is a direct target of miR-21-5p using bioinformatics and cellular experiments. Subsequent in vitro experiments demonstrated that overexpression of PIK3R1 significantly attenuated the biological effects of miR-21-5p in PRL cells, such as promoting proliferation and invasion. Finally, we explored the mechanism by which PIK3R1 affects PRL progression and found that the inhibition of I<i>κ</i>Ba degradation by PIK3R1 impacts PRL progression via the miR-21-5p/PIK3R1/MMP pathway.</p>","PeriodicalId":13966,"journal":{"name":"International Journal of Endocrinology","volume":"2025 ","pages":"7741091"},"PeriodicalIF":2.3000,"publicationDate":"2025-02-05","publicationTypes":"Journal Article","fieldsOfStudy":null,"isOpenAccess":false,"openAccessPdf":"https://www.ncbi.nlm.nih.gov/pmc/articles/PMC11824381/pdf/","citationCount":"0","resultStr":null,"platform":"Semanticscholar","paperid":null,"PeriodicalName":"International Journal of Endocrinology","FirstCategoryId":"3","ListUrlMain":"https://doi.org/10.1155/ije/7741091","RegionNum":4,"RegionCategory":"医学","ArticlePicture":[],"TitleCN":null,"AbstractTextCN":null,"PMCID":null,"EPubDate":"2025/1/1 0:00:00","PubModel":"eCollection","JCR":"Q3","JCRName":"ENDOCRINOLOGY & METABOLISM","Score":null,"Total":0}
引用次数: 0

Abstract

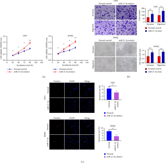
Prolactinomas (PRLs) are benign tumors with malignant characteristics that can invade the surrounding tissue structures and are challenging to treat. It has been reported that miR-21-5p expression in pituitary adenomas is correlated with tumor invasion and size. However, the mechanism of action of miR-21-5p in PRL remains unclear. Dysregulation of the phosphoinositide-3-kinase (PI3K) regulatory Subunit 1 pathway occurs frequently in cancer and plays an important role in tumor progression as an important component of the PI3K pathway. However, the role of PIK3R1 in PRL and its regulatory mechanism are unknown. In this study, we first explored the effect of miR-21-5p in PRL and then confirmed that PIK3R1 is a direct target of miR-21-5p using bioinformatics and cellular experiments. Subsequent in vitro experiments demonstrated that overexpression of PIK3R1 significantly attenuated the biological effects of miR-21-5p in PRL cells, such as promoting proliferation and invasion. Finally, we explored the mechanism by which PIK3R1 affects PRL progression and found that the inhibition of IκBa degradation by PIK3R1 impacts PRL progression via the miR-21-5p/PIK3R1/MMP pathway.

Abstract Image

Abstract Image

Abstract Image

miR-21-5p 靶向 PIK3R1 调控 NF-κB 信号通路,抑制泌乳素瘤的侵袭和进展
泌乳素瘤(prl)是一种具有恶性特征的良性肿瘤,可侵犯周围组织结构,治疗具有挑战性。有报道称,miR-21-5p在垂体腺瘤中的表达与肿瘤的侵袭和大小有关。然而,miR-21-5p在PRL中的作用机制尚不清楚。磷酸肌醇-3-激酶(PI3K)调控亚基1通路的失调在癌症中频繁发生,作为PI3K通路的重要组成部分,在肿瘤进展中起着重要作用。然而,PIK3R1在PRL中的作用及其调控机制尚不清楚。在本研究中,我们首先探索了miR-21-5p在PRL中的作用,然后通过生物信息学和细胞实验证实了PIK3R1是miR-21-5p的直接靶点。随后的体外实验表明,过表达PIK3R1可显著减弱miR-21-5p在PRL细胞中的生物学作用,如促进增殖和侵袭。最后,我们探索了PIK3R1影响PRL进展的机制,发现PIK3R1抑制i - κ ba降解通过miR-21-5p/PIK3R1/MMP途径影响PRL进展。
本文章由计算机程序翻译,如有差异,请以英文原文为准。
求助全文
约1分钟内获得全文 求助全文
来源期刊
International Journal of Endocrinology
International Journal of Endocrinology ENDOCRINOLOGY & METABOLISM-
CiteScore
5.20
自引率
0.00%
发文量
147
审稿时长
1 months
期刊介绍: International Journal of Endocrinology is a peer-reviewed, Open Access journal that provides a forum for scientists and clinicians working in basic and translational research. The journal publishes original research articles, review articles, and clinical studies that provide insights into the endocrine system and its associated diseases at a genomic, molecular, biochemical and cellular level.
×
引用
GB/T 7714-2015
复制
MLA
复制
APA
复制
导出至
BibTeX EndNote RefMan NoteFirst NoteExpress
×
提示
您的信息不完整,为了账户安全,请先补充。
现在去补充
×
提示
您因"违规操作"
具体请查看互助需知
我知道了
×
提示
确定
请完成安全验证×
copy
已复制链接
快去分享给好友吧!
我知道了
右上角分享
点击右上角分享
0
联系我们:info@booksci.cn Book学术提供免费学术资源搜索服务,方便国内外学者检索中英文文献。致力于提供最便捷和优质的服务体验。 Copyright © 2023 布克学术 All rights reserved.
京ICP备2023020795号-1
ghs 京公网安备 11010802042870号
Book学术文献互助
Book学术文献互助群
群 号:604180095
Book学术官方微信