Interleukin 17A promotes glycolysis to activate human hepatic stellate cells by mediating the TRAF2/TRAF5/HuR/PFKFB3 axis.

IF 1.6 4区 医学 Q4 IMMUNOLOGY
Central European Journal of Immunology Pub Date : 2024-01-01 Epub Date: 2024-11-08 DOI:10.5114/ceji.2024.145013
Tao Jiang, Shuangjie Li, Lian Tang, Yanfang Tan, Wenxian Ouyang
{"title":"Interleukin 17A promotes glycolysis to activate human hepatic stellate cells by mediating the TRAF2/TRAF5/HuR/PFKFB3 axis.","authors":"Tao Jiang, Shuangjie Li, Lian Tang, Yanfang Tan, Wenxian Ouyang","doi":"10.5114/ceji.2024.145013","DOIUrl":null,"url":null,"abstract":"<p><strong>Introduction: </strong>Biliary atresia (BA) is an obliterating fibrous inflammatory bile duct disease in infants. Interleukin 17A (IL-17A) is abnormally expressed in patients with BA; however, the mechanism of its expression is unclear.</p><p><strong>Material and methods: </strong>Liver tissues from patients with BA and those with anicteric choledochal cysts (non-BA) were collected. The expression of genes and proteins was determined using RT-qPCR and western blot. Cell biological activities, including viability and proliferation, were evaluated by Cell Counting Kit-8 (CCK-8) and 5-ethynyl-2 <i>'</i>-deoxyuridine (EdU) assay. Glucose uptake and lactate and ATP levels were examined using commercial kits. The extracellular acidification rate (ECAR) level was evaluated by the XF96 Extracellular Flux analyzer. The interactions among TRAF2, TRAF5, and human antigen R (HuR) were validated using co-immunoprecipitation (Co-IP), RNA immunoprecipitation (RIP), and RNA pull-down.</p><p><strong>Results: </strong>In BA patients, IL-17A, TRAF2, TRAF5, and PFKFB3 were highly expressed, and IL-17A expression was positively correlated with PFKFB3, TRAF2, and TRAF5 expression, respectively. IL-17A elevated PFKFB3 expression and promoted glycolysis and the proliferation and fibrosis of hepatic stellate cells (HSCs), which were abolished by 2-deoxy-D-glucose (2-DG) and PFKFB3/TRAF2/TRAF5 silencing. Mechanistically, IL-17A promoted the interactions among HuR, TRAF2 and TRAF5 to form the TRAF2/TRAF5/HuR complex, thereby enhancing PFKFB3 expression.</p><p><strong>Conclusions: </strong>IL-17A facilitates glycolysis and HSC fibrosis by promoting TRAF2/TRAF5/HuR complex formation to regulate PFKFB3 expression.</p>","PeriodicalId":9694,"journal":{"name":"Central European Journal of Immunology","volume":"49 4","pages":"404-424"},"PeriodicalIF":1.6000,"publicationDate":"2024-01-01","publicationTypes":"Journal Article","fieldsOfStudy":null,"isOpenAccess":false,"openAccessPdf":"https://www.ncbi.nlm.nih.gov/pmc/articles/PMC11811719/pdf/","citationCount":"0","resultStr":null,"platform":"Semanticscholar","paperid":null,"PeriodicalName":"Central European Journal of Immunology","FirstCategoryId":"3","ListUrlMain":"https://doi.org/10.5114/ceji.2024.145013","RegionNum":4,"RegionCategory":"医学","ArticlePicture":[],"TitleCN":null,"AbstractTextCN":null,"PMCID":null,"EPubDate":"2024/11/8 0:00:00","PubModel":"Epub","JCR":"Q4","JCRName":"IMMUNOLOGY","Score":null,"Total":0}
引用次数: 0

Abstract

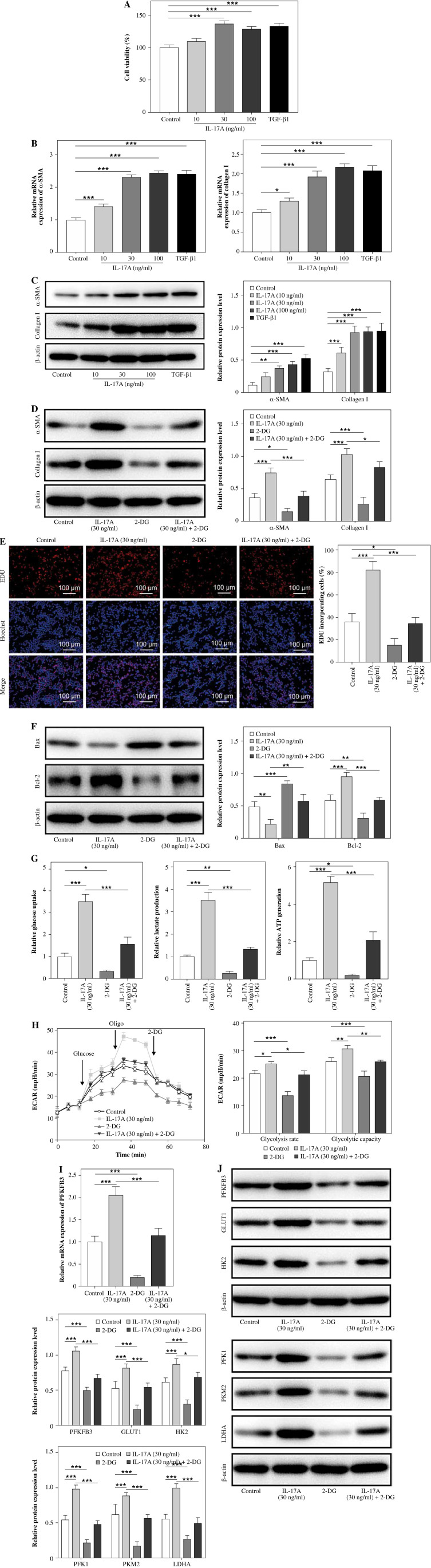
Introduction: Biliary atresia (BA) is an obliterating fibrous inflammatory bile duct disease in infants. Interleukin 17A (IL-17A) is abnormally expressed in patients with BA; however, the mechanism of its expression is unclear.

Material and methods: Liver tissues from patients with BA and those with anicteric choledochal cysts (non-BA) were collected. The expression of genes and proteins was determined using RT-qPCR and western blot. Cell biological activities, including viability and proliferation, were evaluated by Cell Counting Kit-8 (CCK-8) and 5-ethynyl-2 '-deoxyuridine (EdU) assay. Glucose uptake and lactate and ATP levels were examined using commercial kits. The extracellular acidification rate (ECAR) level was evaluated by the XF96 Extracellular Flux analyzer. The interactions among TRAF2, TRAF5, and human antigen R (HuR) were validated using co-immunoprecipitation (Co-IP), RNA immunoprecipitation (RIP), and RNA pull-down.

Results: In BA patients, IL-17A, TRAF2, TRAF5, and PFKFB3 were highly expressed, and IL-17A expression was positively correlated with PFKFB3, TRAF2, and TRAF5 expression, respectively. IL-17A elevated PFKFB3 expression and promoted glycolysis and the proliferation and fibrosis of hepatic stellate cells (HSCs), which were abolished by 2-deoxy-D-glucose (2-DG) and PFKFB3/TRAF2/TRAF5 silencing. Mechanistically, IL-17A promoted the interactions among HuR, TRAF2 and TRAF5 to form the TRAF2/TRAF5/HuR complex, thereby enhancing PFKFB3 expression.

Conclusions: IL-17A facilitates glycolysis and HSC fibrosis by promoting TRAF2/TRAF5/HuR complex formation to regulate PFKFB3 expression.

Abstract Image

Abstract Image

Abstract Image

白细胞介素17A通过介导TRAF2/TRAF5/HuR/PFKFB3轴促进糖酵解活化人肝星状细胞。
摘要:胆道闭锁(BA)是一种婴幼儿胆管闭塞性纤维性炎症性疾病。白细胞介素17A (IL-17A)在BA患者中表达异常;然而,其表达机制尚不清楚。材料与方法:收集BA患者和无黄疸型胆总管囊肿(非BA)患者的肝脏组织。采用RT-qPCR和western blot检测基因和蛋白的表达。采用细胞计数试剂盒-8 (CCK-8)和5-乙基-2′-脱氧尿苷(EdU)法评估细胞的生物活性,包括活力和增殖能力。使用商用试剂盒检测葡萄糖摄取、乳酸和ATP水平。采用XF96细胞外通量分析仪评价细胞外酸化速率(ECAR)水平。通过共免疫沉淀(Co-IP)、RNA免疫沉淀(RIP)和RNA拉下验证TRAF2、TRAF5和人抗原R (HuR)之间的相互作用。结果:BA患者IL-17A、TRAF2、TRAF5、PFKFB3高表达,IL-17A表达分别与PFKFB3、TRAF2、TRAF5表达呈正相关。IL-17A升高PFKFB3的表达,促进糖酵解和肝星状细胞(hsc)的增殖和纤维化,而2-脱氧-d -葡萄糖(2-DG)和PFKFB3/TRAF2/TRAF5沉默可消除这种作用。在机制上,IL-17A促进HuR、TRAF2和TRAF5相互作用,形成TRAF2/TRAF5/HuR复合物,从而增强PFKFB3的表达。结论:IL-17A通过促进TRAF2/TRAF5/HuR复合物的形成调节PFKFB3的表达,促进糖酵解和HSC纤维化。
本文章由计算机程序翻译,如有差异,请以英文原文为准。
求助全文
约1分钟内获得全文 求助全文
来源期刊
CiteScore
3.00
自引率
0.00%
发文量
17
审稿时长
6-12 weeks
期刊介绍: Central European Journal of Immunology is a English-language quarterly aimed mainly at immunologists.
×
引用
GB/T 7714-2015
复制
MLA
复制
APA
复制
导出至
BibTeX EndNote RefMan NoteFirst NoteExpress
×
提示
您的信息不完整,为了账户安全,请先补充。
现在去补充
×
提示
您因"违规操作"
具体请查看互助需知
我知道了
×
提示
确定
请完成安全验证×
copy
已复制链接
快去分享给好友吧!
我知道了
右上角分享
点击右上角分享
0
联系我们:info@booksci.cn Book学术提供免费学术资源搜索服务,方便国内外学者检索中英文文献。致力于提供最便捷和优质的服务体验。 Copyright © 2023 布克学术 All rights reserved.
京ICP备2023020795号-1
ghs 京公网安备 11010802042870号
Book学术文献互助
Book学术文献互助群
群 号:604180095
Book学术官方微信