Listerin promotes α-synuclein degradation to alleviate Parkinson’s disease through the ESCRT pathway

IF 12.5 1区 综合性期刊 Q1 MULTIDISCIPLINARY SCIENCES
Science Advances Pub Date : 2025-02-12
Fei Qin, Runyu Cao, Wenjing Cui, Xuemei Bai, Jiahua Yuan, Yuling Zhang, Yaxing Liu, Nan Cao, Na Dong, Min Zhou, Tian Chen, Feng Liu, Wanwei Sun, Yi Zheng, Wei Zhao, Bingyu Liu, Chengjiang Gao
{"title":"Listerin promotes α-synuclein degradation to alleviate Parkinson’s disease through the ESCRT pathway","authors":"Fei Qin,&nbsp;Runyu Cao,&nbsp;Wenjing Cui,&nbsp;Xuemei Bai,&nbsp;Jiahua Yuan,&nbsp;Yuling Zhang,&nbsp;Yaxing Liu,&nbsp;Nan Cao,&nbsp;Na Dong,&nbsp;Min Zhou,&nbsp;Tian Chen,&nbsp;Feng Liu,&nbsp;Wanwei Sun,&nbsp;Yi Zheng,&nbsp;Wei Zhao,&nbsp;Bingyu Liu,&nbsp;Chengjiang Gao","doi":"","DOIUrl":null,"url":null,"abstract":"<div >Parkinson’s disease (PD) is a neurodegenerative disorder characterized by the progressive accumulation of abnormal α-synuclein (α-syn) within dopaminergic neurons in the substantia nigra region of the brain. Despite excessive accumulation of α-syn being key to the pathogenesis of PD, the mechanisms governing its clearance remain elusive. In this study, we found that the endosomal sorting complex required for transport (ESCRT) system plays a crucial role in capturing and facilitating the degradation of ubiquitinated α-syn. The E3 ubiquitin ligase Listerin was found to promote K27-linked polyubiquitination of α-syn, directing it to the endosome for subsequent degradation. We showed that the deletion of the Listerin gene exacerbates the neurodegenerative progression in a mouse model of PD, whereas the overexpression of Listerin effectively mitigates disease progression in PD mice. Consequently, our study reveals a mechanism for α-syn degradation and identifies Listerin as a promising therapeutic target for the treatment of PD.</div>","PeriodicalId":21609,"journal":{"name":"Science Advances","volume":"11 7","pages":""},"PeriodicalIF":12.5000,"publicationDate":"2025-02-12","publicationTypes":"Journal Article","fieldsOfStudy":null,"isOpenAccess":false,"openAccessPdf":"https://www.science.org/doi/reader/10.1126/sciadv.adp3672","citationCount":"0","resultStr":null,"platform":"Semanticscholar","paperid":null,"PeriodicalName":"Science Advances","FirstCategoryId":"103","ListUrlMain":"https://www.science.org/doi/10.1126/sciadv.adp3672","RegionNum":1,"RegionCategory":"综合性期刊","ArticlePicture":[],"TitleCN":null,"AbstractTextCN":null,"PMCID":null,"EPubDate":"","PubModel":"","JCR":"Q1","JCRName":"MULTIDISCIPLINARY SCIENCES","Score":null,"Total":0}
引用次数: 0

Abstract

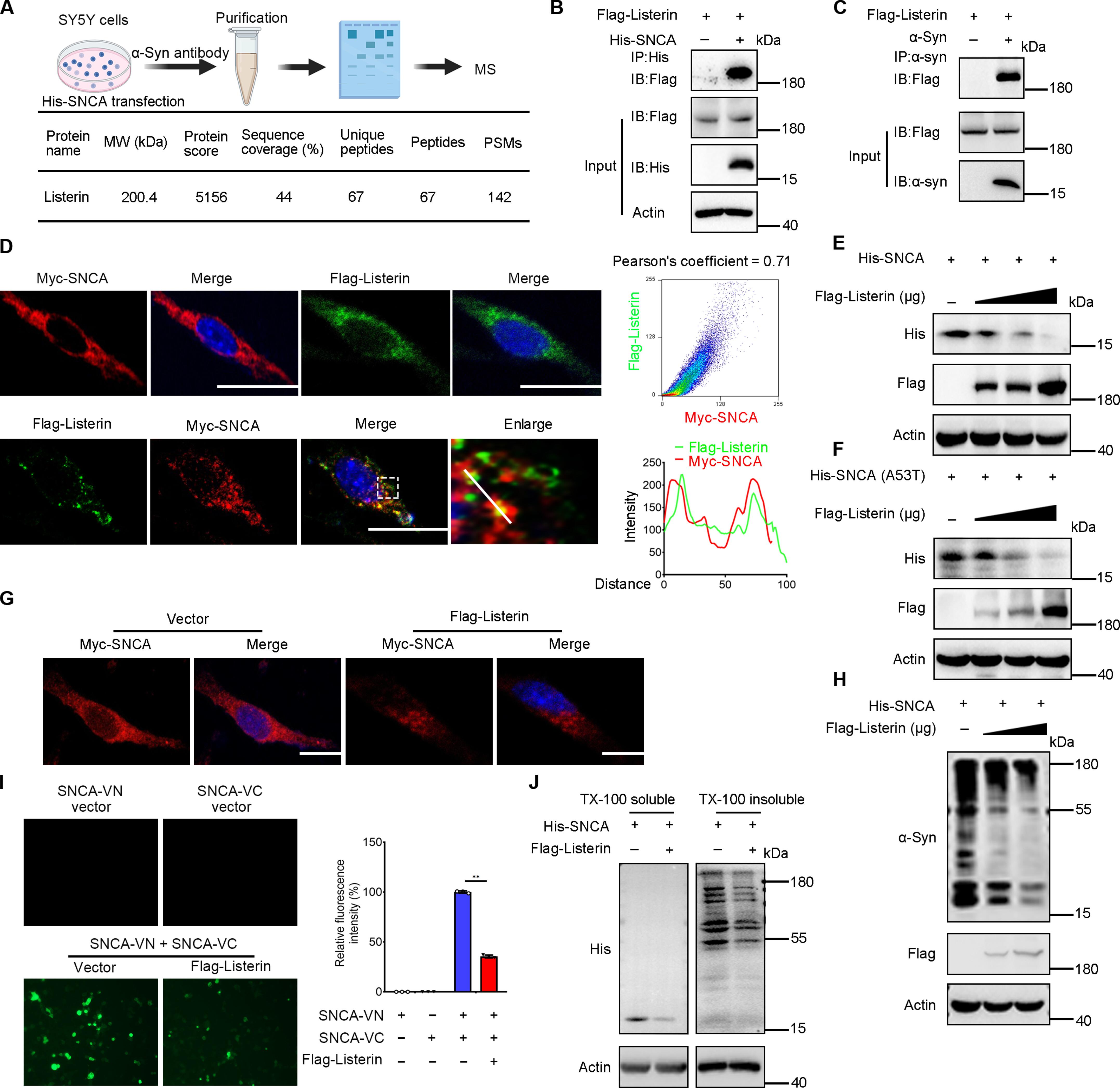
Parkinson’s disease (PD) is a neurodegenerative disorder characterized by the progressive accumulation of abnormal α-synuclein (α-syn) within dopaminergic neurons in the substantia nigra region of the brain. Despite excessive accumulation of α-syn being key to the pathogenesis of PD, the mechanisms governing its clearance remain elusive. In this study, we found that the endosomal sorting complex required for transport (ESCRT) system plays a crucial role in capturing and facilitating the degradation of ubiquitinated α-syn. The E3 ubiquitin ligase Listerin was found to promote K27-linked polyubiquitination of α-syn, directing it to the endosome for subsequent degradation. We showed that the deletion of the Listerin gene exacerbates the neurodegenerative progression in a mouse model of PD, whereas the overexpression of Listerin effectively mitigates disease progression in PD mice. Consequently, our study reveals a mechanism for α-syn degradation and identifies Listerin as a promising therapeutic target for the treatment of PD.

Abstract Image

listin促进α-突触核蛋白降解,通过ESCRT途径缓解帕金森病
帕金森病(PD)是一种神经退行性疾病,其特征是大脑黑质区域多巴胺能神经元内异常α-突触核蛋白(α-syn)的进行性积累。尽管α-syn的过度积累是PD发病的关键,但其清除的机制尚不明确。在这项研究中,我们发现运输所需的内体分选复合物(ESCRT)系统在捕获和促进泛素化α-syn的降解中起着至关重要的作用。发现E3泛素连接酶Listerin可促进k27连接的α-syn多泛素化,将其引导至核内体进行随后的降解。我们发现,在PD小鼠模型中,Listerin基因的缺失加剧了神经退行性进展,而Listerin的过表达有效地减轻了PD小鼠的疾病进展。因此,我们的研究揭示了α-syn降解的机制,并确定了Listerin是治疗PD的有希望的治疗靶点。
本文章由计算机程序翻译,如有差异,请以英文原文为准。
求助全文
约1分钟内获得全文 求助全文
来源期刊
Science Advances
Science Advances 综合性期刊-综合性期刊
CiteScore
21.40
自引率
1.50%
发文量
1937
审稿时长
29 weeks
期刊介绍: Science Advances, an open-access journal by AAAS, publishes impactful research in diverse scientific areas. It aims for fair, fast, and expert peer review, providing freely accessible research to readers. Led by distinguished scientists, the journal supports AAAS's mission by extending Science magazine's capacity to identify and promote significant advances. Evolving digital publishing technologies play a crucial role in advancing AAAS's global mission for science communication and benefitting humankind.
×
引用
GB/T 7714-2015
复制
MLA
复制
APA
复制
导出至
BibTeX EndNote RefMan NoteFirst NoteExpress
×
提示
您的信息不完整,为了账户安全,请先补充。
现在去补充
×
提示
您因"违规操作"
具体请查看互助需知
我知道了
×
提示
确定
请完成安全验证×
copy
已复制链接
快去分享给好友吧!
我知道了
右上角分享
点击右上角分享
0
联系我们:info@booksci.cn Book学术提供免费学术资源搜索服务,方便国内外学者检索中英文文献。致力于提供最便捷和优质的服务体验。 Copyright © 2023 布克学术 All rights reserved.
京ICP备2023020795号-1
ghs 京公网安备 11010802042870号
Book学术文献互助
Book学术文献互助群
群 号:604180095
Book学术官方微信