Impact of nebulizers on nanoparticles-based gene delivery efficiency: in vitro and in vivo comparison of jet and mesh nebulizers using branched-polyethyleneimine.

IF 8.1 2区 医学 Q1 PHARMACOLOGY & PHARMACY
Drug Delivery Pub Date : 2025-12-01 Epub Date: 2025-02-10 DOI:10.1080/10717544.2025.2463428
Rosy Ghanem, Xavier Buin, Tanguy Haute, Justine Philippe, Ghalia Kaouane, Lara Leclerc, Maël Guivarch, Tony Le Gall, Jérémie Pourchez, Tristan Montier
{"title":"Impact of nebulizers on nanoparticles-based gene delivery efficiency: <i>in vitro</i> and <i>in vivo</i> comparison of jet and mesh nebulizers using branched-polyethyleneimine.","authors":"Rosy Ghanem, Xavier Buin, Tanguy Haute, Justine Philippe, Ghalia Kaouane, Lara Leclerc, Maël Guivarch, Tony Le Gall, Jérémie Pourchez, Tristan Montier","doi":"10.1080/10717544.2025.2463428","DOIUrl":null,"url":null,"abstract":"<p><p>Nanoparticles-based gene delivery has emerged as a promising approach for the treatment of genetic diseases based on efficient delivery systems for therapeutic nucleic acids (NAs) into the target cells. For pulmonary diseases such as cystic fibrosis (CF), chronic obstructive pulmonary diseases (COPD), infectious disease or lung cancer, aerosol delivery is the best choice to locally deliver NAs into the lungs. It is, therefore, important to investigate the effects of nebulization conditions on the efficiency of delivery. To this purpose, the non-viral vector branched polyethyleneimine (b-PEI, 25 kDa) was investigated for plasmid delivery by aerosol. Two types of nebulizers, jet nebulizer and mesh nebulizer, were compared regarding the properties of the nanoparticles (NPs) formed, the efficiency of NAs delivery <i>in vitro</i> and <i>in vivo</i> models and the pulmonary deposition. The results indicate that the mesh nebulizer has a better gene delivery performance than the jet nebulizer in this application. This superiority was demonstrated in terms of size, concentration, distribution of NPs and efficiency of NAs delivery. However, pulmonary deposition appears to be similar regardless of the nebulizer used, and the difference between the two systems lies in the inhalable dose. These results underline the crucial role of nebulization techniques in optimizing aerosol-mediated gene delivery by b-PEI and highlight the potential of mesh nebulizers as promising tools to improved gene therapy. Therefore, the comparison must be performed for each gene therapy formulation to determine the most suitable nebulizer.</p>","PeriodicalId":11679,"journal":{"name":"Drug Delivery","volume":"32 1","pages":"2463428"},"PeriodicalIF":8.1000,"publicationDate":"2025-12-01","publicationTypes":"Journal Article","fieldsOfStudy":null,"isOpenAccess":false,"openAccessPdf":"https://www.ncbi.nlm.nih.gov/pmc/articles/PMC11816613/pdf/","citationCount":"0","resultStr":null,"platform":"Semanticscholar","paperid":null,"PeriodicalName":"Drug Delivery","FirstCategoryId":"3","ListUrlMain":"https://doi.org/10.1080/10717544.2025.2463428","RegionNum":2,"RegionCategory":"医学","ArticlePicture":[],"TitleCN":null,"AbstractTextCN":null,"PMCID":null,"EPubDate":"2025/2/10 0:00:00","PubModel":"Epub","JCR":"Q1","JCRName":"PHARMACOLOGY & PHARMACY","Score":null,"Total":0}
引用次数: 0

Abstract

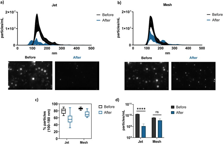
Nanoparticles-based gene delivery has emerged as a promising approach for the treatment of genetic diseases based on efficient delivery systems for therapeutic nucleic acids (NAs) into the target cells. For pulmonary diseases such as cystic fibrosis (CF), chronic obstructive pulmonary diseases (COPD), infectious disease or lung cancer, aerosol delivery is the best choice to locally deliver NAs into the lungs. It is, therefore, important to investigate the effects of nebulization conditions on the efficiency of delivery. To this purpose, the non-viral vector branched polyethyleneimine (b-PEI, 25 kDa) was investigated for plasmid delivery by aerosol. Two types of nebulizers, jet nebulizer and mesh nebulizer, were compared regarding the properties of the nanoparticles (NPs) formed, the efficiency of NAs delivery in vitro and in vivo models and the pulmonary deposition. The results indicate that the mesh nebulizer has a better gene delivery performance than the jet nebulizer in this application. This superiority was demonstrated in terms of size, concentration, distribution of NPs and efficiency of NAs delivery. However, pulmonary deposition appears to be similar regardless of the nebulizer used, and the difference between the two systems lies in the inhalable dose. These results underline the crucial role of nebulization techniques in optimizing aerosol-mediated gene delivery by b-PEI and highlight the potential of mesh nebulizers as promising tools to improved gene therapy. Therefore, the comparison must be performed for each gene therapy formulation to determine the most suitable nebulizer.

Abstract Image

Abstract Image

Abstract Image

喷雾器对纳米颗粒基因传递效率的影响:支链聚乙烯亚胺喷雾器和网状喷雾器的体内体外比较
基于纳米颗粒的基因传递已经成为一种很有前途的治疗遗传性疾病的方法,该方法基于将治疗性核酸(NAs)有效传递到靶细胞的系统。对于囊性纤维化(CF)、慢性阻塞性肺疾病(COPD)、传染病或肺癌等肺部疾病,气溶胶给药是将NAs局部递送到肺部的最佳选择。因此,研究雾化条件对输送效率的影响是重要的。为此,研究了非病毒载体支链聚乙烯亚胺(b-PEI, 25 kDa)的气溶胶传递质粒。比较了两种喷雾器(喷射喷雾器和网状喷雾器)形成的纳米颗粒(NPs)的性质、体外和体内模型中NAs的递送效率以及肺沉积。结果表明,在此应用中,网状喷雾器比喷射喷雾器具有更好的基因输送性能。这种优势体现在NPs的大小、浓度、分布和NAs递送效率方面。然而,无论使用哪种雾化器,肺沉积似乎都是相似的,两种系统之间的区别在于可吸入剂量。这些结果强调了雾化技术在优化气溶胶介导的b-PEI基因递送中的关键作用,并强调了网状雾化器作为改进基因治疗的有前途的工具的潜力。因此,必须对每个基因治疗配方进行比较,以确定最合适的雾化器。
本文章由计算机程序翻译,如有差异,请以英文原文为准。
求助全文
约1分钟内获得全文 求助全文
来源期刊
Drug Delivery
Drug Delivery 医学-药学
CiteScore
11.80
自引率
5.00%
发文量
250
审稿时长
3.3 months
期刊介绍: Drug Delivery is an open access journal serving the academic and industrial communities with peer reviewed coverage of basic research, development, and application principles of drug delivery and targeting at molecular, cellular, and higher levels. Topics covered include all delivery systems including oral, pulmonary, nasal, parenteral and transdermal, and modes of entry such as controlled release systems; microcapsules, liposomes, vesicles, and macromolecular conjugates; antibody targeting; protein/peptide delivery; DNA, oligonucleotide and siRNA delivery. Papers on drug dosage forms and their optimization will not be considered unless they directly relate to the original drug delivery issues. Published articles present original research and critical reviews.
×
引用
GB/T 7714-2015
复制
MLA
复制
APA
复制
导出至
BibTeX EndNote RefMan NoteFirst NoteExpress
×
提示
您的信息不完整,为了账户安全,请先补充。
现在去补充
×
提示
您因"违规操作"
具体请查看互助需知
我知道了
×
提示
确定
请完成安全验证×
copy
已复制链接
快去分享给好友吧!
我知道了
右上角分享
点击右上角分享
0
联系我们:info@booksci.cn Book学术提供免费学术资源搜索服务,方便国内外学者检索中英文文献。致力于提供最便捷和优质的服务体验。 Copyright © 2023 布克学术 All rights reserved.
京ICP备2023020795号-1
ghs 京公网安备 11010802042870号
Book学术文献互助
Book学术文献互助群
群 号:604180095
Book学术官方微信