Preliminary study on the cellular and molecular mechanisms of Cms1 ribosomal small subunit homolog promoting hepatocellular carcinoma progression via activation of the homolog family member A/yes-associated protein 1 signaling pathway.

IF 3.1 4区 医学 Q2 PATHOLOGY
Cytojournal Pub Date : 2024-12-11 eCollection Date: 2024-01-01 DOI:10.25259/Cytojournal_69_2024
Yao Zheng, Aiyun Wang, Shuaijun Yu, Benzun Wei, Xiao Lyu
{"title":"Preliminary study on the cellular and molecular mechanisms of Cms1 ribosomal small subunit homolog promoting hepatocellular carcinoma progression via activation of the homolog family member A/yes-associated protein 1 signaling pathway.","authors":"Yao Zheng, Aiyun Wang, Shuaijun Yu, Benzun Wei, Xiao Lyu","doi":"10.25259/Cytojournal_69_2024","DOIUrl":null,"url":null,"abstract":"<p><strong>Objective: </strong>The precise mechanism of action of cms1 ribosomal small subunit homolog (CMSS1) in hepatocellular carcinoma (HCC) is yet unknown, although it may be essential to the malignant evolution of disease. The aim of this study was to reveal the role of CMSS1 in HCC and its possible mechanism.</p><p><strong>Material and methods: </strong>The expression of CMSS1 in different HCC cell lines was detected by quantitative real-time polymerase chain reaction and Western blot. The expression of CMSS1 in HCC cells was subsequently silenced, and the proliferation capacity of HCC cells was measured by colony formation assay, 5-ethynyl-2'-deoxyuridine (EdU) assay, and flow cytometry, and the migration and metastasis capacity of the HCC cells was measured by Transwell assay and Western blot. Finally, ras homolog family member A (RhoA) and yes-associated protein 1 (YAP1) were silenced, and the relationship between CMSS1, RhoA, and YAP1 was further discussed by immunofluorescence, colony formation assay, and EdU assay.</p><p><strong>Results: </strong>The experimental results showed that CMSS1 is highly expressed in HCC tissues and cell lines (<i>P</i> < 0.001). Further experiments demonstrated that CMSS1 promotes the malignant progression of HCC by activating the RhoA GTPase/YAP1 signaling pathway (<i>P</i> < 0.001). Inhibition of YAP1 could reverse the enhanced proliferation and colony formation ability induced by CMSS1 (<i>P</i> < 0.001). Silencing CMSS1 expression can inhibit epithelial- mesenchymal transition (<i>P</i> < 0.01). Moreover, silencing RhoA reduces the YAP1 nuclear translocation (<i>P</i> < 0.001).</p><p><strong>Conclusion: </strong>CMSS1 promotes the malignant progression of HCC by activating the RhoA GTPase/YAP1 signaling pathway.</p>","PeriodicalId":49082,"journal":{"name":"Cytojournal","volume":"21 ","pages":"61"},"PeriodicalIF":3.1000,"publicationDate":"2024-12-11","publicationTypes":"Journal Article","fieldsOfStudy":null,"isOpenAccess":false,"openAccessPdf":"https://www.ncbi.nlm.nih.gov/pmc/articles/PMC11801666/pdf/","citationCount":"0","resultStr":null,"platform":"Semanticscholar","paperid":null,"PeriodicalName":"Cytojournal","FirstCategoryId":"3","ListUrlMain":"https://doi.org/10.25259/Cytojournal_69_2024","RegionNum":4,"RegionCategory":"医学","ArticlePicture":[],"TitleCN":null,"AbstractTextCN":null,"PMCID":null,"EPubDate":"2024/1/1 0:00:00","PubModel":"eCollection","JCR":"Q2","JCRName":"PATHOLOGY","Score":null,"Total":0}
引用次数: 0

Abstract

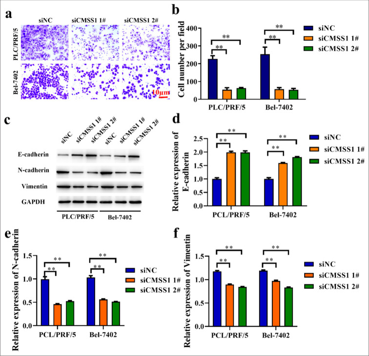
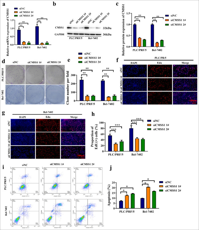
Objective: The precise mechanism of action of cms1 ribosomal small subunit homolog (CMSS1) in hepatocellular carcinoma (HCC) is yet unknown, although it may be essential to the malignant evolution of disease. The aim of this study was to reveal the role of CMSS1 in HCC and its possible mechanism.

Material and methods: The expression of CMSS1 in different HCC cell lines was detected by quantitative real-time polymerase chain reaction and Western blot. The expression of CMSS1 in HCC cells was subsequently silenced, and the proliferation capacity of HCC cells was measured by colony formation assay, 5-ethynyl-2'-deoxyuridine (EdU) assay, and flow cytometry, and the migration and metastasis capacity of the HCC cells was measured by Transwell assay and Western blot. Finally, ras homolog family member A (RhoA) and yes-associated protein 1 (YAP1) were silenced, and the relationship between CMSS1, RhoA, and YAP1 was further discussed by immunofluorescence, colony formation assay, and EdU assay.

Results: The experimental results showed that CMSS1 is highly expressed in HCC tissues and cell lines (P < 0.001). Further experiments demonstrated that CMSS1 promotes the malignant progression of HCC by activating the RhoA GTPase/YAP1 signaling pathway (P < 0.001). Inhibition of YAP1 could reverse the enhanced proliferation and colony formation ability induced by CMSS1 (P < 0.001). Silencing CMSS1 expression can inhibit epithelial- mesenchymal transition (P < 0.01). Moreover, silencing RhoA reduces the YAP1 nuclear translocation (P < 0.001).

Conclusion: CMSS1 promotes the malignant progression of HCC by activating the RhoA GTPase/YAP1 signaling pathway.

Abstract Image

Abstract Image

Abstract Image

Cms1核糖体小亚基同源物通过激活同源家族成员A/ yeah相关蛋白1信号通路促进肝癌进展的细胞和分子机制的初步研究
目的:CMSS1核糖体小亚单位同源物(CMSS1)在肝细胞癌(HCC)中的确切作用机制尚不清楚,尽管它可能对疾病的恶性演变至关重要。本研究的目的是揭示CMSS1在HCC中的作用及其可能的机制。材料与方法:采用实时定量聚合酶链反应和Western blot检测CMSS1在不同HCC细胞系中的表达。随后沉默CMSS1在HCC细胞中的表达,采用集落形成法、5-乙基-2′-脱氧尿苷(EdU)法和流式细胞术检测HCC细胞的增殖能力,采用Transwell法和Western blot法检测HCC细胞的迁移和转移能力。最后,对ras同源家族成员A (RhoA)和yes-associated protein 1 (YAP1)进行沉默,并通过免疫荧光、菌落形成实验和EdU实验进一步探讨CMSS1、RhoA和YAP1之间的关系。结果:实验结果显示CMSS1在HCC组织和细胞系中高表达(P < 0.001)。进一步实验表明,CMSS1通过激活RhoA GTPase/YAP1信号通路促进HCC的恶性进展(P < 0.001)。抑制YAP1可逆转CMSS1诱导的细胞增殖和集落形成能力增强(P < 0.001)。沉默CMSS1表达可抑制上皮-间质转化(P < 0.01)。此外,沉默RhoA可减少YAP1核易位(P < 0.001)。结论:CMSS1通过激活RhoA GTPase/YAP1信号通路促进HCC恶性进展。
本文章由计算机程序翻译,如有差异,请以英文原文为准。
求助全文
约1分钟内获得全文 求助全文
来源期刊
Cytojournal
Cytojournal PATHOLOGY-
CiteScore
2.20
自引率
42.10%
发文量
56
审稿时长
>12 weeks
期刊介绍: The CytoJournal is an open-access peer-reviewed journal committed to publishing high-quality articles in the field of Diagnostic Cytopathology including Molecular aspects. The journal is owned by the Cytopathology Foundation and published by the Scientific Scholar.
×
引用
GB/T 7714-2015
复制
MLA
复制
APA
复制
导出至
BibTeX EndNote RefMan NoteFirst NoteExpress
×
提示
您的信息不完整,为了账户安全,请先补充。
现在去补充
×
提示
您因"违规操作"
具体请查看互助需知
我知道了
×
提示
确定
请完成安全验证×
copy
已复制链接
快去分享给好友吧!
我知道了
右上角分享
点击右上角分享
0
联系我们:info@booksci.cn Book学术提供免费学术资源搜索服务,方便国内外学者检索中英文文献。致力于提供最便捷和优质的服务体验。 Copyright © 2023 布克学术 All rights reserved.
京ICP备2023020795号-1
ghs 京公网安备 11010802042870号
Book学术文献互助
Book学术文献互助群
群 号:604180095
Book学术官方微信