Investigating the role of exosomal microRNA-5703 in modulating tumor-associated endothelial cells in lung cancer.

IF 3.1 4区 医学 Q2 PATHOLOGY
Cytojournal Pub Date : 2024-12-27 eCollection Date: 2024-01-01 DOI:10.25259/Cytojournal_99_2024
Bing Wen, Rancen Tao, Yuyu Liu, Zhenfa Zhang
{"title":"Investigating the role of exosomal microRNA-5703 in modulating tumor-associated endothelial cells in lung cancer.","authors":"Bing Wen, Rancen Tao, Yuyu Liu, Zhenfa Zhang","doi":"10.25259/Cytojournal_99_2024","DOIUrl":null,"url":null,"abstract":"<p><strong>Objective: </strong>Lung cancer, as a prevalent malignancy, continues to be a considerable clinical challenge. This study aimed to elucidate the role of microRNA-5703 (miR-5703) in lung cancer progression and to assess the effect of exosomal miR-5703 on tumor-associated endothelial cells (TAECs).</p><p><strong>Material and methods: </strong>We analyzed Gene Expression Omnibus datasets and performed quantitative real-time polymerase chain reaction to determine miR-5703 expression levels in lung cancer tissues. Exosomes derived from lung cancer cells were identified, and the effects of miR-5703 inhibitors or mimics on malignant biological behavior were evaluated in the lung cancer cells. Moreover, to understand these effects on TAECs, we assessed angiogenesis, endothelial-mesenchymal transition (EndMT), and barrier function after treatment with miR- 5703 inhibitors or the exosome-assimilated inhibitor cytochalasin D. Tumor-bearing mouse models were used in validating the tumor-promoting effects of exosomes derived from lung cancer cells, and the markers of angiogenesis, EndMT, and barrier function were examined.</p><p><strong>Results: </strong>Our results showed that miR-5703 was up-regulated in the lung cancer cells and patient-derived exosomes. miR-5703 facilitated cell growth, migration, invasion, in LC cells, and impaired the barrier function, which promoted angiogenesis and EndMT of TAECs by carrying in exosomes through targeting inhibitor of growth family member 4 (ING4) was identified as target of miR-5703 (<i>P</i> < 0.05). <i>In vivo</i>, the tumor-promoting effects of lung cancer cell-derived exosomes were rescued by miR-5703 inhibitors, leading to the up-regulation of ING4 expression and reduction in vascular distribution in the tumor tissues (<i>P</i> < 0.05).</p><p><strong>Conclusion: </strong>miR-5703 operates as an oncogenic factor in lung cancer. After being taken up by TAECs, exosomal miR-5703 promotes angiogenesis, EndMT, and barrier damage by targeting ING4. Hence, miR-5703 is a potential target in the lung cancer microenvironment.</p>","PeriodicalId":49082,"journal":{"name":"Cytojournal","volume":"21 ","pages":"77"},"PeriodicalIF":3.1000,"publicationDate":"2024-12-27","publicationTypes":"Journal Article","fieldsOfStudy":null,"isOpenAccess":false,"openAccessPdf":"https://www.ncbi.nlm.nih.gov/pmc/articles/PMC11801689/pdf/","citationCount":"0","resultStr":null,"platform":"Semanticscholar","paperid":null,"PeriodicalName":"Cytojournal","FirstCategoryId":"3","ListUrlMain":"https://doi.org/10.25259/Cytojournal_99_2024","RegionNum":4,"RegionCategory":"医学","ArticlePicture":[],"TitleCN":null,"AbstractTextCN":null,"PMCID":null,"EPubDate":"2024/1/1 0:00:00","PubModel":"eCollection","JCR":"Q2","JCRName":"PATHOLOGY","Score":null,"Total":0}
引用次数: 0

Abstract

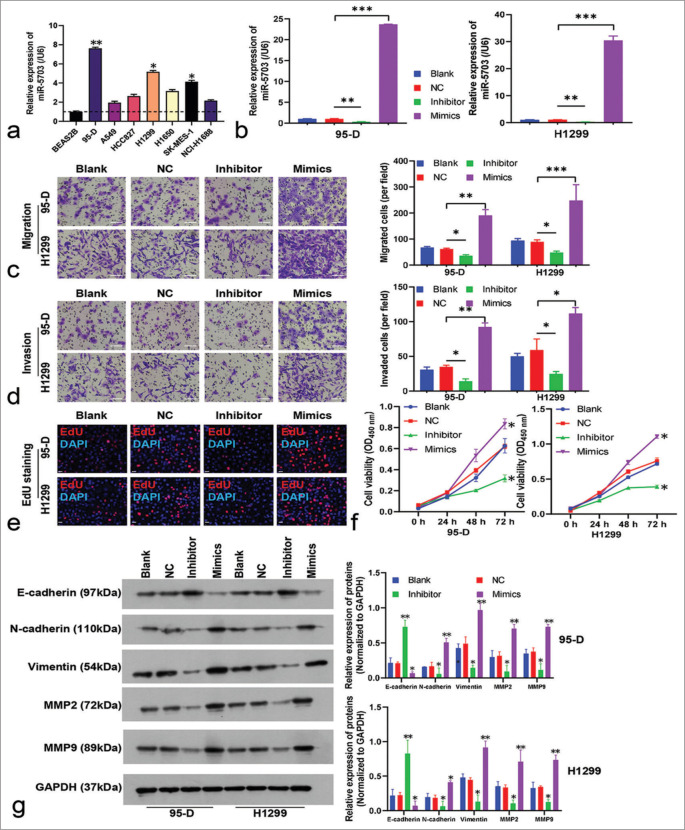
Objective: Lung cancer, as a prevalent malignancy, continues to be a considerable clinical challenge. This study aimed to elucidate the role of microRNA-5703 (miR-5703) in lung cancer progression and to assess the effect of exosomal miR-5703 on tumor-associated endothelial cells (TAECs).

Material and methods: We analyzed Gene Expression Omnibus datasets and performed quantitative real-time polymerase chain reaction to determine miR-5703 expression levels in lung cancer tissues. Exosomes derived from lung cancer cells were identified, and the effects of miR-5703 inhibitors or mimics on malignant biological behavior were evaluated in the lung cancer cells. Moreover, to understand these effects on TAECs, we assessed angiogenesis, endothelial-mesenchymal transition (EndMT), and barrier function after treatment with miR- 5703 inhibitors or the exosome-assimilated inhibitor cytochalasin D. Tumor-bearing mouse models were used in validating the tumor-promoting effects of exosomes derived from lung cancer cells, and the markers of angiogenesis, EndMT, and barrier function were examined.

Results: Our results showed that miR-5703 was up-regulated in the lung cancer cells and patient-derived exosomes. miR-5703 facilitated cell growth, migration, invasion, in LC cells, and impaired the barrier function, which promoted angiogenesis and EndMT of TAECs by carrying in exosomes through targeting inhibitor of growth family member 4 (ING4) was identified as target of miR-5703 (P < 0.05). In vivo, the tumor-promoting effects of lung cancer cell-derived exosomes were rescued by miR-5703 inhibitors, leading to the up-regulation of ING4 expression and reduction in vascular distribution in the tumor tissues (P < 0.05).

Conclusion: miR-5703 operates as an oncogenic factor in lung cancer. After being taken up by TAECs, exosomal miR-5703 promotes angiogenesis, EndMT, and barrier damage by targeting ING4. Hence, miR-5703 is a potential target in the lung cancer microenvironment.

Abstract Image

Abstract Image

Abstract Image

研究外泌体microRNA-5703在肺癌中调节肿瘤相关内皮细胞中的作用。
目的:肺癌作为一种常见的恶性肿瘤,仍然是一个相当大的临床挑战。本研究旨在阐明microRNA-5703 (miR-5703)在肺癌进展中的作用,并评估外泌体miR-5703对肿瘤相关内皮细胞(TAECs)的影响。材料和方法:我们分析了Gene Expression Omnibus数据集,并进行了定量实时聚合酶链反应,以确定miR-5703在肺癌组织中的表达水平。鉴定来自肺癌细胞的外泌体,并在肺癌细胞中评估miR-5703抑制剂或模拟物对恶性生物学行为的影响。此外,为了了解这些对taec的影响,我们评估了miR- 5703抑制剂或外泌体同化抑制剂细胞chalasin d治疗后的血管生成、内皮-间充质转化(EndMT)和屏障功能。我们使用带瘤小鼠模型来验证肺癌细胞衍生的外泌体的促瘤作用,并检测了血管生成、EndMT和屏障功能的标志物。结果:我们的研究结果显示,miR-5703在肺癌细胞和患者来源的外泌体中上调。miR-5703促进LC细胞的生长、迁移、侵袭,损害屏障功能,通过靶向生长家族成员4抑制剂(ING4)携带外泌体促进taec血管生成和EndMT,被鉴定为miR-5703的靶点(P < 0.05)。在体内,miR-5703抑制剂可挽救肺癌细胞源性外泌体的促瘤作用,导致ING4表达上调,肿瘤组织血管分布减少(P < 0.05)。结论:miR-5703在肺癌中起致癌作用。在被taec摄取后,外泌体miR-5703通过靶向ING4促进血管生成、EndMT和屏障损伤。因此,miR-5703是肺癌微环境中的潜在靶点。
本文章由计算机程序翻译,如有差异,请以英文原文为准。
求助全文
约1分钟内获得全文 求助全文
来源期刊
Cytojournal
Cytojournal PATHOLOGY-
CiteScore
2.20
自引率
42.10%
发文量
56
审稿时长
>12 weeks
期刊介绍: The CytoJournal is an open-access peer-reviewed journal committed to publishing high-quality articles in the field of Diagnostic Cytopathology including Molecular aspects. The journal is owned by the Cytopathology Foundation and published by the Scientific Scholar.
×
引用
GB/T 7714-2015
复制
MLA
复制
APA
复制
导出至
BibTeX EndNote RefMan NoteFirst NoteExpress
×
提示
您的信息不完整,为了账户安全,请先补充。
现在去补充
×
提示
您因"违规操作"
具体请查看互助需知
我知道了
×
提示
确定
请完成安全验证×
copy
已复制链接
快去分享给好友吧!
我知道了
右上角分享
点击右上角分享
0
联系我们:info@booksci.cn Book学术提供免费学术资源搜索服务,方便国内外学者检索中英文文献。致力于提供最便捷和优质的服务体验。 Copyright © 2023 布克学术 All rights reserved.
京ICP备2023020795号-1
ghs 京公网安备 11010802042870号
Book学术文献互助
Book学术文献互助群
群 号:604180095
Book学术官方微信