Influence of sodium ferulate on neutrophil extracellular traps-platelet activation-mediated endothelial dysfunction in immune small vasculitis.

IF 3.1 4区 医学 Q2 PATHOLOGY
Cytojournal Pub Date : 2024-12-27 eCollection Date: 2024-01-01 DOI:10.25259/Cytojournal_153_2024
Xiaoli Zhou, Zhuojun Wang, Weixiang Liao, Qianlu Yin, Chuan Xiong, Yuhang Zheng, Wei Peng
{"title":"Influence of sodium ferulate on neutrophil extracellular traps-platelet activation-mediated endothelial dysfunction in immune small vasculitis.","authors":"Xiaoli Zhou, Zhuojun Wang, Weixiang Liao, Qianlu Yin, Chuan Xiong, Yuhang Zheng, Wei Peng","doi":"10.25259/Cytojournal_153_2024","DOIUrl":null,"url":null,"abstract":"<p><strong>Objective: </strong>Anti-neutrophil cytoplasmic antibody (ANCA)-associated vasculitis (AAV) is an autoimmune disease that is challenging to treat. This study aimed to identify the effect of sodium ferulate on endothelial dysfunction mediated by neutrophil extracellular trap (NET)-platelet activation in AAV to provide potential strategies for AAV treatment.</p><p><strong>Material and methods: </strong>An animal model of myeloperoxidase (MPO)-AAV passive immune vasculitis was established using anti-MPO immunoglobulin G and Rag2 knockout mice. The efficacy and mechanism of action of sodium ferulate in AAV were explored in cultured and isolated endothelial progenitor cells (EPCs), and messenger ribonucleic acid gene expression, relative protein expression, and protein fluorescence intensity were determined through quantitative polymerase chain reaction, Western blotting, and immunofluorescence, respectively. Serum antibody concentrations were determined by enzyme-linked immunosorbent assay, and flow cytometry was used in determining the expression levels of platelet-selectin (CD62p) and procaspase-activating compound-1 (PAC-1) on the surfaces of the platelets. The EPCs' ultramicroscopic structure was observed through transmission electron microscopy.</p><p><strong>Results: </strong>The expression levels of ANCA, histone H3 citrullinated, and MPO protein fluorescence intensity in MPO-AAV mice were inhibited by sodium ferulate, and the expression levels of CD62p and PAC-1 on the cell surface were reduced. The relative expression levels of β-trace protein (β-TG), soluble thrombomodulin, inducible nitric oxide synthase (iNOS), and tumor necrosis factor α decreased. We found that sodium ferulate inhibited NETs' free DNA and mitigated damage in EPCs. In addition, relative expression levels of von Willebrand Factor, β-TG, and iNOS and serum concentrations of PAC-1, β-TG, and iNOS were inhibited.</p><p><strong>Conclusion: </strong>Sodium ferulate can treat AAV by inhibiting NET release and platelet activation and reducing endothelial cell damage.</p>","PeriodicalId":49082,"journal":{"name":"Cytojournal","volume":"21 ","pages":"76"},"PeriodicalIF":3.1000,"publicationDate":"2024-12-27","publicationTypes":"Journal Article","fieldsOfStudy":null,"isOpenAccess":false,"openAccessPdf":"https://www.ncbi.nlm.nih.gov/pmc/articles/PMC11801691/pdf/","citationCount":"0","resultStr":null,"platform":"Semanticscholar","paperid":null,"PeriodicalName":"Cytojournal","FirstCategoryId":"3","ListUrlMain":"https://doi.org/10.25259/Cytojournal_153_2024","RegionNum":4,"RegionCategory":"医学","ArticlePicture":[],"TitleCN":null,"AbstractTextCN":null,"PMCID":null,"EPubDate":"2024/1/1 0:00:00","PubModel":"eCollection","JCR":"Q2","JCRName":"PATHOLOGY","Score":null,"Total":0}
引用次数: 0

Abstract

Objective: Anti-neutrophil cytoplasmic antibody (ANCA)-associated vasculitis (AAV) is an autoimmune disease that is challenging to treat. This study aimed to identify the effect of sodium ferulate on endothelial dysfunction mediated by neutrophil extracellular trap (NET)-platelet activation in AAV to provide potential strategies for AAV treatment.

Material and methods: An animal model of myeloperoxidase (MPO)-AAV passive immune vasculitis was established using anti-MPO immunoglobulin G and Rag2 knockout mice. The efficacy and mechanism of action of sodium ferulate in AAV were explored in cultured and isolated endothelial progenitor cells (EPCs), and messenger ribonucleic acid gene expression, relative protein expression, and protein fluorescence intensity were determined through quantitative polymerase chain reaction, Western blotting, and immunofluorescence, respectively. Serum antibody concentrations were determined by enzyme-linked immunosorbent assay, and flow cytometry was used in determining the expression levels of platelet-selectin (CD62p) and procaspase-activating compound-1 (PAC-1) on the surfaces of the platelets. The EPCs' ultramicroscopic structure was observed through transmission electron microscopy.

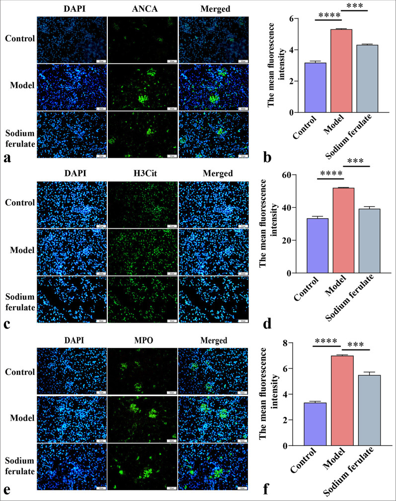
Results: The expression levels of ANCA, histone H3 citrullinated, and MPO protein fluorescence intensity in MPO-AAV mice were inhibited by sodium ferulate, and the expression levels of CD62p and PAC-1 on the cell surface were reduced. The relative expression levels of β-trace protein (β-TG), soluble thrombomodulin, inducible nitric oxide synthase (iNOS), and tumor necrosis factor α decreased. We found that sodium ferulate inhibited NETs' free DNA and mitigated damage in EPCs. In addition, relative expression levels of von Willebrand Factor, β-TG, and iNOS and serum concentrations of PAC-1, β-TG, and iNOS were inhibited.

Conclusion: Sodium ferulate can treat AAV by inhibiting NET release and platelet activation and reducing endothelial cell damage.

Abstract Image

Abstract Image

Abstract Image

阿魏酸钠对免疫性小血管炎中性粒细胞胞外陷阱-血小板活化介导的内皮功能障碍的影响。
目的:抗中性粒细胞胞浆抗体(ANCA)相关性血管炎(AAV)是一种具有挑战性的自身免疫性疾病。本研究旨在确定阿魏酸钠对中性粒细胞胞外陷阱(NET)-血小板活化介导的AAV内皮功能障碍的影响,为AAV治疗提供潜在的策略。材料与方法:采用抗髓过氧化物酶(MPO)-AAV免疫球蛋白G和Rag2敲除小鼠,建立MPO -AAV被动免疫血管炎动物模型。在体外培养和分离的内皮祖细胞(EPCs)中,探讨阿魏酸钠对AAV的疗效和作用机制,分别采用定量聚合酶链反应、Western blotting和免疫荧光法检测mrna核酸基因表达、相对蛋白表达和蛋白荧光强度。采用酶联免疫吸附法检测血清抗体浓度,流式细胞术检测血小板选择素(CD62p)和原aspase激活化合物-1 (PAC-1)在血小板表面的表达水平。透射电镜观察EPCs的超微结构。结果:阿魏酸钠能抑制MPO- aav小鼠ANCA、瓜氨酸组蛋白H3的表达,抑制MPO蛋白荧光强度,降低细胞表面CD62p、PAC-1的表达。β-微量蛋白(β-TG)、可溶性血栓调节蛋白、诱导型一氧化氮合酶(iNOS)、肿瘤坏死因子α的相对表达量降低。我们发现阿魏酸钠抑制NETs的游离DNA并减轻EPCs的损伤。此外,血管性血友病因子、β-TG和iNOS的相对表达水平以及PAC-1、β-TG和iNOS的血清浓度均受到抑制。结论:阿魏酸钠可通过抑制NET释放、抑制血小板活化、减轻内皮细胞损伤来治疗AAV。
本文章由计算机程序翻译,如有差异,请以英文原文为准。
求助全文
约1分钟内获得全文 求助全文
来源期刊
Cytojournal
Cytojournal PATHOLOGY-
CiteScore
2.20
自引率
42.10%
发文量
56
审稿时长
>12 weeks
期刊介绍: The CytoJournal is an open-access peer-reviewed journal committed to publishing high-quality articles in the field of Diagnostic Cytopathology including Molecular aspects. The journal is owned by the Cytopathology Foundation and published by the Scientific Scholar.
文献相关原料
公司名称
产品信息
索莱宝
MTT solution
索莱宝
PicoGreen double-stranded DNA quantitative detection kit
索莱宝
DiI-ACLDL
×
引用
GB/T 7714-2015
复制
MLA
复制
APA
复制
导出至
BibTeX EndNote RefMan NoteFirst NoteExpress
×
提示
您的信息不完整,为了账户安全,请先补充。
现在去补充
×
提示
您因"违规操作"
具体请查看互助需知
我知道了
×
提示
确定
请完成安全验证×
copy
已复制链接
快去分享给好友吧!
我知道了
右上角分享
点击右上角分享
0
联系我们:info@booksci.cn Book学术提供免费学术资源搜索服务,方便国内外学者检索中英文文献。致力于提供最便捷和优质的服务体验。 Copyright © 2023 布克学术 All rights reserved.
京ICP备2023020795号-1
ghs 京公网安备 11010802042870号
Book学术文献互助
Book学术文献互助群
群 号:604180095
Book学术官方微信