Shock Wave Therapy in the Treatment of Erection Dysfunction: How to Define Clinical Outcomes? A Comparison Between Penile Doppler Ultrasound and a New Visual Erec-tion Hardness Score (V-EHS) During a Blinded, Sham-Controlled Trial.

IF 4.5 3区 医学 Q1 UROLOGY & NEPHROLOGY
Mathias Ferreira Schuh, Rodrigo Ribeiro Vieiralves, Luciano Alves Favorito
{"title":"Shock Wave Therapy in the Treatment of Erection Dysfunction: How to Define Clinical Outcomes? A Comparison Between Penile Doppler Ultrasound and a New Visual Erec-tion Hardness Score (V-EHS) During a Blinded, Sham-Controlled Trial.","authors":"Mathias Ferreira Schuh, Rodrigo Ribeiro Vieiralves, Luciano Alves Favorito","doi":"10.1590/S1677-5538.IBJU.2024.9927","DOIUrl":null,"url":null,"abstract":"<p><strong>Background: </strong>In the last decade, several studies have proven the effectiveness of low-intensity shock waves (LI-ESWT), but with several factors that make it difficult to carry out systematic reviews.</p><p><strong>Aim: </strong>To demonstrate the effectiveness of LI-ESWT and define the best tool for routine clinical assessment of erectile dysfunction.</p><p><strong>Materials and methods: </strong>Twenty-one participants with purely vasculogenic erectile dysfunction were selected and randomized to LI-ESWT or placebo. All patients underwent evaluation with The International Index of Erectile Function (IIEF-5), V-EHS (new visual scale), and standardized penile doppler ultrasound before and after shock wave therapy.</p><p><strong>Outcomes: </strong>LI-ESWT has proven effective in the treatment of moderate erectile dysfunction, and the new V-EHS has demonstrated greater accuracy than Doppler in the diagnosis and follow-up of erectile dysfunction.</p><p><strong>Results: </strong>Using the IIEF-5 as a control tool, we observed a clinical response after 1 month, with a greater increase in the shock wave therapy arm of +3.21 points compared to + 0.57 in the sham group. At six months, the treated group showed a mean increase of 4.71 points compared to baseline (p = 0.006), while those who received sham therapy had a decrease (case = +4.71 points vs. sham control = -1.0, p = 0.006). Based on this observed difference, we performed a comparative analysis between the V-EHS and penile doppler ultrasound to observe whether the test results corroborated the IIEF-5 findings. The correlation between V-EHS and IIEF-5 in the therapy group in the pre-therapy period was strong (r = 0.816, p < 0.001), and at 6 months it increased to very strong (r = 0.928, p < 0.001). Penile Doppler ultrasound did not show the same correlation strength with IIEF-5, presenting a moderate correlation at 6 months (Pearson correlation score = 0.540), as also demonstrated in the ROC curve through the V-EHS AUC = 0.963 (p = 0.001) vs. Doppler AUC = 0.713 (p = 0,290). Strengths and Limitations: The main strengths of the present study are the blinded, randomized, placebo-controlled clinical trial and the comparison between penile Doppler and a new visual classification for erection hardness score. The limitations are the number of patients and the short follow-up.</p><p><strong>Conclusions: </strong>LI-ESWT has proven effective in the treatment of moderate vasculogenic erectile dysfunction, with optimal results at 6 months. The new V-EHS offers a simple, reliable and reproducible assessment of erectile function.</p>","PeriodicalId":49283,"journal":{"name":"International Braz J Urol","volume":"51 2","pages":""},"PeriodicalIF":4.5000,"publicationDate":"2025-03-01","publicationTypes":"Journal Article","fieldsOfStudy":null,"isOpenAccess":false,"openAccessPdf":"https://www.ncbi.nlm.nih.gov/pmc/articles/PMC11884628/pdf/","citationCount":"0","resultStr":null,"platform":"Semanticscholar","paperid":null,"PeriodicalName":"International Braz J Urol","FirstCategoryId":"3","ListUrlMain":"https://doi.org/10.1590/S1677-5538.IBJU.2024.9927","RegionNum":3,"RegionCategory":"医学","ArticlePicture":[],"TitleCN":null,"AbstractTextCN":null,"PMCID":null,"EPubDate":"","PubModel":"","JCR":"Q1","JCRName":"UROLOGY & NEPHROLOGY","Score":null,"Total":0}
引用次数: 0

Abstract

Background: In the last decade, several studies have proven the effectiveness of low-intensity shock waves (LI-ESWT), but with several factors that make it difficult to carry out systematic reviews.

Aim: To demonstrate the effectiveness of LI-ESWT and define the best tool for routine clinical assessment of erectile dysfunction.

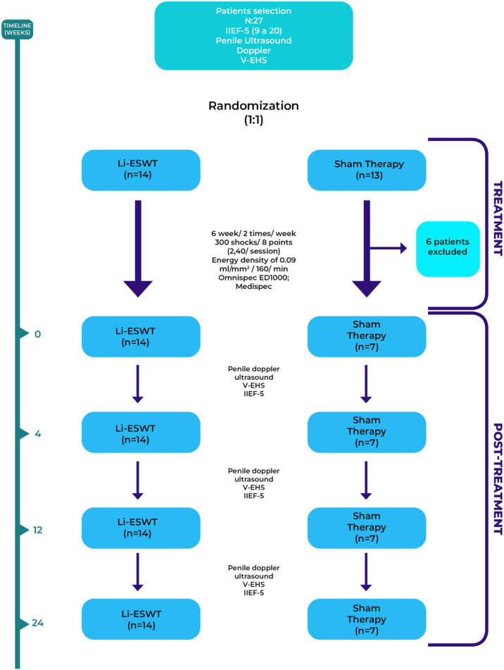
Materials and methods: Twenty-one participants with purely vasculogenic erectile dysfunction were selected and randomized to LI-ESWT or placebo. All patients underwent evaluation with The International Index of Erectile Function (IIEF-5), V-EHS (new visual scale), and standardized penile doppler ultrasound before and after shock wave therapy.

Outcomes: LI-ESWT has proven effective in the treatment of moderate erectile dysfunction, and the new V-EHS has demonstrated greater accuracy than Doppler in the diagnosis and follow-up of erectile dysfunction.

Results: Using the IIEF-5 as a control tool, we observed a clinical response after 1 month, with a greater increase in the shock wave therapy arm of +3.21 points compared to + 0.57 in the sham group. At six months, the treated group showed a mean increase of 4.71 points compared to baseline (p = 0.006), while those who received sham therapy had a decrease (case = +4.71 points vs. sham control = -1.0, p = 0.006). Based on this observed difference, we performed a comparative analysis between the V-EHS and penile doppler ultrasound to observe whether the test results corroborated the IIEF-5 findings. The correlation between V-EHS and IIEF-5 in the therapy group in the pre-therapy period was strong (r = 0.816, p < 0.001), and at 6 months it increased to very strong (r = 0.928, p < 0.001). Penile Doppler ultrasound did not show the same correlation strength with IIEF-5, presenting a moderate correlation at 6 months (Pearson correlation score = 0.540), as also demonstrated in the ROC curve through the V-EHS AUC = 0.963 (p = 0.001) vs. Doppler AUC = 0.713 (p = 0,290). Strengths and Limitations: The main strengths of the present study are the blinded, randomized, placebo-controlled clinical trial and the comparison between penile Doppler and a new visual classification for erection hardness score. The limitations are the number of patients and the short follow-up.

Conclusions: LI-ESWT has proven effective in the treatment of moderate vasculogenic erectile dysfunction, with optimal results at 6 months. The new V-EHS offers a simple, reliable and reproducible assessment of erectile function.

Abstract Image

Abstract Image

Abstract Image

冲击波治疗勃起功能障碍:如何定义临床结果?在盲法、假对照试验中阴茎多普勒超声与新的视觉勃起硬度评分(V-EHS)的比较
背景:在过去的十年中,一些研究已经证明了低强度冲击波(LI-ESWT)的有效性,但由于一些因素,很难进行系统评价。目的:证明LI-ESWT的有效性,并确定常规临床评估勃起功能障碍的最佳工具。材料和方法:21名纯粹血管源性勃起功能障碍的参与者被选择并随机分配到LI-ESWT或安慰剂组。所有患者在冲击波治疗前后均采用国际勃起功能指数(IIEF-5)、V-EHS(新视觉量表)和标准化阴茎多普勒超声进行评估。结果:LI-ESWT已被证明对中度勃起功能障碍有效,新的V-EHS在勃起功能障碍的诊断和随访方面比多普勒显示出更高的准确性。结果:使用IIEF-5作为对照工具,我们在1个月后观察到临床反应,与假手术组相比,冲击波治疗组增加了+3.21点,而假手术组增加了+ 0.57点。在六个月时,治疗组与基线相比平均增加了4.71分(p = 0.006),而接受假治疗的患者则减少了(病例= +4.71分,而假对照组= -1.0,p = 0.006)。基于这一观察到的差异,我们将V-EHS与阴茎多普勒超声进行对比分析,观察检测结果是否与IIEF-5的发现相吻合。治疗组V-EHS与IIEF-5在治疗前相关性较强(r = 0.816, p < 0.001), 6个月时相关性增强至非常强(r = 0.928, p < 0.001)。阴茎多普勒超声与IIEF-5没有相同的相关强度,在6个月时呈现中等相关性(Pearson相关评分= 0.540),ROC曲线中V-EHS AUC = 0.963 (p = 0.001) vs多普勒AUC = 0.713 (p = 0,290)也证明了这一点。优势与局限性:本研究的主要优势在于盲法、随机、安慰剂对照临床试验,以及阴茎多普勒与一种新的勃起硬度视觉评分方法的比较。局限性在于患者数量和随访时间短。结论:LI-ESWT已被证明对治疗中度血管源性勃起功能障碍有效,6个月时效果最佳。新的V-EHS提供了一个简单,可靠和可重复的勃起功能的评估。
本文章由计算机程序翻译,如有差异,请以英文原文为准。
求助全文
约1分钟内获得全文 求助全文
来源期刊
International Braz J Urol
International Braz J Urol UROLOGY & NEPHROLOGY-
CiteScore
4.60
自引率
21.60%
发文量
246
审稿时长
6-12 weeks
期刊介绍: Information not localized
×
引用
GB/T 7714-2015
复制
MLA
复制
APA
复制
导出至
BibTeX EndNote RefMan NoteFirst NoteExpress
×
提示
您的信息不完整,为了账户安全,请先补充。
现在去补充
×
提示
您因"违规操作"
具体请查看互助需知
我知道了
×
提示
确定
请完成安全验证×
copy
已复制链接
快去分享给好友吧!
我知道了
右上角分享
点击右上角分享
0
联系我们:info@booksci.cn Book学术提供免费学术资源搜索服务,方便国内外学者检索中英文文献。致力于提供最便捷和优质的服务体验。 Copyright © 2023 布克学术 All rights reserved.
京ICP备2023020795号-1
ghs 京公网安备 11010802042870号
Book学术文献互助
Book学术文献互助群
群 号:604180095
Book学术官方微信