Identification of a ubiquitin-protein ligase MaUPL6 modulating the response to Fusarium wilt in banana.

IF 8.1 Q1 HORTICULTURE
Yaoyao Li, Jingfang Shi, Yile Huo, Xueyi Xie, Qiaosong Yang, Chunhua Hu, Ou Sheng, Fangcheng Bi, Chunyu Li, Ganjun Yi, Wei Wei, Tongxin Dou
{"title":"Identification of a ubiquitin-protein ligase MaUPL6 modulating the response to Fusarium wilt in banana.","authors":"Yaoyao Li, Jingfang Shi, Yile Huo, Xueyi Xie, Qiaosong Yang, Chunhua Hu, Ou Sheng, Fangcheng Bi, Chunyu Li, Ganjun Yi, Wei Wei, Tongxin Dou","doi":"10.1186/s43897-024-00129-9","DOIUrl":null,"url":null,"abstract":"","PeriodicalId":29970,"journal":{"name":"Molecular Horticulture","volume":"5 1","pages":"12"},"PeriodicalIF":8.1000,"publicationDate":"2025-02-05","publicationTypes":"Journal Article","fieldsOfStudy":null,"isOpenAccess":false,"openAccessPdf":"https://www.ncbi.nlm.nih.gov/pmc/articles/PMC11796118/pdf/","citationCount":"0","resultStr":null,"platform":"Semanticscholar","paperid":null,"PeriodicalName":"Molecular Horticulture","FirstCategoryId":"1085","ListUrlMain":"https://doi.org/10.1186/s43897-024-00129-9","RegionNum":0,"RegionCategory":null,"ArticlePicture":[],"TitleCN":null,"AbstractTextCN":null,"PMCID":null,"EPubDate":"","PubModel":"","JCR":"Q1","JCRName":"HORTICULTURE","Score":null,"Total":0}
引用次数: 0

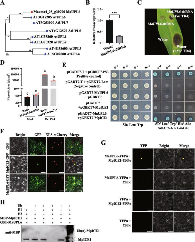
Abstract Image

鉴定调节香蕉对镰刀菌枯萎病反应的泛素蛋白连接酶 MaUPL6。
本文章由计算机程序翻译,如有差异,请以英文原文为准。
求助全文
约1分钟内获得全文 求助全文
来源期刊
Molecular Horticulture
Molecular Horticulture horticultural research-
CiteScore
8.00
自引率
0.00%
发文量
24
审稿时长
12 weeks
期刊介绍: Aims Molecular Horticulture aims to publish research and review articles that significantly advance our knowledge in understanding how the horticultural crops or their parts operate mechanistically. Articles should have profound impacts not only in terms of high citation number or the like, but more importantly on the direction of the horticultural research field. Scope Molecular Horticulture publishes original Research Articles, Letters, and Reviews on novel discoveries on the following, but not limited to, aspects of horticultural plants (including medicinal plants): ▪ Developmental and evolutionary biology ▪ Physiology, biochemistry and cell biology ▪ Plant-microbe and plant-environment interactions ▪ Genetics and epigenetics ▪ Molecular breeding and biotechnology ▪ Secondary metabolism and synthetic biology ▪ Multi-omics dealing with data sets of genome, transcriptome, proteome, metabolome, epigenome and/or microbiome. The journal also welcomes research articles using model plants that reveal mechanisms and/or principles readily applicable to horticultural plants, translational research articles involving application of basic knowledge (including those of model plants) to the horticultural crops, novel Methods and Resources of broad interest. In addition, the journal publishes Editorial, News and View, and Commentary and Perspective on current, significant events and topics in global horticultural fields with international interests.
×
引用
GB/T 7714-2015
复制
MLA
复制
APA
复制
导出至
BibTeX EndNote RefMan NoteFirst NoteExpress
×
提示
您的信息不完整,为了账户安全,请先补充。
现在去补充
×
提示
您因"违规操作"
具体请查看互助需知
我知道了
×
提示
确定
请完成安全验证×
copy
已复制链接
快去分享给好友吧!
我知道了
右上角分享
点击右上角分享
0
联系我们:info@booksci.cn Book学术提供免费学术资源搜索服务,方便国内外学者检索中英文文献。致力于提供最便捷和优质的服务体验。 Copyright © 2023 布克学术 All rights reserved.
京ICP备2023020795号-1
ghs 京公网安备 11010802042870号
Book学术文献互助
Book学术文献互助群
群 号:604180095
Book学术官方微信