Integrating population-level effects into the regulatory assessment of endocrine disrupting substances.

IF 8.4 4区 环境科学与生态学 Q2 ENVIRONMENTAL SCIENCES
Charles R E Hazlerigg, Alice Tagliati, Valery E Forbes, Andre Gergs, Nina Hallmark, Lorraine Maltby, Lennart Weltje, James R Wheeler
{"title":"Integrating population-level effects into the regulatory assessment of endocrine disrupting substances.","authors":"Charles R E Hazlerigg, Alice Tagliati, Valery E Forbes, Andre Gergs, Nina Hallmark, Lorraine Maltby, Lennart Weltje, James R Wheeler","doi":"10.1093/inteam/vjae039","DOIUrl":null,"url":null,"abstract":"<p><p>Population modeling, field studies, and monitoring approaches have all been proposed for assessing the relevance of adverse effects of endocrine disrupting chemicals (EDCs) at the population level for nontarget (wild) vertebrates, but how these approaches should be used in the regulatory hazard assessment is unclear and not detailed in the relevant European Guidance Document. A literature review focused on identifying published approaches assessing the population relevance of adverse effects from EDCs was performed, and, subsequently, 47 primary research papers were evaluated. By extracting from these sources, a novel approach was developed with guiding principles for assessing adverse effects of EDCs at the population level considering (i) choice of focal species, scenarios (and models), (ii) the individual level apical endpoints to be considered, (iii) the magnitude of effect to be imposed, (iv) for what duration effects should be imposed, (v) whether individuals repairing the damage from exposure should be included, (vi) the population-level endpoints to be considered, and (vii) what threshold to set for defining an adverse effect at this level. Recommendations for modeling and field and monitoring studies are included. Case studies are also presented to demonstrate how the proposed approach might be implemented. Although some aspects (e.g., choice of focal species, model/experimental scenario, monitoring study assessment) require further consideration, this should not prevent the use of this approach in a regulatory EDC assessment context. As such, we propose that the approach be used immediately to implement population modeling and perform field studies within this regulatory context. We envisage that consistent application of these principles will encourage regulatory developments in this critical area to provide a much needed level of clarity in the EDC assessment for all stakeholders.</p>","PeriodicalId":13557,"journal":{"name":"Integrated Environmental Assessment and Management","volume":" ","pages":"639-648"},"PeriodicalIF":8.4000,"publicationDate":"2025-05-01","publicationTypes":"Journal Article","fieldsOfStudy":null,"isOpenAccess":false,"openAccessPdf":"https://www.ncbi.nlm.nih.gov/pmc/articles/PMC12047023/pdf/","citationCount":"0","resultStr":null,"platform":"Semanticscholar","paperid":null,"PeriodicalName":"Integrated Environmental Assessment and Management","FirstCategoryId":"93","ListUrlMain":"https://doi.org/10.1093/inteam/vjae039","RegionNum":4,"RegionCategory":"环境科学与生态学","ArticlePicture":[],"TitleCN":null,"AbstractTextCN":null,"PMCID":null,"EPubDate":"","PubModel":"","JCR":"Q2","JCRName":"ENVIRONMENTAL SCIENCES","Score":null,"Total":0}
引用次数: 0

Abstract

Population modeling, field studies, and monitoring approaches have all been proposed for assessing the relevance of adverse effects of endocrine disrupting chemicals (EDCs) at the population level for nontarget (wild) vertebrates, but how these approaches should be used in the regulatory hazard assessment is unclear and not detailed in the relevant European Guidance Document. A literature review focused on identifying published approaches assessing the population relevance of adverse effects from EDCs was performed, and, subsequently, 47 primary research papers were evaluated. By extracting from these sources, a novel approach was developed with guiding principles for assessing adverse effects of EDCs at the population level considering (i) choice of focal species, scenarios (and models), (ii) the individual level apical endpoints to be considered, (iii) the magnitude of effect to be imposed, (iv) for what duration effects should be imposed, (v) whether individuals repairing the damage from exposure should be included, (vi) the population-level endpoints to be considered, and (vii) what threshold to set for defining an adverse effect at this level. Recommendations for modeling and field and monitoring studies are included. Case studies are also presented to demonstrate how the proposed approach might be implemented. Although some aspects (e.g., choice of focal species, model/experimental scenario, monitoring study assessment) require further consideration, this should not prevent the use of this approach in a regulatory EDC assessment context. As such, we propose that the approach be used immediately to implement population modeling and perform field studies within this regulatory context. We envisage that consistent application of these principles will encourage regulatory developments in this critical area to provide a much needed level of clarity in the EDC assessment for all stakeholders.

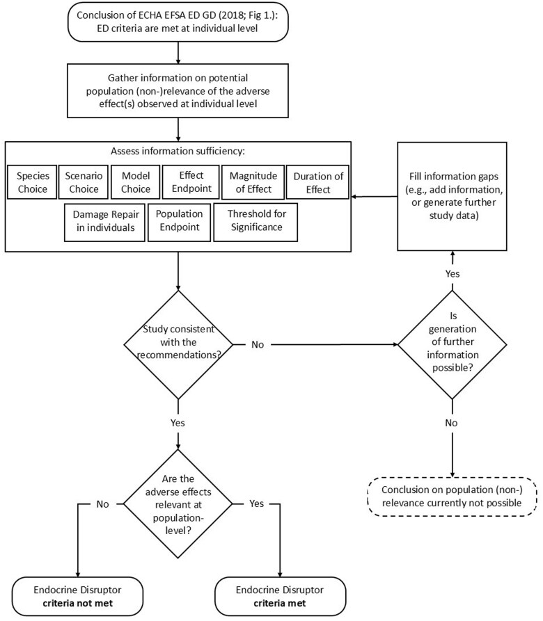
Abstract Image

将人口水平的影响纳入内分泌干扰物质的监管评估。
种群建模、实地研究和监测方法都被建议用于评估非目标(野生)脊椎动物种群水平上内分泌干扰物(EDCs)不利影响的相关性,但这些方法应如何用于监管危害评估尚不清楚,相关的欧洲指导文件也没有详细说明。文献综述侧重于确定已发表的评估EDCs不良影响的人群相关性的方法,随后对47篇主要研究论文进行了评估。通过对这些来源的提取,开发了一种新的方法,其指导原则是在种群水平上评估EDCs的不利影响,考虑(i)焦点物种的选择,情景(和模型),(ii)要考虑的个体水平的顶点端点,(iii)要施加的影响的大小,(iv)应该施加的持续时间,(v)是否应该包括个体修复暴露造成的损害。(vi)要考虑的人口水平端点,以及(vii)在这个水平上为定义不利影响设定什么阈值。其中包括关于建模和实地和监测研究的建议。还提出了案例研究,以说明如何实施拟议的方法。虽然某些方面(例如,焦点物种的选择、模型/实验情景、监测研究评估)需要进一步考虑,但这不应妨碍在EDC监管评估背景下使用这种方法。因此,我们建议立即使用该方法来实施人口建模,并在此监管背景下进行实地研究。我们设想,这些原则的持续应用将鼓励这一关键领域的监管发展,为所有利益相关者提供急需的EDC评估清晰度。
本文章由计算机程序翻译,如有差异,请以英文原文为准。
求助全文
约1分钟内获得全文 求助全文
来源期刊
Integrated Environmental Assessment and Management
Integrated Environmental Assessment and Management ENVIRONMENTAL SCIENCESTOXICOLOGY&nbs-TOXICOLOGY
CiteScore
5.90
自引率
6.50%
发文量
156
期刊介绍: Integrated Environmental Assessment and Management (IEAM) publishes the science underpinning environmental decision making and problem solving. Papers submitted to IEAM must link science and technical innovations to vexing regional or global environmental issues in one or more of the following core areas: Science-informed regulation, policy, and decision making Health and ecological risk and impact assessment Restoration and management of damaged ecosystems Sustaining ecosystems Managing large-scale environmental change Papers published in these broad fields of study are connected by an array of interdisciplinary engineering, management, and scientific themes, which collectively reflect the interconnectedness of the scientific, social, and environmental challenges facing our modern global society: Methods for environmental quality assessment; forecasting across a number of ecosystem uses and challenges (systems-based, cost-benefit, ecosystem services, etc.); measuring or predicting ecosystem change and adaptation Approaches that connect policy and management tools; harmonize national and international environmental regulation; merge human well-being with ecological management; develop and sustain the function of ecosystems; conceptualize, model and apply concepts of spatial and regional sustainability Assessment and management frameworks that incorporate conservation, life cycle, restoration, and sustainability; considerations for climate-induced adaptation, change and consequences, and vulnerability Environmental management applications using risk-based approaches; considerations for protecting and fostering biodiversity, as well as enhancement or protection of ecosystem services and resiliency.
×
引用
GB/T 7714-2015
复制
MLA
复制
APA
复制
导出至
BibTeX EndNote RefMan NoteFirst NoteExpress
×
提示
您的信息不完整,为了账户安全,请先补充。
现在去补充
×
提示
您因"违规操作"
具体请查看互助需知
我知道了
×
提示
确定
请完成安全验证×
copy
已复制链接
快去分享给好友吧!
我知道了
右上角分享
点击右上角分享
0
联系我们:info@booksci.cn Book学术提供免费学术资源搜索服务,方便国内外学者检索中英文文献。致力于提供最便捷和优质的服务体验。 Copyright © 2023 布克学术 All rights reserved.
京ICP备2023020795号-1
ghs 京公网安备 11010802042870号
Book学术文献互助
Book学术文献互助群
群 号:604180095
Book学术官方微信