Collective Reflective Equilibrium, Algorithmic Bioethics and Complex Ethics.

IF 2.3 4区 医学 Q3 HEALTH CARE SCIENCES & SERVICES
Julian Savulescu
{"title":"Collective Reflective Equilibrium, Algorithmic Bioethics and Complex Ethics.","authors":"Julian Savulescu","doi":"10.1017/S0963180124000719","DOIUrl":null,"url":null,"abstract":"<p><p>John Harris has made many seminal contributions to bioethics. Two of these are in the ethics of resource allocation. Firstly, he proposed the \"fair innings argument\" which was the first sufficientarian approach to distributive justice. Resources should be provided to ensure people have a fair innings-when Harris first wrote this, around 70 years of life, but perhaps now 80. Secondly, Harris famously advanced the egalitarian position in response to utilitarian approaches to allocation (such as maximizing Quality Adjusted Life Years [QALYs]) that what people want is the greatest chance of the longest, best quality life for themselves, and justice requires treating these claims equally. Harris thus proposed both sufficientarian and egalitarian approaches. This chapter compares these approaches with utilitarian and contractualist approaches and provides a methodology for deciding among these (Collective Reflective Equilibrium). This methodology is applied to the allocation of ventilators in the pandemic (as an example) and an ethical algorithm for their deployment created. This paper describes the concept of algorithmic bioethics as a way of addressing pluralism of values and context specificity of moral judgment and policy, and addressing complex ethics.</p>","PeriodicalId":55300,"journal":{"name":"Cambridge Quarterly of Healthcare Ethics","volume":" ","pages":"204-219"},"PeriodicalIF":2.3000,"publicationDate":"2025-04-01","publicationTypes":"Journal Article","fieldsOfStudy":null,"isOpenAccess":false,"openAccessPdf":"https://www.ncbi.nlm.nih.gov/pmc/articles/PMC7617835/pdf/","citationCount":"0","resultStr":null,"platform":"Semanticscholar","paperid":null,"PeriodicalName":"Cambridge Quarterly of Healthcare Ethics","FirstCategoryId":"3","ListUrlMain":"https://doi.org/10.1017/S0963180124000719","RegionNum":4,"RegionCategory":"医学","ArticlePicture":[],"TitleCN":null,"AbstractTextCN":null,"PMCID":null,"EPubDate":"","PubModel":"","JCR":"Q3","JCRName":"HEALTH CARE SCIENCES & SERVICES","Score":null,"Total":0}
引用次数: 0

Abstract

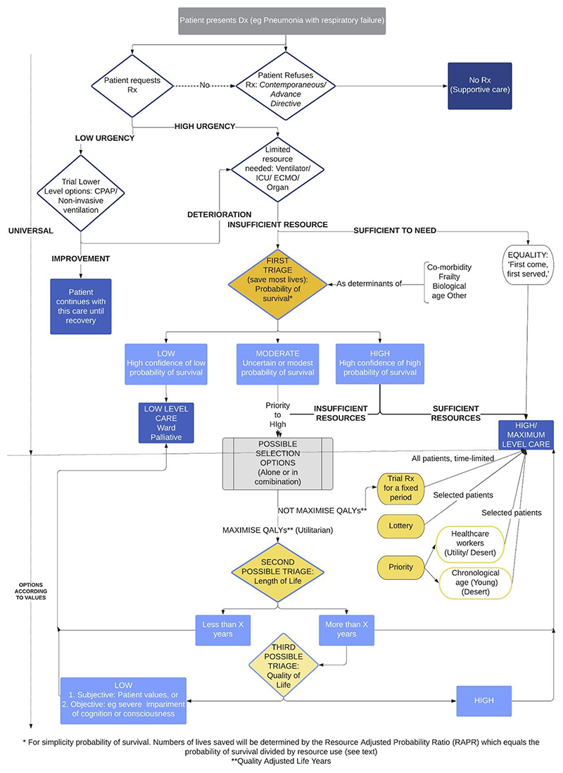
John Harris has made many seminal contributions to bioethics. Two of these are in the ethics of resource allocation. Firstly, he proposed the "fair innings argument" which was the first sufficientarian approach to distributive justice. Resources should be provided to ensure people have a fair innings-when Harris first wrote this, around 70 years of life, but perhaps now 80. Secondly, Harris famously advanced the egalitarian position in response to utilitarian approaches to allocation (such as maximizing Quality Adjusted Life Years [QALYs]) that what people want is the greatest chance of the longest, best quality life for themselves, and justice requires treating these claims equally. Harris thus proposed both sufficientarian and egalitarian approaches. This chapter compares these approaches with utilitarian and contractualist approaches and provides a methodology for deciding among these (Collective Reflective Equilibrium). This methodology is applied to the allocation of ventilators in the pandemic (as an example) and an ethical algorithm for their deployment created. This paper describes the concept of algorithmic bioethics as a way of addressing pluralism of values and context specificity of moral judgment and policy, and addressing complex ethics.

Abstract Image

Abstract Image

Abstract Image

集体反思平衡,算法生命伦理学和复杂伦理学。
约翰·哈里斯对生命伦理学做出了许多开创性的贡献。其中两个是关于资源分配的伦理问题。首先,他提出了“公平回合论”,这是第一个关于分配正义的充分主义方法。应该提供资源来确保人们有公平的机会——当哈里斯第一次写这篇文章的时候,大约是70岁,但现在可能是80岁。其次,哈里斯提出了著名的平等主义立场,以回应功利主义的分配方法(如最大化质量调整生命年[QALYs]),人们想要的是最大限度地为自己提供最长、最好质量的生活,正义要求平等对待这些主张。因此,哈里斯提出了充分主义和平等主义两种方法。本章将这些方法与功利主义和契约主义方法进行比较,并提供了在这些方法中做出决定的方法(集体反思平衡)。该方法应用于大流行期间呼吸机的分配(例如),并为其部署创建了道德算法。本文描述了算法生物伦理学的概念,作为解决价值观多元化和道德判断和政策的语境特异性以及解决复杂伦理的一种方式。
本文章由计算机程序翻译,如有差异,请以英文原文为准。
求助全文
约1分钟内获得全文 求助全文
来源期刊
CiteScore
2.90
自引率
11.10%
发文量
127
审稿时长
>12 weeks
期刊介绍: The Cambridge Quarterly of Healthcare Ethics is designed to address the challenges of biology, medicine and healthcare and to meet the needs of professionals serving on healthcare ethics committees in hospitals, nursing homes, hospices and rehabilitation centres. The aim of the journal is to serve as the international forum for the wide range of serious and urgent issues faced by members of healthcare ethics committees, physicians, nurses, social workers, clergy, lawyers and community representatives.
×
引用
GB/T 7714-2015
复制
MLA
复制
APA
复制
导出至
BibTeX EndNote RefMan NoteFirst NoteExpress
×
提示
您的信息不完整,为了账户安全,请先补充。
现在去补充
×
提示
您因"违规操作"
具体请查看互助需知
我知道了
×
提示
确定
请完成安全验证×
copy
已复制链接
快去分享给好友吧!
我知道了
右上角分享
点击右上角分享
0
联系我们:info@booksci.cn Book学术提供免费学术资源搜索服务,方便国内外学者检索中英文文献。致力于提供最便捷和优质的服务体验。 Copyright © 2023 布克学术 All rights reserved.
京ICP备2023020795号-1
ghs 京公网安备 11010802042870号
Book学术文献互助
Book学术文献互助群
群 号:604180095
Book学术官方微信