pH-responsive hydrogel with dual-crosslinked network of polyvinyl alcohol/boric acid for controlled release of salvianolic acid B: novel pro-regenerative mechanisms in scar inhibition and wound healing.

IF 8.1 1区 医学 Q1 MATERIALS SCIENCE, BIOMATERIALS
Regenerative Biomaterials Pub Date : 2025-01-02 eCollection Date: 2025-01-01 DOI:10.1093/rb/rbaf002
Wei Song, Chao Zhang, Zhao Li, Kejia Li, Yi Kong, Jinpeng Du, Yue Kong, Xu Guo, Xiaoyan Ju, Meng Zhu, Ye Tian, Sha Huang, Zhongwei Niu
{"title":"pH-responsive hydrogel with dual-crosslinked network of polyvinyl alcohol/boric acid for controlled release of salvianolic acid B: novel pro-regenerative mechanisms in scar inhibition and wound healing.","authors":"Wei Song, Chao Zhang, Zhao Li, Kejia Li, Yi Kong, Jinpeng Du, Yue Kong, Xu Guo, Xiaoyan Ju, Meng Zhu, Ye Tian, Sha Huang, Zhongwei Niu","doi":"10.1093/rb/rbaf002","DOIUrl":null,"url":null,"abstract":"<p><p>This study investigates a novel pH-responsive hydrogel composed of polyvinyl alcohol (PVA) and boric acid (BA) designed for the controlled release of salvianolic acid B (SAB), addressing the critical challenge of scar formation and skin regeneration. The dual-crosslinked network architecture of the hydrogel exhibits remarkable pH sensitivity, enabling it to achieve a peak SAB release within 48 hours in the acidic microenvironment characteristic of early-stage wound healing. <i>In vitro</i> assessments demonstrated that the PVA-BA-SAB hydrogel significantly inhibits fibroblast activation and mitigates abnormal collagen deposition, effectively preventing excessive scar formation. Transcriptome sequencing reveals the potential role of PVA-BA-SAB hydrogel in balancing TGF-β and Wnt signaling pathways. Furthermore, <i>in vivo</i> studies revealed enhanced tissue regeneration, characterized by improved collagen organization and increased vascularization, as well as the promotion of mature hair follicle development. The hydrogel's biocompatibility, mechanical robustness and adhesive properties were also thoroughly evaluated, confirming its suitability for clinical applications. These findings suggest that the PVA-BA-SAB hydrogel fully exerts the excellent characteristics of biomaterials and maximizes the pharmacological effect of SAB. Our innovative drug delivery system not only facilitates enhanced wound healing but also offers a strategic approach to minimize scarring. This research provides valuable insights into innovative therapeutic strategies for effective wound management and tissue repair.</p>","PeriodicalId":20929,"journal":{"name":"Regenerative Biomaterials","volume":"12 ","pages":"rbaf002"},"PeriodicalIF":8.1000,"publicationDate":"2025-01-02","publicationTypes":"Journal Article","fieldsOfStudy":null,"isOpenAccess":false,"openAccessPdf":"https://www.ncbi.nlm.nih.gov/pmc/articles/PMC11785367/pdf/","citationCount":"0","resultStr":null,"platform":"Semanticscholar","paperid":null,"PeriodicalName":"Regenerative Biomaterials","FirstCategoryId":"5","ListUrlMain":"https://doi.org/10.1093/rb/rbaf002","RegionNum":1,"RegionCategory":"医学","ArticlePicture":[],"TitleCN":null,"AbstractTextCN":null,"PMCID":null,"EPubDate":"2025/1/1 0:00:00","PubModel":"eCollection","JCR":"Q1","JCRName":"MATERIALS SCIENCE, BIOMATERIALS","Score":null,"Total":0}
引用次数: 0

Abstract

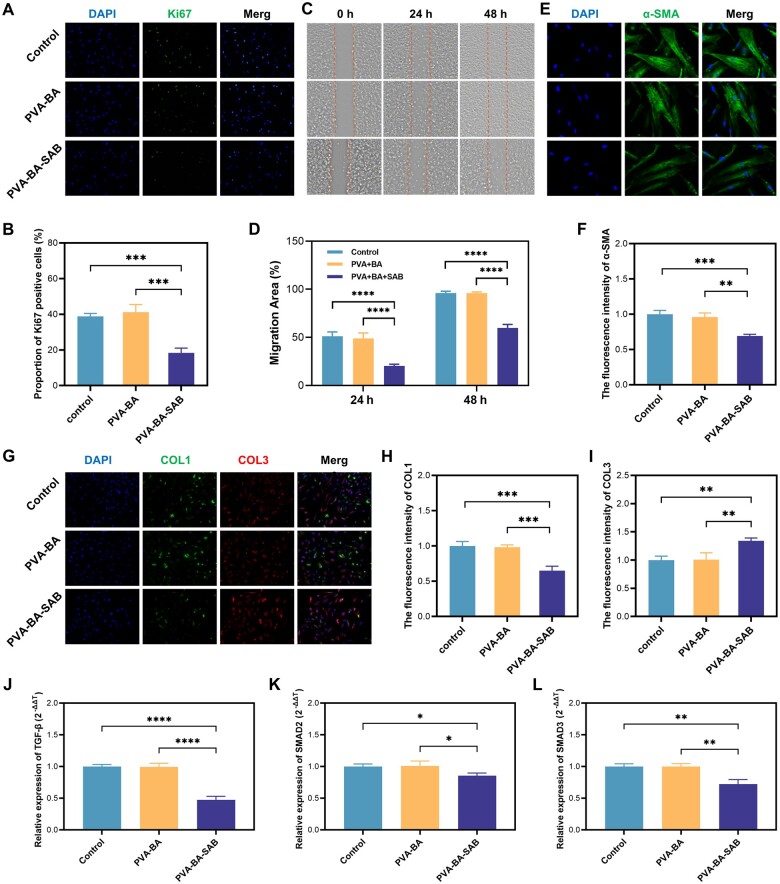
This study investigates a novel pH-responsive hydrogel composed of polyvinyl alcohol (PVA) and boric acid (BA) designed for the controlled release of salvianolic acid B (SAB), addressing the critical challenge of scar formation and skin regeneration. The dual-crosslinked network architecture of the hydrogel exhibits remarkable pH sensitivity, enabling it to achieve a peak SAB release within 48 hours in the acidic microenvironment characteristic of early-stage wound healing. In vitro assessments demonstrated that the PVA-BA-SAB hydrogel significantly inhibits fibroblast activation and mitigates abnormal collagen deposition, effectively preventing excessive scar formation. Transcriptome sequencing reveals the potential role of PVA-BA-SAB hydrogel in balancing TGF-β and Wnt signaling pathways. Furthermore, in vivo studies revealed enhanced tissue regeneration, characterized by improved collagen organization and increased vascularization, as well as the promotion of mature hair follicle development. The hydrogel's biocompatibility, mechanical robustness and adhesive properties were also thoroughly evaluated, confirming its suitability for clinical applications. These findings suggest that the PVA-BA-SAB hydrogel fully exerts the excellent characteristics of biomaterials and maximizes the pharmacological effect of SAB. Our innovative drug delivery system not only facilitates enhanced wound healing but also offers a strategic approach to minimize scarring. This research provides valuable insights into innovative therapeutic strategies for effective wound management and tissue repair.

Abstract Image

Abstract Image

Abstract Image

具有聚乙烯醇/硼酸双交联网络的ph响应水凝胶,用于控制丹酚酸B的释放:疤痕抑制和伤口愈合的新促再生机制。
本研究研究了一种由聚乙烯醇(PVA)和硼酸(BA)组成的新型ph响应水凝胶,旨在控制丹酚酸B (SAB)的释放,解决疤痕形成和皮肤再生的关键挑战。水凝胶的双交联网络结构表现出显著的pH敏感性,使其能够在伤口早期愈合的酸性微环境中在48小时内达到SAB的峰值释放。体外评估表明,PVA-BA-SAB水凝胶可显著抑制成纤维细胞活化,减轻异常胶原沉积,有效防止过度瘢痕形成。转录组测序揭示了PVA-BA-SAB水凝胶在平衡TGF-β和Wnt信号通路中的潜在作用。此外,体内研究显示组织再生增强,其特征是胶原组织改善和血管化增加,以及促进成熟毛囊发育。并对水凝胶的生物相容性、机械坚固性和粘附性能进行了全面评价,确定了其临床应用的适用性。说明PVA-BA-SAB水凝胶充分发挥了生物材料的优良特性,使SAB的药理作用最大化。我们创新的药物输送系统不仅促进了伤口愈合,而且提供了减少疤痕的战略方法。本研究为创面管理和组织修复的创新治疗策略提供了有价值的见解。
本文章由计算机程序翻译,如有差异,请以英文原文为准。
求助全文
约1分钟内获得全文 求助全文
来源期刊
Regenerative Biomaterials
Regenerative Biomaterials Materials Science-Biomaterials
CiteScore
7.90
自引率
16.40%
发文量
92
审稿时长
10 weeks
期刊介绍: Regenerative Biomaterials is an international, interdisciplinary, peer-reviewed journal publishing the latest advances in biomaterials and regenerative medicine. The journal provides a forum for the publication of original research papers, reviews, clinical case reports, and commentaries on the topics relevant to the development of advanced regenerative biomaterials concerning novel regenerative technologies and therapeutic approaches for the regeneration and repair of damaged tissues and organs. The interactions of biomaterials with cells and tissue, especially with stem cells, will be of particular focus.
×
引用
GB/T 7714-2015
复制
MLA
复制
APA
复制
导出至
BibTeX EndNote RefMan NoteFirst NoteExpress
×
提示
您的信息不完整,为了账户安全,请先补充。
现在去补充
×
提示
您因"违规操作"
具体请查看互助需知
我知道了
×
提示
确定
请完成安全验证×
copy
已复制链接
快去分享给好友吧!
我知道了
右上角分享
点击右上角分享
0
联系我们:info@booksci.cn Book学术提供免费学术资源搜索服务,方便国内外学者检索中英文文献。致力于提供最便捷和优质的服务体验。 Copyright © 2023 布克学术 All rights reserved.
京ICP备2023020795号-1
ghs 京公网安备 11010802042870号
Book学术文献互助
Book学术文献互助群
群 号:604180095
Book学术官方微信