Work-Stressors and Depression and Anxiety-A Longitudinal Study of the Moderating Role of Self-Compassion.

IF 2.7 2区 心理学 Q2 PSYCHIATRY
E de Krijger, P M Ten Klooster, E Geuze, S M Kelders, E T Bohlmeijer
{"title":"Work-Stressors and Depression and Anxiety-A Longitudinal Study of the Moderating Role of Self-Compassion.","authors":"E de Krijger, P M Ten Klooster, E Geuze, S M Kelders, E T Bohlmeijer","doi":"10.1002/smi.70006","DOIUrl":null,"url":null,"abstract":"<p><p>Self-compassion has been defined as being open to one's suffering, not avoiding or disconnecting from it, coupled with the kind and caring motivation to alleviate one's suffering. There is increasing evidence that self-compassion might function as a buffer against the negative mental health effects of experiencing work-stressors. However, while this moderating role of self-compassion has been demonstrated when measures of subjective stress are used, different studies that use measures of more objective potential stressors failed to demonstrate a moderating role of self-compassion. Furthermore, while cross-sectional studies offer increasing support for this moderation effect of self-compassion, few studies have examined this in longitudinal designs which may provide more robust insight into the role of self-compassion on the relation between work stress experiences and symptoms of depression and anxiety. The aims of the current study were to examine whether self-compassion moderates the concurrent and prospective association between a measure of potential work-stressors and depressive and anxious symptomatology. The method consisted of a longitudinal survey study in a sample of 246 military personnel with three measurements, half a year apart from each other. Latent moderated structural equation modelling was conducted to test the potential moderating effect of self-compassion. Self-compassion was shown to significantly moderate the association between work-stressors and depressive and anxiety symptomatology, both cross-sectionally and prospectively after 6 and 12 months. Specifically, the experience of work-stressors was positively associated with symptoms of depression and anxiety when self-compassion was low and this association became weaker when self-compassion was at a medium or high level. The results of the current study suggest that higher levels of work-related stress covary more strongly with symptoms of depression and anxiety over time in personnel with lower levels of self-compassion.</p>","PeriodicalId":51175,"journal":{"name":"Stress and Health","volume":"41 1","pages":"e70006"},"PeriodicalIF":2.7000,"publicationDate":"2025-02-01","publicationTypes":"Journal Article","fieldsOfStudy":null,"isOpenAccess":false,"openAccessPdf":"https://www.ncbi.nlm.nih.gov/pmc/articles/PMC11784929/pdf/","citationCount":"0","resultStr":null,"platform":"Semanticscholar","paperid":null,"PeriodicalName":"Stress and Health","FirstCategoryId":"3","ListUrlMain":"https://doi.org/10.1002/smi.70006","RegionNum":2,"RegionCategory":"心理学","ArticlePicture":[],"TitleCN":null,"AbstractTextCN":null,"PMCID":null,"EPubDate":"","PubModel":"","JCR":"Q2","JCRName":"PSYCHIATRY","Score":null,"Total":0}
引用次数: 0

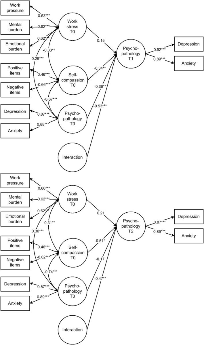
Abstract

Self-compassion has been defined as being open to one's suffering, not avoiding or disconnecting from it, coupled with the kind and caring motivation to alleviate one's suffering. There is increasing evidence that self-compassion might function as a buffer against the negative mental health effects of experiencing work-stressors. However, while this moderating role of self-compassion has been demonstrated when measures of subjective stress are used, different studies that use measures of more objective potential stressors failed to demonstrate a moderating role of self-compassion. Furthermore, while cross-sectional studies offer increasing support for this moderation effect of self-compassion, few studies have examined this in longitudinal designs which may provide more robust insight into the role of self-compassion on the relation between work stress experiences and symptoms of depression and anxiety. The aims of the current study were to examine whether self-compassion moderates the concurrent and prospective association between a measure of potential work-stressors and depressive and anxious symptomatology. The method consisted of a longitudinal survey study in a sample of 246 military personnel with three measurements, half a year apart from each other. Latent moderated structural equation modelling was conducted to test the potential moderating effect of self-compassion. Self-compassion was shown to significantly moderate the association between work-stressors and depressive and anxiety symptomatology, both cross-sectionally and prospectively after 6 and 12 months. Specifically, the experience of work-stressors was positively associated with symptoms of depression and anxiety when self-compassion was low and this association became weaker when self-compassion was at a medium or high level. The results of the current study suggest that higher levels of work-related stress covary more strongly with symptoms of depression and anxiety over time in personnel with lower levels of self-compassion.

Abstract Image

Abstract Image

Abstract Image

工作压力源与抑郁、焦虑——自我同情调节作用的纵向研究。
自我同情被定义为对一个人的痛苦敞开心扉,不回避或脱离它,再加上善良和关心的动机来减轻一个人的痛苦。越来越多的证据表明,自我同情可以缓冲经历工作压力对心理健康的负面影响。然而,当使用主观压力测量时,这种自我同情的调节作用已经被证明,使用更客观的潜在压力源测量的不同研究未能证明自我同情的调节作用。此外,虽然横断面研究越来越多地支持自我同情的调节作用,但很少有研究在纵向设计中对此进行检验,这可能会为自我同情在工作压力经历与抑郁和焦虑症状之间的关系中的作用提供更有力的见解。本研究的目的是检验自我同情是否会调节潜在工作压力源与抑郁和焦虑症状之间的并发和前瞻性关联。该方法包括对246名军事人员进行纵向调查研究,其中三个测量间隔半年。采用潜在调节结构方程模型检验自我同情的潜在调节作用。在6个月和12个月后的横断面和前瞻性研究中,自我同情被证明能显著调节工作压力源与抑郁和焦虑症状之间的关联。具体而言,工作压力源的经历与自我同情低时的抑郁和焦虑症状呈正相关,当自我同情处于中高水平时,这种关联减弱。目前的研究结果表明,在自我同情水平较低的人员中,随着时间的推移,较高水平的工作压力与抑郁和焦虑症状的相关性更强。
本文章由计算机程序翻译,如有差异,请以英文原文为准。
求助全文
约1分钟内获得全文 求助全文
来源期刊
Stress and Health
Stress and Health 医学-精神病学
CiteScore
6.40
自引率
4.90%
发文量
91
审稿时长
>12 weeks
期刊介绍: Stress is a normal component of life and a number of mechanisms exist to cope with its effects. The stresses that challenge man"s existence in our modern society may result in failure of these coping mechanisms, with resultant stress-induced illness. The aim of the journal therefore is to provide a forum for discussion of all aspects of stress which affect the individual in both health and disease. The Journal explores the subject from as many aspects as possible, so that when stress becomes a consideration, health information can be presented as to the best ways by which to minimise its effects.
×
引用
GB/T 7714-2015
复制
MLA
复制
APA
复制
导出至
BibTeX EndNote RefMan NoteFirst NoteExpress
×
提示
您的信息不完整,为了账户安全,请先补充。
现在去补充
×
提示
您因"违规操作"
具体请查看互助需知
我知道了
×
提示
确定
请完成安全验证×
copy
已复制链接
快去分享给好友吧!
我知道了
右上角分享
点击右上角分享
0
联系我们:info@booksci.cn Book学术提供免费学术资源搜索服务,方便国内外学者检索中英文文献。致力于提供最便捷和优质的服务体验。 Copyright © 2023 布克学术 All rights reserved.
京ICP备2023020795号-1
ghs 京公网安备 11010802042870号
Book学术文献互助
Book学术文献互助群
群 号:604180095
Book学术官方微信