Virtual staining from bright-field microscopy for label-free quantitative analysis of plant cell structures.

IF 3.8 2区 生物学 Q2 BIOCHEMISTRY & MOLECULAR BIOLOGY
Manami Ichita, Haruna Yamamichi, Takumi Higaki
{"title":"Virtual staining from bright-field microscopy for label-free quantitative analysis of plant cell structures.","authors":"Manami Ichita, Haruna Yamamichi, Takumi Higaki","doi":"10.1007/s11103-025-01558-w","DOIUrl":null,"url":null,"abstract":"<p><p>The applicability of a deep learning model for the virtual staining of plant cell structures using bright-field microscopy was investigated. The training dataset consisted of microscopy images of tobacco BY-2 cells with the plasma membrane stained with the fluorescent dye PlasMem Bright Green and the cell nucleus labeled with Histone-red fluorescent protein. The trained models successfully detected the expansion of cell nuclei upon aphidicolin treatment and a decrease in the cell aspect ratio upon propyzamide treatment, demonstrating its utility in cell morphometry. The model also accurately documented the shape of Arabidopsis pavement cells in both wild type and the bpp125 triple mutant, which has an altered pavement cell phenotype. Metrics such as cell area, circularity, and solidity obtained from virtual staining analyses were highly correlated with those obtained by manual measurements of cell features from microscopy images. Furthermore, the versatility of virtual staining was highlighted by its application to track chloroplast movement in Egeria densa. The method was also effective for classifying live and dead BY-2 cells using texture-based machine learning, suggesting that virtual staining can be applied beyond typical segmentation tasks. Although this method still has some limitations, its non-invasive nature and efficiency make it highly suitable for label-free, dynamic, and high-throughput analyses in quantitative plant cell biology.</p>","PeriodicalId":20064,"journal":{"name":"Plant Molecular Biology","volume":"115 1","pages":"29"},"PeriodicalIF":3.8000,"publicationDate":"2025-01-31","publicationTypes":"Journal Article","fieldsOfStudy":null,"isOpenAccess":false,"openAccessPdf":"https://www.ncbi.nlm.nih.gov/pmc/articles/PMC11782351/pdf/","citationCount":"0","resultStr":null,"platform":"Semanticscholar","paperid":null,"PeriodicalName":"Plant Molecular Biology","FirstCategoryId":"99","ListUrlMain":"https://doi.org/10.1007/s11103-025-01558-w","RegionNum":2,"RegionCategory":"生物学","ArticlePicture":[],"TitleCN":null,"AbstractTextCN":null,"PMCID":null,"EPubDate":"","PubModel":"","JCR":"Q2","JCRName":"BIOCHEMISTRY & MOLECULAR BIOLOGY","Score":null,"Total":0}
引用次数: 0

Abstract

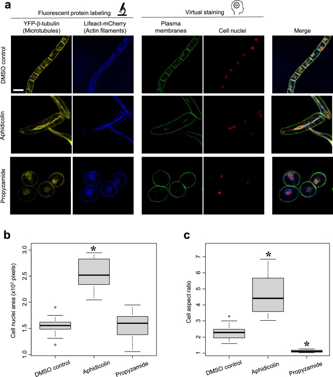
The applicability of a deep learning model for the virtual staining of plant cell structures using bright-field microscopy was investigated. The training dataset consisted of microscopy images of tobacco BY-2 cells with the plasma membrane stained with the fluorescent dye PlasMem Bright Green and the cell nucleus labeled with Histone-red fluorescent protein. The trained models successfully detected the expansion of cell nuclei upon aphidicolin treatment and a decrease in the cell aspect ratio upon propyzamide treatment, demonstrating its utility in cell morphometry. The model also accurately documented the shape of Arabidopsis pavement cells in both wild type and the bpp125 triple mutant, which has an altered pavement cell phenotype. Metrics such as cell area, circularity, and solidity obtained from virtual staining analyses were highly correlated with those obtained by manual measurements of cell features from microscopy images. Furthermore, the versatility of virtual staining was highlighted by its application to track chloroplast movement in Egeria densa. The method was also effective for classifying live and dead BY-2 cells using texture-based machine learning, suggesting that virtual staining can be applied beyond typical segmentation tasks. Although this method still has some limitations, its non-invasive nature and efficiency make it highly suitable for label-free, dynamic, and high-throughput analyses in quantitative plant cell biology.

Abstract Image

Abstract Image

Abstract Image

植物细胞结构无标记定量分析的明场显微镜虚拟染色。
深入学习模型的适用性,植物细胞结构的虚拟染色使用明场显微镜进行了研究。训练数据集包括烟草BY-2细胞的显微镜图像,质膜用荧光染料PlasMem Bright Green染色,细胞核用荧光蛋白Histone-red标记。经过训练的模型成功地检测到阿菲迪克林处理后细胞核的扩大和丙酰胺处理后细胞长径比的降低,证明了其在细胞形态计量学中的实用性。该模型还准确地记录了野生型和bpp125三突变体拟南芥路面细胞的形状,bpp125三突变体的路面细胞表型发生了改变。从虚拟染色分析中获得的细胞面积、圆度和固体度等指标与从显微镜图像中手动测量细胞特征获得的指标高度相关。此外,虚拟染色的多功能性是突出的,它的应用,以跟踪叶绿体运动的密度在埃及。该方法还可以使用基于纹理的机器学习对活的和死的BY-2细胞进行分类,这表明虚拟染色可以应用于典型的分割任务之外。虽然该方法仍有一定的局限性,但其非侵入性和高效性使其非常适合于植物细胞生物学定量分析中的无标记、动态和高通量分析。
本文章由计算机程序翻译,如有差异,请以英文原文为准。
求助全文
约1分钟内获得全文 求助全文
来源期刊
Plant Molecular Biology
Plant Molecular Biology 生物-生化与分子生物学
自引率
2.00%
发文量
95
审稿时长
1.4 months
期刊介绍: Plant Molecular Biology is an international journal dedicated to rapid publication of original research articles in all areas of plant biology.The Editorial Board welcomes full-length manuscripts that address important biological problems of broad interest, including research in comparative genomics, functional genomics, proteomics, bioinformatics, computational biology, biochemical and regulatory networks, and biotechnology. Because space in the journal is limited, however, preference is given to publication of results that provide significant new insights into biological problems and that advance the understanding of structure, function, mechanisms, or regulation. Authors must ensure that results are of high quality and that manuscripts are written for a broad plant science audience.
×
引用
GB/T 7714-2015
复制
MLA
复制
APA
复制
导出至
BibTeX EndNote RefMan NoteFirst NoteExpress
×
提示
您的信息不完整,为了账户安全,请先补充。
现在去补充
×
提示
您因"违规操作"
具体请查看互助需知
我知道了
×
提示
确定
请完成安全验证×
copy
已复制链接
快去分享给好友吧!
我知道了
右上角分享
点击右上角分享
0
联系我们:info@booksci.cn Book学术提供免费学术资源搜索服务,方便国内外学者检索中英文文献。致力于提供最便捷和优质的服务体验。 Copyright © 2023 布克学术 All rights reserved.
京ICP备2023020795号-1
ghs 京公网安备 11010802042870号
Book学术文献互助
Book学术文献互助群
群 号:604180095
Book学术官方微信