Dectin-1 stimulating β-glucans inhibit Chlamydia infections both in vitro and in vivo.

IF 2.7 4区 医学 Q3 IMMUNOLOGY
Jennifer Kintner, Morgan Callaghan, Lillith Bulawa, Angela Chu, Zuchao Ma, David L Williams, Robert V Schoborg, Michael D Kruppa, Jennifer V Hall
{"title":"Dectin-1 stimulating β-glucans inhibit Chlamydia infections both in vitro and in vivo.","authors":"Jennifer Kintner, Morgan Callaghan, Lillith Bulawa, Angela Chu, Zuchao Ma, David L Williams, Robert V Schoborg, Michael D Kruppa, Jennifer V Hall","doi":"10.1093/femspd/ftaf002","DOIUrl":null,"url":null,"abstract":"<p><p>Chlamydia trachomatis and Candida albicans are common inhabitants of the female genital tract. Candida albicans can impact the viability and pathogenesis of some bacteria. Previously, we investigated physical interactions between Ch. trachomatis elementary bodies (EBs) and Ca. albicans. This work indicated that EBs bind to Ca. albicans and become noninfectious by 24 h post-binding. Here, we continue our investigation of these interkingdom, polymicrobial interactions. Candida albicans adheres to bacteria or host surfaces via agglutinin-like sequence or heat shock 70 (Ssa) proteins. Chlamydia trachomatis EBs did not bind Ca. albicans Ssa2 deficient strains as efficiently as wild-type or complemented strains, indicating a role for this protein in chlamydial adherence to Candida. Additionally, Ca. albicans β-glucans inhibit chlamydial infection when exposure occurs during EB adsorption onto cervical cells. Laminarin, a β-glucan agonist of the C-type lectin receptor Dectin-1, inhibited chlamydial infection in both cervical epithelial cells and mice when exposure occurred prior to, during, or immediately following EB inoculation. Conversely, a Dectin-1 antagonist laminarin did not inhibit infection in vitro, suggesting that β-glucan inhibition of Ch. trachomatis requires C-type lectin receptor signaling. Overall, our data demonstrate that β-glucans from multiple species, including Ca. albicans, inhibit Chlamydia via stimulation of host-signaling pathways.</p>","PeriodicalId":19795,"journal":{"name":"Pathogens and disease","volume":" ","pages":""},"PeriodicalIF":2.7000,"publicationDate":"2025-01-30","publicationTypes":"Journal Article","fieldsOfStudy":null,"isOpenAccess":false,"openAccessPdf":"https://www.ncbi.nlm.nih.gov/pmc/articles/PMC11840957/pdf/","citationCount":"0","resultStr":null,"platform":"Semanticscholar","paperid":null,"PeriodicalName":"Pathogens and disease","FirstCategoryId":"3","ListUrlMain":"https://doi.org/10.1093/femspd/ftaf002","RegionNum":4,"RegionCategory":"医学","ArticlePicture":[],"TitleCN":null,"AbstractTextCN":null,"PMCID":null,"EPubDate":"","PubModel":"","JCR":"Q3","JCRName":"IMMUNOLOGY","Score":null,"Total":0}
引用次数: 0

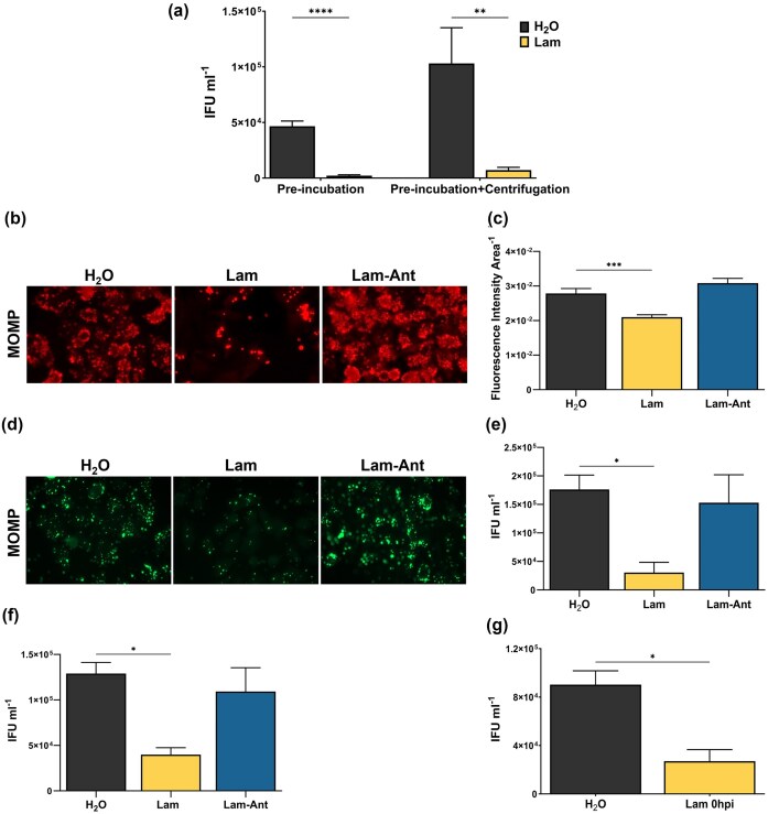
Abstract

Chlamydia trachomatis and Candida albicans are common inhabitants of the female genital tract. Candida albicans can impact the viability and pathogenesis of some bacteria. Previously, we investigated physical interactions between Ch. trachomatis elementary bodies (EBs) and Ca. albicans. This work indicated that EBs bind to Ca. albicans and become noninfectious by 24 h post-binding. Here, we continue our investigation of these interkingdom, polymicrobial interactions. Candida albicans adheres to bacteria or host surfaces via agglutinin-like sequence or heat shock 70 (Ssa) proteins. Chlamydia trachomatis EBs did not bind Ca. albicans Ssa2 deficient strains as efficiently as wild-type or complemented strains, indicating a role for this protein in chlamydial adherence to Candida. Additionally, Ca. albicans β-glucans inhibit chlamydial infection when exposure occurs during EB adsorption onto cervical cells. Laminarin, a β-glucan agonist of the C-type lectin receptor Dectin-1, inhibited chlamydial infection in both cervical epithelial cells and mice when exposure occurred prior to, during, or immediately following EB inoculation. Conversely, a Dectin-1 antagonist laminarin did not inhibit infection in vitro, suggesting that β-glucan inhibition of Ch. trachomatis requires C-type lectin receptor signaling. Overall, our data demonstrate that β-glucans from multiple species, including Ca. albicans, inhibit Chlamydia via stimulation of host-signaling pathways.

Abstract Image

Abstract Image

Abstract Image

Dectin-1刺激β-葡聚糖抑制衣原体感染体外和体内。
沙眼衣原体和白色念珠菌是女性生殖道的常见居民。白色念珠菌可以影响一些细菌的生存能力和发病机制。此前,我们研究了沙眼衣原体(EB)与白色念珠菌之间的物理相互作用。这项工作表明EB与白色念珠菌结合并在结合后24小时变得无传染性。在这里,我们继续研究这些领域间的多微生物相互作用。白色念珠菌通过凝集素样序列(Als)或热休克70 (Ssa)蛋白附着在细菌或宿主表面。沙眼衣原体EB与白色念珠菌Ssa2缺陷菌株的结合效率不如野生型或补充型菌株,表明该蛋白在衣原体粘附念珠菌中起作用。此外,白色念珠菌β-葡聚糖抑制衣原体感染时,暴露在EB吸附到宫颈细胞。Laminarin (Lam)是c型凝集素受体Dectin-1的β-葡聚糖激动剂,当暴露于EB接种之前,期间或之后立即暴露于宫颈上皮细胞和小鼠时,Laminarin (Lam)都能抑制衣原体感染。相反,Dectin-1拮抗剂laminarin (lamant)在体外没有抑制感染,这表明β-葡聚糖抑制沙眼衣原体需要CTLR信号传导。总的来说,我们的数据表明,包括白色念珠菌在内的多种物种的β-葡聚糖通过刺激宿主信号通路来抑制衣原体。
本文章由计算机程序翻译,如有差异,请以英文原文为准。
求助全文
约1分钟内获得全文 求助全文
来源期刊
Pathogens and disease
Pathogens and disease IMMUNOLOGY-INFECTIOUS DISEASES
CiteScore
7.40
自引率
3.00%
发文量
44
期刊介绍: Pathogens and Disease publishes outstanding primary research on hypothesis- and discovery-driven studies on pathogens, host-pathogen interactions, host response to infection and their molecular and cellular correlates. It covers all pathogens – eukaryotes, prokaryotes, and viruses – and includes zoonotic pathogens and experimental translational applications.
×
引用
GB/T 7714-2015
复制
MLA
复制
APA
复制
导出至
BibTeX EndNote RefMan NoteFirst NoteExpress
×
提示
您的信息不完整,为了账户安全,请先补充。
现在去补充
×
提示
您因"违规操作"
具体请查看互助需知
我知道了
×
提示
确定
请完成安全验证×
copy
已复制链接
快去分享给好友吧!
我知道了
右上角分享
点击右上角分享
0
联系我们:info@booksci.cn Book学术提供免费学术资源搜索服务,方便国内外学者检索中英文文献。致力于提供最便捷和优质的服务体验。 Copyright © 2023 布克学术 All rights reserved.
京ICP备2023020795号-1
ghs 京公网安备 11010802042870号
Book学术文献互助
Book学术文献互助群
群 号:604180095
Book学术官方微信