Predictors and Implications of Myocardial Injury in Intracerebral Hemorrhage.

IF 2.6 3区 医学 Q2 Medicine
Clinical Neuroradiology Pub Date : 2025-06-01 Epub Date: 2025-01-30 DOI:10.1007/s00062-025-01498-4
Felix Hess, Julian McGinnis, Enayatullah Baki, Tun Wiltgen, Arne Müller, Christian Maegerlein, Jan Kirschke, Claus Zimmer, Bernhard Hemmer, Silke Wunderlich, Mark Mühlau
{"title":"Predictors and Implications of Myocardial Injury in Intracerebral Hemorrhage.","authors":"Felix Hess, Julian McGinnis, Enayatullah Baki, Tun Wiltgen, Arne Müller, Christian Maegerlein, Jan Kirschke, Claus Zimmer, Bernhard Hemmer, Silke Wunderlich, Mark Mühlau","doi":"10.1007/s00062-025-01498-4","DOIUrl":null,"url":null,"abstract":"<p><strong>Purpose: </strong>Myocardial injury, indicated by an elevation of high-sensitive cardiac Troponin (hs-cTnT), is a frequent stroke-related complication. Most studies investigated patients with ischemic stroke, but only little is known about its occurrence in patients with intracerebral hemorrhage (ICH). This study aimed to assess the frequency, predictors, and implications of myocardial injury in ICH patients.</p><p><strong>Methods: </strong>Our retrospective analysis included 322 ICH patients. We defined myocardial injury as an elevation of hs-cTnT above the 99th percentile (i.e. 14 ng/L). Acute myocardial injury was defined as either a changing pattern of > 50% within 24 h or an excessive elevation of initial hs-cTnT (> 52 ng/L). 3D brain scans were assessed for ICH visually and quantitatively by a deep learning algorithm. Multiple regression models and Voxel-based Lesion-Symptom Mapping (VLSM) were applied.</p><p><strong>Results: </strong>63.0% (203/322) of patients presented with myocardial injury, which was associated with more severe strokes and worse outcomes during the in-hospital phase (P < 0.01). Acute myocardial injury occurred in 24.5% (79/322) of patients. The only imaging finding associated with acute myocardial injury was midline shift (69.8% vs. 44.6% for normal or stable hs-cTnT, P < 0.01), which also independently predicted it (odds ratio 3.29, confidence interval 1.38-7.87, P < 0.01). In contrast, VLSM did not identify any specific brain region significantly associated with acute myocardial injury. Acute myocardial injury did not correlate with preexisting cardiac diseases; however, the frequency of adverse cardiac events was higher in the acute myocardial injury group (11.4% vs. 4.1% in patients with normal and/or stable patterns of hs-cTnT, P < 0.05).</p><p><strong>Conclusion: </strong>Myocardial injury occurs frequently in ICH and is linked to poor outcomes. Acute myocardial injury primarily correlates to space-occupying effects of ICH but is less dependent on premorbid cardiac status. Nonetheless, it is associated with a higher rate of adverse cardiac events.</p>","PeriodicalId":10391,"journal":{"name":"Clinical Neuroradiology","volume":" ","pages":"395-404"},"PeriodicalIF":2.6000,"publicationDate":"2025-06-01","publicationTypes":"Journal Article","fieldsOfStudy":null,"isOpenAccess":false,"openAccessPdf":"https://www.ncbi.nlm.nih.gov/pmc/articles/PMC12174305/pdf/","citationCount":"0","resultStr":null,"platform":"Semanticscholar","paperid":null,"PeriodicalName":"Clinical Neuroradiology","FirstCategoryId":"3","ListUrlMain":"https://doi.org/10.1007/s00062-025-01498-4","RegionNum":3,"RegionCategory":"医学","ArticlePicture":[],"TitleCN":null,"AbstractTextCN":null,"PMCID":null,"EPubDate":"2025/1/30 0:00:00","PubModel":"Epub","JCR":"Q2","JCRName":"Medicine","Score":null,"Total":0}
引用次数: 0

Abstract

Purpose: Myocardial injury, indicated by an elevation of high-sensitive cardiac Troponin (hs-cTnT), is a frequent stroke-related complication. Most studies investigated patients with ischemic stroke, but only little is known about its occurrence in patients with intracerebral hemorrhage (ICH). This study aimed to assess the frequency, predictors, and implications of myocardial injury in ICH patients.

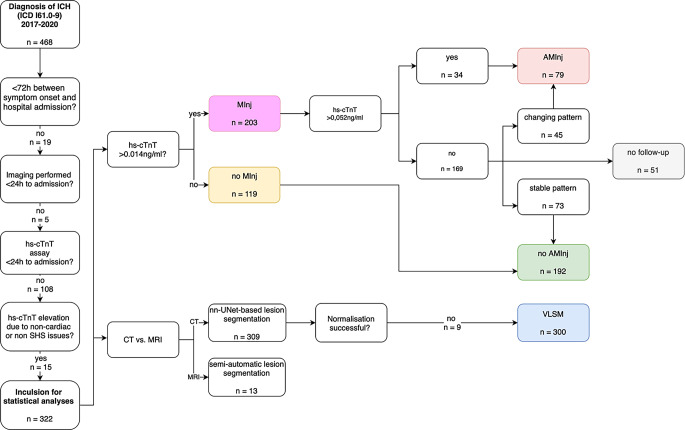
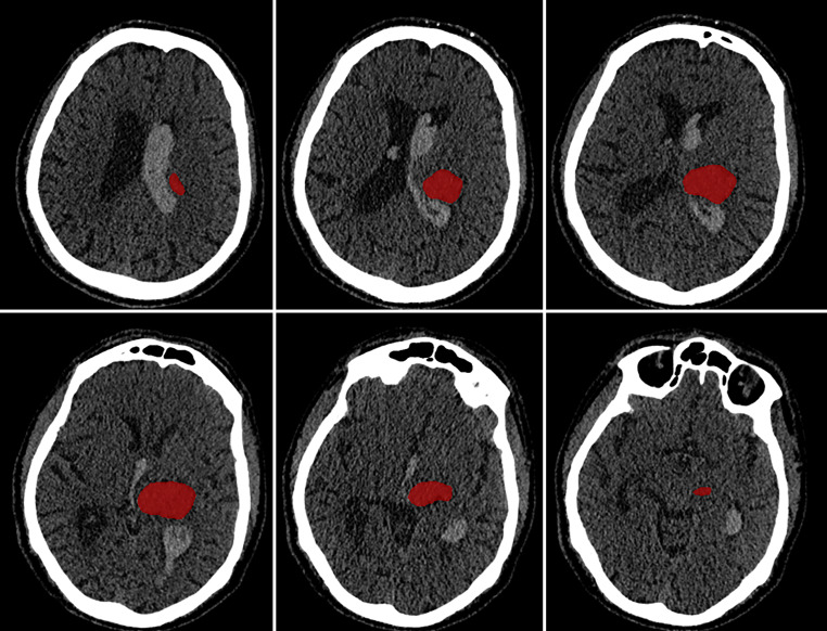
Methods: Our retrospective analysis included 322 ICH patients. We defined myocardial injury as an elevation of hs-cTnT above the 99th percentile (i.e. 14 ng/L). Acute myocardial injury was defined as either a changing pattern of > 50% within 24 h or an excessive elevation of initial hs-cTnT (> 52 ng/L). 3D brain scans were assessed for ICH visually and quantitatively by a deep learning algorithm. Multiple regression models and Voxel-based Lesion-Symptom Mapping (VLSM) were applied.

Results: 63.0% (203/322) of patients presented with myocardial injury, which was associated with more severe strokes and worse outcomes during the in-hospital phase (P < 0.01). Acute myocardial injury occurred in 24.5% (79/322) of patients. The only imaging finding associated with acute myocardial injury was midline shift (69.8% vs. 44.6% for normal or stable hs-cTnT, P < 0.01), which also independently predicted it (odds ratio 3.29, confidence interval 1.38-7.87, P < 0.01). In contrast, VLSM did not identify any specific brain region significantly associated with acute myocardial injury. Acute myocardial injury did not correlate with preexisting cardiac diseases; however, the frequency of adverse cardiac events was higher in the acute myocardial injury group (11.4% vs. 4.1% in patients with normal and/or stable patterns of hs-cTnT, P < 0.05).

Conclusion: Myocardial injury occurs frequently in ICH and is linked to poor outcomes. Acute myocardial injury primarily correlates to space-occupying effects of ICH but is less dependent on premorbid cardiac status. Nonetheless, it is associated with a higher rate of adverse cardiac events.

Abstract Image

Abstract Image

Abstract Image

脑出血心肌损伤的预测因素及意义。
目的:高敏感心肌肌钙蛋白(hs-cTnT)升高表明心肌损伤是卒中相关的常见并发症。大多数研究针对的是缺血性脑卒中患者,但对脑出血患者缺血性脑卒中的发生率知之甚少。本研究旨在评估脑出血患者心肌损伤的频率、预测因素和影响。方法:对322例脑出血患者进行回顾性分析。我们将心肌损伤定义为hs-cTnT高于第99百分位数(即14 ng/L)。急性心肌损伤定义为24 h内> 50%变化模式或初始hs-cTnT过度升高(> 52 ng/L)。通过深度学习算法对3D脑部扫描进行视觉和定量评估。应用多元回归模型和基于体素的病变症状映射(VLSM)。结果:63.0%(203/322)的患者出现心肌损伤,住院期心肌损伤与更严重的卒中和更差的预后相关(P 结论:心肌损伤在脑出血患者中经常发生,并与较差的预后相关。急性心肌损伤主要与脑出血的占位作用相关,但对发病前心脏状态的依赖性较小。然而,它与较高的心脏不良事件发生率有关。
本文章由计算机程序翻译,如有差异,请以英文原文为准。
求助全文
约1分钟内获得全文 求助全文
来源期刊
Clinical Neuroradiology
Clinical Neuroradiology Medicine-Radiology, Nuclear Medicine and Imaging
CiteScore
4.90
自引率
3.60%
发文量
0
期刊介绍: Clinical Neuroradiology provides current information, original contributions, and reviews in the field of neuroradiology. An interdisciplinary approach is accomplished by diagnostic and therapeutic contributions related to associated subjects. The international coverage and relevance of the journal is underlined by its being the official journal of the German, Swiss, and Austrian Societies of Neuroradiology.
×
引用
GB/T 7714-2015
复制
MLA
复制
APA
复制
导出至
BibTeX EndNote RefMan NoteFirst NoteExpress
×
提示
您的信息不完整,为了账户安全,请先补充。
现在去补充
×
提示
您因"违规操作"
具体请查看互助需知
我知道了
×
提示
确定
请完成安全验证×
copy
已复制链接
快去分享给好友吧!
我知道了
右上角分享
点击右上角分享
0
联系我们:info@booksci.cn Book学术提供免费学术资源搜索服务,方便国内外学者检索中英文文献。致力于提供最便捷和优质的服务体验。 Copyright © 2023 布克学术 All rights reserved.
京ICP备2023020795号-1
ghs 京公网安备 11010802042870号
Book学术文献互助
Book学术文献互助群
群 号:604180095
Book学术官方微信