Evaluation of Neutrophil Elastase Inhibitors as Potential Therapies for ELANE Associated Neutropenia.

Vahagn Makaryan, Merideth Kelley, Audrey Anna Bolyard, Gobind Chugh, David C Dale
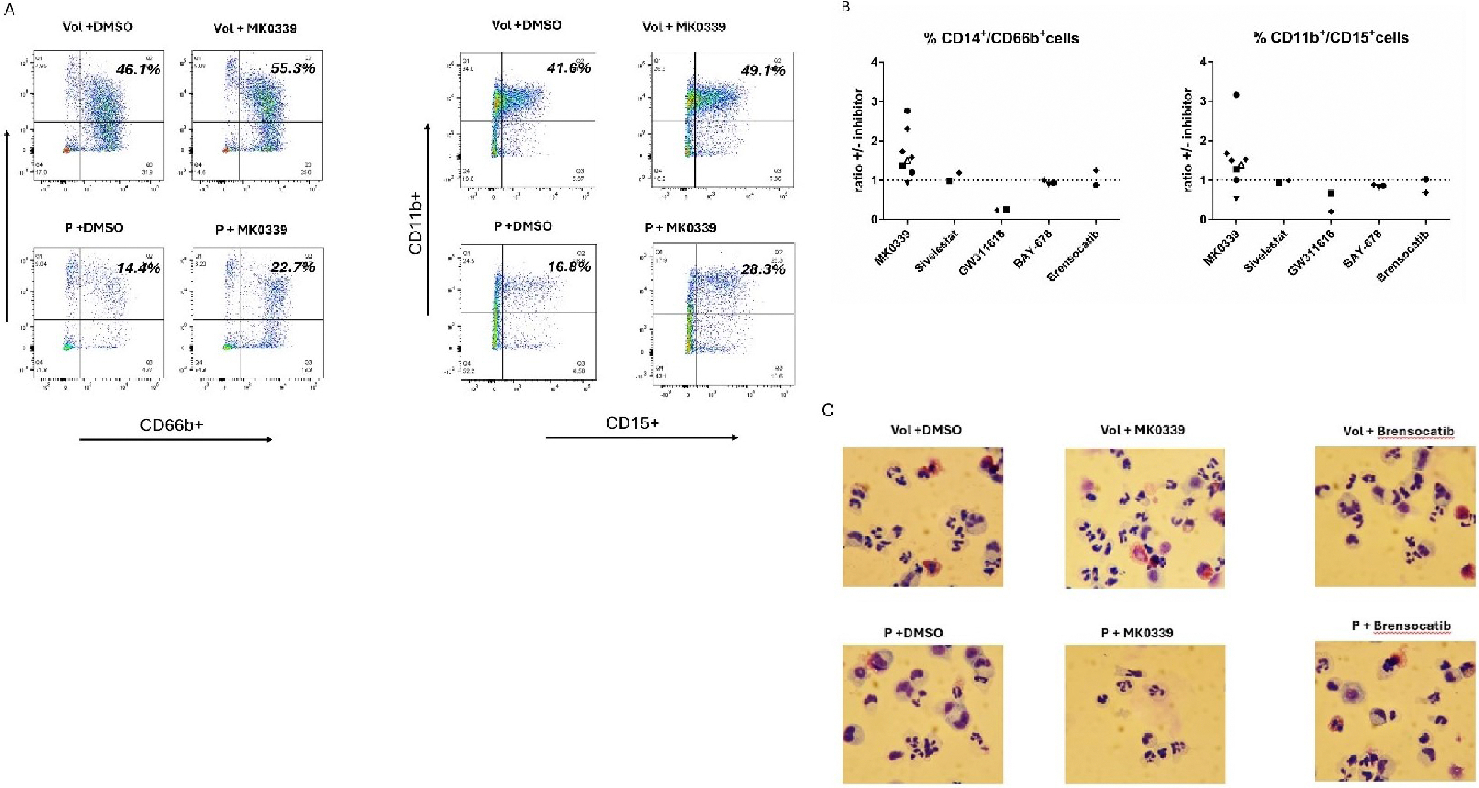
{"title":"Evaluation of Neutrophil Elastase Inhibitors as Potential Therapies for <i>ELANE</i> Associated Neutropenia.","authors":"Vahagn Makaryan, Merideth Kelley, Audrey Anna Bolyard, Gobind Chugh, David C Dale","doi":"10.33696/immunology.6.208","DOIUrl":null,"url":null,"abstract":"<p><p>Neutrophil elastase (<i>ELANE</i>) mutations are the most common cause of cyclic (CyN) and congenital neutropenia (SCN), two autosomal dominant disorders causing recurrent infections due to impaired neutrophil production. Granulocyte colony-stimulating factor (G-CSF) corrects neutropenia but has adverse effects, including bone pain and in some cases, an increased risk of myelodysplasia (MDS) and acute myeloid leukemia (AML). Hematopoietic stem cell transplantation is an alternative but is limited by its complications and donor availability. Alternative therapies are needed, particularly for patients with poor responses to G-CSF and those at higher risk of MDS/AML. We previously reported that cell-permeable neutrophil elastase (NE) inhibitors are a potential treatment for <i>ELANE</i> neutropenia, based on studies using HL-60 cells. Our hypothesis was that mutant NE was not properly stored to the neutrophil granules and thereby caused cytoplasmic damage, activation of apoptotic pathways and neutropenia. We have extended this work using CD34<sup>+</sup> cells from patients with <i>ELANE</i> mutations and several selective NE inhibitors, i.e., MK0339, sivelestat, BAY-678, and GW311616, as well as the DDP1 inhibitor, brensocatib. Only MK0339 restored neutrophil differentiation with an increase in the proportion of neutrophil marker-positive cells (CD66b<sup>+</sup>/CD14<sup>+</sup> and CD11b<sup>+</sup>/CD15<sup>+</sup>). In contrast, other NE inhibitors, i.e., sivelestat, BAY-678, and GW311616 and the DPP1 inhibitor, brensocatib, showed no effect on neutrophil differentiation. Molecular docking studies showed that MK0339 binds to an alternative site on the NE protein compared to other inhibitors with greater inhibitor-NE protein stability, suggesting a unique mechanism of action and supporting further investigation of MK0339 as a therapy for <i>ELANE</i> associated neutropenia.</p>","PeriodicalId":73644,"journal":{"name":"Journal of cellular immunology","volume":"6 5","pages":"211-218"},"PeriodicalIF":0.0000,"publicationDate":"2024-01-01","publicationTypes":"Journal Article","fieldsOfStudy":null,"isOpenAccess":false,"openAccessPdf":"https://www.ncbi.nlm.nih.gov/pmc/articles/PMC11759478/pdf/","citationCount":"0","resultStr":null,"platform":"Semanticscholar","paperid":null,"PeriodicalName":"Journal of cellular immunology","FirstCategoryId":"1085","ListUrlMain":"https://doi.org/10.33696/immunology.6.208","RegionNum":0,"RegionCategory":null,"ArticlePicture":[],"TitleCN":null,"AbstractTextCN":null,"PMCID":null,"EPubDate":"","PubModel":"","JCR":"","JCRName":"","Score":null,"Total":0}
引用次数: 0

Abstract

Neutrophil elastase (ELANE) mutations are the most common cause of cyclic (CyN) and congenital neutropenia (SCN), two autosomal dominant disorders causing recurrent infections due to impaired neutrophil production. Granulocyte colony-stimulating factor (G-CSF) corrects neutropenia but has adverse effects, including bone pain and in some cases, an increased risk of myelodysplasia (MDS) and acute myeloid leukemia (AML). Hematopoietic stem cell transplantation is an alternative but is limited by its complications and donor availability. Alternative therapies are needed, particularly for patients with poor responses to G-CSF and those at higher risk of MDS/AML. We previously reported that cell-permeable neutrophil elastase (NE) inhibitors are a potential treatment for ELANE neutropenia, based on studies using HL-60 cells. Our hypothesis was that mutant NE was not properly stored to the neutrophil granules and thereby caused cytoplasmic damage, activation of apoptotic pathways and neutropenia. We have extended this work using CD34+ cells from patients with ELANE mutations and several selective NE inhibitors, i.e., MK0339, sivelestat, BAY-678, and GW311616, as well as the DDP1 inhibitor, brensocatib. Only MK0339 restored neutrophil differentiation with an increase in the proportion of neutrophil marker-positive cells (CD66b+/CD14+ and CD11b+/CD15+). In contrast, other NE inhibitors, i.e., sivelestat, BAY-678, and GW311616 and the DPP1 inhibitor, brensocatib, showed no effect on neutrophil differentiation. Molecular docking studies showed that MK0339 binds to an alternative site on the NE protein compared to other inhibitors with greater inhibitor-NE protein stability, suggesting a unique mechanism of action and supporting further investigation of MK0339 as a therapy for ELANE associated neutropenia.

Abstract Image

Abstract Image

Abstract Image

将中性粒细胞弹性蛋白酶抑制剂作为治疗 ELANE 相关性中性粒细胞减少症的潜在疗法进行评估。
中性粒细胞弹性蛋白酶(ELANE)突变是导致周期性中性粒细胞减少症(CyN)和先天性中性粒细胞减少症(SCN)的最常见原因。粒细胞集落刺激因子(G-CSF)可纠正中性粒细胞减少症,但有不良反应,包括骨痛,在某些情况下还会增加骨髓增生异常(MDS)和急性髓性白血病(AML)的风险。造血干细胞移植是一种替代疗法,但受到并发症和供体供应的限制。我们需要替代疗法,尤其是对G-CSF反应不佳的患者和MDS/AML风险较高的患者。我们以前曾报道过,基于使用 HL-60 细胞进行的研究,细胞渗透性中性粒细胞弹性蛋白酶(NE)抑制剂是治疗 ELANE 中性粒细胞减少症的一种潜在疗法。我们的假设是,突变的 NE 无法正常储存到中性粒细胞颗粒中,从而导致细胞质损伤、凋亡途径激活和中性粒细胞减少症。我们利用 ELANE 突变患者的 CD34+ 细胞和几种选择性 NE 抑制剂(即 MK0339、sivelestat、BAY-678 和 GW311616,以及 DDP1 抑制剂 brensocatib)扩展了这项工作。只有 MK0339 能恢复中性粒细胞的分化,使中性粒细胞标记阳性细胞(CD66b+/CD14+ 和 CD11b+/CD15+)的比例增加。相比之下,其他 NE 抑制剂(即西维司他、BAY-678 和 GW311616)和 DPP1 抑制剂 brensocatib 对中性粒细胞分化没有影响。分子对接研究表明,与其他抑制剂相比,MK0339 与 NE 蛋白上的另一个位点结合,抑制剂-NE 蛋白的稳定性更高,这表明它具有独特的作用机制,支持进一步研究 MK0339 作为 ELANE 相关中性粒细胞减少症的疗法。
本文章由计算机程序翻译,如有差异,请以英文原文为准。
求助全文
约1分钟内获得全文 求助全文
来源期刊
自引率
0.00%
发文量
0
×
引用
GB/T 7714-2015
复制
MLA
复制
APA
复制
导出至
BibTeX EndNote RefMan NoteFirst NoteExpress
×
提示
您的信息不完整,为了账户安全,请先补充。
现在去补充
×
提示
您因"违规操作"
具体请查看互助需知
我知道了
×
提示
确定
请完成安全验证×
copy
已复制链接
快去分享给好友吧!
我知道了
右上角分享
点击右上角分享
0
联系我们:info@booksci.cn Book学术提供免费学术资源搜索服务,方便国内外学者检索中英文文献。致力于提供最便捷和优质的服务体验。 Copyright © 2023 布克学术 All rights reserved.
京ICP备2023020795号-1
ghs 京公网安备 11010802042870号
Book学术文献互助
Book学术文献互助群
群 号:604180095
Book学术官方微信