Longitudinal Cross-Lagged Analysis Between Depressive Symptoms, Social Withdrawal, Self-Esteem, and School Adaptation in Multicultural Adolescents.

IF 2.6 4区 心理学 Q1 PSYCHOLOGY, MULTIDISCIPLINARY
Psychologica Belgica Pub Date : 2025-01-20 eCollection Date: 2025-01-01 DOI:10.5334/pb.1310
Chung Choe, Seunghee Yu
{"title":"Longitudinal Cross-Lagged Analysis Between Depressive Symptoms, Social Withdrawal, Self-Esteem, and School Adaptation in Multicultural Adolescents.","authors":"Chung Choe, Seunghee Yu","doi":"10.5334/pb.1310","DOIUrl":null,"url":null,"abstract":"<p><p>In Korea, as the number of multicultural families formed through the marriage of Korean men and foreign women from lower-income countries such as China, Southeast Asia, and Central Asia increases, the psychosocial adaptation of adolescents from these families is becoming increasingly important. This study examines the longitudinal and reciprocal relationships among depressive symptoms, social withdrawal, self-esteem, and school adaptation in multicultural adolescents in high schools. We applied an autoregressive cross-lagged model to a sample of 594 multicultural adolescents extracted from three consecutive years of data from the Multicultural Adolescents Panel Survey and found that depressive symptoms and school adaptation had reciprocal negative relationships in multicultural adolescents' first and second years of high school. In these years, while higher school adaptation led to lower social withdrawal, social withdrawal did not affect school adaptation. In the second and third years of high school, self-esteem and school adaptation had a reciprocal positive relationship. Females had more severe psycho-emotional problems than males. Child neglect increased the risk of depressive symptoms and social withdrawal while lowering self-esteem. A high household income was associated with lower social withdrawal. Adolescents in urban areas exhibited higher levels of depressive symptoms, lower self-esteem, and poorer school adaptation compared to those in rural areas. These results imply that reducing parents' neglect of their children is necessary to alleviate depressive symptoms and school maladaptation among multicultural adolescents. Moreover, financial support for multicultural adolescents in their learning can improve school maladaptation and reduce social withdrawal.</p>","PeriodicalId":46662,"journal":{"name":"Psychologica Belgica","volume":"65 1","pages":"38-53"},"PeriodicalIF":2.6000,"publicationDate":"2025-01-20","publicationTypes":"Journal Article","fieldsOfStudy":null,"isOpenAccess":false,"openAccessPdf":"https://www.ncbi.nlm.nih.gov/pmc/articles/PMC11760225/pdf/","citationCount":"0","resultStr":null,"platform":"Semanticscholar","paperid":null,"PeriodicalName":"Psychologica Belgica","FirstCategoryId":"102","ListUrlMain":"https://doi.org/10.5334/pb.1310","RegionNum":4,"RegionCategory":"心理学","ArticlePicture":[],"TitleCN":null,"AbstractTextCN":null,"PMCID":null,"EPubDate":"2025/1/1 0:00:00","PubModel":"eCollection","JCR":"Q1","JCRName":"PSYCHOLOGY, MULTIDISCIPLINARY","Score":null,"Total":0}
引用次数: 0

Abstract

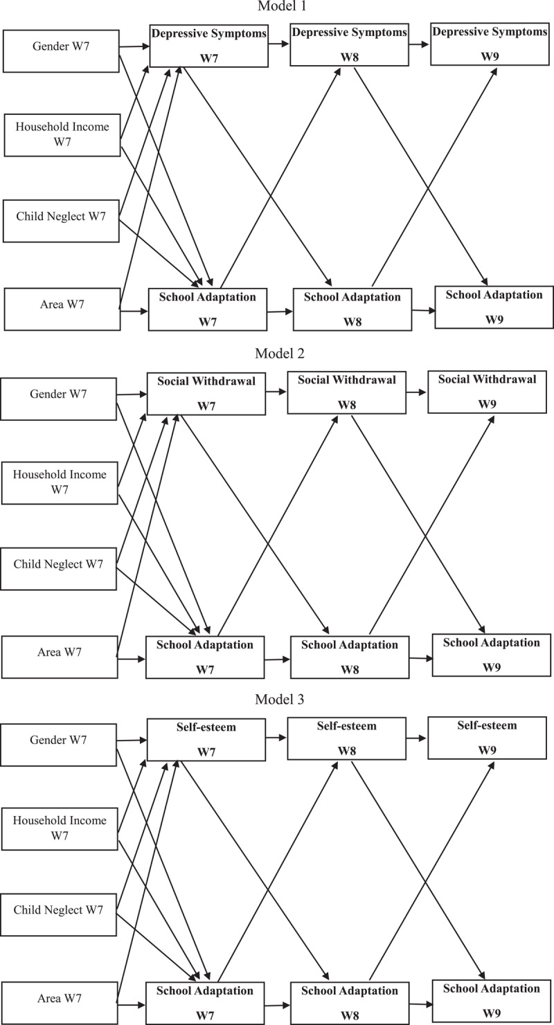
In Korea, as the number of multicultural families formed through the marriage of Korean men and foreign women from lower-income countries such as China, Southeast Asia, and Central Asia increases, the psychosocial adaptation of adolescents from these families is becoming increasingly important. This study examines the longitudinal and reciprocal relationships among depressive symptoms, social withdrawal, self-esteem, and school adaptation in multicultural adolescents in high schools. We applied an autoregressive cross-lagged model to a sample of 594 multicultural adolescents extracted from three consecutive years of data from the Multicultural Adolescents Panel Survey and found that depressive symptoms and school adaptation had reciprocal negative relationships in multicultural adolescents' first and second years of high school. In these years, while higher school adaptation led to lower social withdrawal, social withdrawal did not affect school adaptation. In the second and third years of high school, self-esteem and school adaptation had a reciprocal positive relationship. Females had more severe psycho-emotional problems than males. Child neglect increased the risk of depressive symptoms and social withdrawal while lowering self-esteem. A high household income was associated with lower social withdrawal. Adolescents in urban areas exhibited higher levels of depressive symptoms, lower self-esteem, and poorer school adaptation compared to those in rural areas. These results imply that reducing parents' neglect of their children is necessary to alleviate depressive symptoms and school maladaptation among multicultural adolescents. Moreover, financial support for multicultural adolescents in their learning can improve school maladaptation and reduce social withdrawal.

Abstract Image

多元文化青少年抑郁症状、社交退缩、自尊和学校适应之间的纵向交叉滞后分析。
在韩国,随着来自中国、东南亚、中亚等低收入国家的韩国男性和外国女性结婚而形成的多元文化家庭的增加,来自这些家庭的青少年的社会心理适应变得越来越重要。本研究探讨多元文化高中青少年抑郁症状、社会退缩、自尊和学校适应之间的纵向和相互关系。我们采用自回归交叉滞后模型对594名多元文化青少年样本进行分析,这些样本来自多元文化青少年小组调查连续三年的数据,结果发现,在多元文化青少年高中一年级和二年级,抑郁症状和学校适应具有相互负向关系。近年来,较高的学校适应导致较低的社会退缩,而社会退缩不影响学校适应。在高二和高三阶段,自尊与学校适应呈相互正相关。女性比男性有更严重的心理情绪问题。儿童忽视增加了抑郁症状和社交退缩的风险,同时降低了自尊。高家庭收入与较低的社会退缩有关。与农村地区的青少年相比,城市地区的青少年表现出更高程度的抑郁症状、更低的自尊和更差的学校适应能力。这些结果表明,减少父母对孩子的忽视对于减轻多元文化青少年的抑郁症状和学校适应不良是必要的。此外,经济支持多元文化青少年的学习可以改善学校适应不良,减少社会退缩。
本文章由计算机程序翻译,如有差异,请以英文原文为准。
求助全文
约1分钟内获得全文 求助全文
来源期刊
Psychologica Belgica
Psychologica Belgica PSYCHOLOGY, MULTIDISCIPLINARY-
CiteScore
4.00
自引率
5.00%
发文量
22
审稿时长
4 weeks
×
引用
GB/T 7714-2015
复制
MLA
复制
APA
复制
导出至
BibTeX EndNote RefMan NoteFirst NoteExpress
×
提示
您的信息不完整,为了账户安全,请先补充。
现在去补充
×
提示
您因"违规操作"
具体请查看互助需知
我知道了
×
提示
确定
请完成安全验证×
copy
已复制链接
快去分享给好友吧!
我知道了
右上角分享
点击右上角分享
0
联系我们:info@booksci.cn Book学术提供免费学术资源搜索服务,方便国内外学者检索中英文文献。致力于提供最便捷和优质的服务体验。 Copyright © 2023 布克学术 All rights reserved.
京ICP备2023020795号-1
ghs 京公网安备 11010802042870号
Book学术文献互助
Book学术文献互助群
群 号:604180095
Book学术官方微信