Metabolic profiles of cutaneous lupus have abnormalities in the nicotinamide adenine dinucleotide pathway.

IF 3.5 2区 医学 Q1 RHEUMATOLOGY
Laila F Abbas, Grant Barber, Grace Lu, Bahir Chamseddin, Hieu Vu, Ling Cai, Divya Srivastava, Rajiv L Nijhawan, Richard C Wang, Benjamin F Chong
{"title":"Metabolic profiles of cutaneous lupus have abnormalities in the nicotinamide adenine dinucleotide pathway.","authors":"Laila F Abbas, Grant Barber, Grace Lu, Bahir Chamseddin, Hieu Vu, Ling Cai, Divya Srivastava, Rajiv L Nijhawan, Richard C Wang, Benjamin F Chong","doi":"10.1136/lupus-2024-001401","DOIUrl":null,"url":null,"abstract":"<p><strong>Objective: </strong>Metabolic reprogramming plays a critical role in modulating the innate and adaptive immune response, but its role in cutaneous autoimmune diseases, such as cutaneous lupus erythematosus (CLE), is less well studied. An improved understanding of the metabolic pathways dysregulated in CLE may lead to novel treatment options, biomarkers and insights into disease pathogenesis. The objective was to compare metabolomic profiles in the skin and sera of CLE and control patients using liquid chromatography-mass spectrometry (LC-MS).</p><p><strong>Methods: </strong>This was a cross-sectional pilot study comparing metabolomic sera and skin profiles of patients with CLE and normal controls. Patients were recruited from outpatient dermatology clinics at the University of Texas Southwestern and Parkland Health in Dallas, Texas, from January 2019 to October 2020. Skin and serum samples underwent LC-MS analysis. Disease sample metabolite levels were compared with controls, with significance levels adjusted for multiple hypothesis testing.</p><p><strong>Results: </strong>17 serum samples (9 CLE, 8 control) and 11 skin samples (5 CLE, 6 control) were analysed using LC-MS, yielding 313 known unique metabolic structures from CLE samples. Patients with CLE were found to have 11 metabolites of differential abundance in the skin, but only 2 in the sera. CLE skin showed increased levels of citrulline (log<sub>2</sub> fold change (FC)=1.15, p=0.02) and uracil (log<sub>2</sub>FC=1.79, p=0.04), and downregulation of cyclic ADP ribose (cADPr) (log<sub>2</sub>FC=0.83, p=0.04), nicotinamide mononucleotide (NMN) (log<sub>2</sub>FC=0.75, p=0.016) and nicotinamide adenine dinucleotide (NAD<sup>+</sup>) (log<sub>2</sub>FC=0.86, p=0.016) versus control skin. CLE sera had increased arabinose (log<sub>2</sub>FC=1.17, p=0.02) and cystine (log<sub>2</sub>FC=1.04, p=0.03) compared with control sera.</p><p><strong>Conclusions: </strong>Metabolites associated with the NAD<sup>+</sup> pathway may be dysregulated in the skin of patients with CLE. Available treatments including nicotinamide supplementation and anti-CD38 biologics that can correct these abnormalities can be further investigated in patients with CLE.</p>","PeriodicalId":18126,"journal":{"name":"Lupus Science & Medicine","volume":"12 1","pages":""},"PeriodicalIF":3.5000,"publicationDate":"2025-01-25","publicationTypes":"Journal Article","fieldsOfStudy":null,"isOpenAccess":false,"openAccessPdf":"https://www.ncbi.nlm.nih.gov/pmc/articles/PMC11784198/pdf/","citationCount":"0","resultStr":null,"platform":"Semanticscholar","paperid":null,"PeriodicalName":"Lupus Science & Medicine","FirstCategoryId":"3","ListUrlMain":"https://doi.org/10.1136/lupus-2024-001401","RegionNum":2,"RegionCategory":"医学","ArticlePicture":[],"TitleCN":null,"AbstractTextCN":null,"PMCID":null,"EPubDate":"","PubModel":"","JCR":"Q1","JCRName":"RHEUMATOLOGY","Score":null,"Total":0}
引用次数: 0

Abstract

Objective: Metabolic reprogramming plays a critical role in modulating the innate and adaptive immune response, but its role in cutaneous autoimmune diseases, such as cutaneous lupus erythematosus (CLE), is less well studied. An improved understanding of the metabolic pathways dysregulated in CLE may lead to novel treatment options, biomarkers and insights into disease pathogenesis. The objective was to compare metabolomic profiles in the skin and sera of CLE and control patients using liquid chromatography-mass spectrometry (LC-MS).

Methods: This was a cross-sectional pilot study comparing metabolomic sera and skin profiles of patients with CLE and normal controls. Patients were recruited from outpatient dermatology clinics at the University of Texas Southwestern and Parkland Health in Dallas, Texas, from January 2019 to October 2020. Skin and serum samples underwent LC-MS analysis. Disease sample metabolite levels were compared with controls, with significance levels adjusted for multiple hypothesis testing.

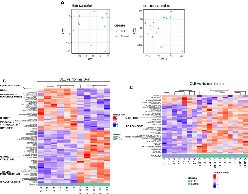
Results: 17 serum samples (9 CLE, 8 control) and 11 skin samples (5 CLE, 6 control) were analysed using LC-MS, yielding 313 known unique metabolic structures from CLE samples. Patients with CLE were found to have 11 metabolites of differential abundance in the skin, but only 2 in the sera. CLE skin showed increased levels of citrulline (log2 fold change (FC)=1.15, p=0.02) and uracil (log2FC=1.79, p=0.04), and downregulation of cyclic ADP ribose (cADPr) (log2FC=0.83, p=0.04), nicotinamide mononucleotide (NMN) (log2FC=0.75, p=0.016) and nicotinamide adenine dinucleotide (NAD+) (log2FC=0.86, p=0.016) versus control skin. CLE sera had increased arabinose (log2FC=1.17, p=0.02) and cystine (log2FC=1.04, p=0.03) compared with control sera.

Conclusions: Metabolites associated with the NAD+ pathway may be dysregulated in the skin of patients with CLE. Available treatments including nicotinamide supplementation and anti-CD38 biologics that can correct these abnormalities can be further investigated in patients with CLE.

Abstract Image

Abstract Image

皮肤狼疮的代谢谱在烟酰胺腺嘌呤二核苷酸途径中有异常。
目的:代谢重编程在调节先天免疫和适应性免疫反应中起关键作用,但其在皮肤自身免疫性疾病(如皮肤红斑狼疮(CLE))中的作用尚不清楚。对CLE中代谢途径失调的更好理解可能会导致新的治疗选择、生物标志物和对疾病发病机制的深入了解。目的是使用液相色谱-质谱法(LC-MS)比较CLE患者和对照组患者皮肤和血清中的代谢组学特征。方法:这是一项横断面的初步研究,比较了CLE患者和正常对照组的代谢组学血清和皮肤特征。2019年1月至2020年10月,患者从德克萨斯大学西南分校和德克萨斯州达拉斯市帕克兰健康中心的门诊皮肤科诊所招募。皮肤和血清样品进行LC-MS分析。将疾病样本代谢物水平与对照组进行比较,并根据多重假设检验调整显著性水平。结果:使用LC-MS分析了17份血清样本(9份CLE, 8份对照组)和11份皮肤样本(5份CLE, 6份对照组),从CLE样本中获得了313种已知的独特代谢结构。CLE患者在皮肤中发现了11种不同丰度的代谢物,但在血清中只有2种。与对照皮肤相比,CLE皮肤瓜氨酸(log2倍变化(FC)=1.15, p=0.02)和尿嘧啶(log2FC=1.79, p=0.04)水平升高,环ADP核糖(cADPr) (log2FC=0.83, p=0.04)、烟酰胺单核苷酸(NMN) (log2FC=0.75, p=0.016)和烟酰胺腺嘌呤二核苷酸(NAD+) (log2FC=0.86, p=0.016)水平下调。与对照组相比,CLE血清阿拉伯糖(log2FC=1.17, p=0.02)和胱氨酸(log2FC=1.04, p=0.03)升高。结论:与NAD+通路相关的代谢物可能在CLE患者的皮肤中失调。现有的治疗方法包括补充烟酰胺和抗cd38生物制剂,可以纠正CLE患者的这些异常,可以进一步研究。
本文章由计算机程序翻译,如有差异,请以英文原文为准。
求助全文
约1分钟内获得全文 求助全文
来源期刊
Lupus Science & Medicine
Lupus Science & Medicine RHEUMATOLOGY-
CiteScore
5.30
自引率
7.70%
发文量
88
审稿时长
15 weeks
期刊介绍: Lupus Science & Medicine is a global, peer reviewed, open access online journal that provides a central point for publication of basic, clinical, translational, and epidemiological studies of all aspects of lupus and related diseases. It is the first lupus-specific open access journal in the world and was developed in response to the need for a barrier-free forum for publication of groundbreaking studies in lupus. The journal publishes research on lupus from fields including, but not limited to: rheumatology, dermatology, nephrology, immunology, pediatrics, cardiology, hepatology, pulmonology, obstetrics and gynecology, and psychiatry.
×
引用
GB/T 7714-2015
复制
MLA
复制
APA
复制
导出至
BibTeX EndNote RefMan NoteFirst NoteExpress
×
提示
您的信息不完整,为了账户安全,请先补充。
现在去补充
×
提示
您因"违规操作"
具体请查看互助需知
我知道了
×
提示
确定
请完成安全验证×
copy
已复制链接
快去分享给好友吧!
我知道了
右上角分享
点击右上角分享
0
联系我们:info@booksci.cn Book学术提供免费学术资源搜索服务,方便国内外学者检索中英文文献。致力于提供最便捷和优质的服务体验。 Copyright © 2023 布克学术 All rights reserved.
京ICP备2023020795号-1
ghs 京公网安备 11010802042870号
Book学术文献互助
Book学术文献互助群
群 号:604180095
Book学术官方微信