Sleep-driven prefrontal cortex coordinates temporal action and multimodal integration.

IF 2.9 3区 医学 Q2 NEUROSCIENCES
Ahmed Z Ibrahim, Kareem Abdou, Masanori Nomoto, Kaori Yamada-Nomoto, Reiko Okubo-Suzuki, Kaoru Inokuchi
{"title":"Sleep-driven prefrontal cortex coordinates temporal action and multimodal integration.","authors":"Ahmed Z Ibrahim, Kareem Abdou, Masanori Nomoto, Kaori Yamada-Nomoto, Reiko Okubo-Suzuki, Kaoru Inokuchi","doi":"10.1186/s13041-025-01175-0","DOIUrl":null,"url":null,"abstract":"<p><p>Cognitive processes such as action planning and decision-making require the integration of multiple sensory modalities in response to temporal cues, yet the underlying mechanism is not fully understood. Sleep has a crucial role for memory consolidation and promoting cognitive flexibility. Our aim is to identify the role of sleep in integrating different modalities to enhance cognitive flexibility and temporal task execution while identifying the specific brain regions that mediate this process. We have designed \"Auditory-Gated Patience-to-Action\" Task in which mice should process different auditory signals before action execution as well as analyzing the visual inputs for feedback of their action. Mice could learn the task rule and apply it only after sleeping period and could keep the performance constant across sessions. c-fos positive cells showed the involvement of prelimbic cortex (PrL) during task execution. Chemo-genetic inhibition verified that PrL is required for proper signal response and action timing. These findings emphasize that sleep and cortical activity are keys for cognitive flexibility in adapting to different modalities.</p>","PeriodicalId":18851,"journal":{"name":"Molecular Brain","volume":"18 1","pages":"4"},"PeriodicalIF":2.9000,"publicationDate":"2025-01-23","publicationTypes":"Journal Article","fieldsOfStudy":null,"isOpenAccess":false,"openAccessPdf":"https://www.ncbi.nlm.nih.gov/pmc/articles/PMC11755950/pdf/","citationCount":"0","resultStr":null,"platform":"Semanticscholar","paperid":null,"PeriodicalName":"Molecular Brain","FirstCategoryId":"3","ListUrlMain":"https://doi.org/10.1186/s13041-025-01175-0","RegionNum":3,"RegionCategory":"医学","ArticlePicture":[],"TitleCN":null,"AbstractTextCN":null,"PMCID":null,"EPubDate":"","PubModel":"","JCR":"Q2","JCRName":"NEUROSCIENCES","Score":null,"Total":0}
引用次数: 0

Abstract

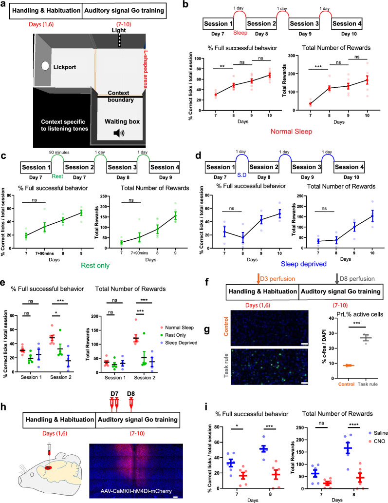
Cognitive processes such as action planning and decision-making require the integration of multiple sensory modalities in response to temporal cues, yet the underlying mechanism is not fully understood. Sleep has a crucial role for memory consolidation and promoting cognitive flexibility. Our aim is to identify the role of sleep in integrating different modalities to enhance cognitive flexibility and temporal task execution while identifying the specific brain regions that mediate this process. We have designed "Auditory-Gated Patience-to-Action" Task in which mice should process different auditory signals before action execution as well as analyzing the visual inputs for feedback of their action. Mice could learn the task rule and apply it only after sleeping period and could keep the performance constant across sessions. c-fos positive cells showed the involvement of prelimbic cortex (PrL) during task execution. Chemo-genetic inhibition verified that PrL is required for proper signal response and action timing. These findings emphasize that sleep and cortical activity are keys for cognitive flexibility in adapting to different modalities.

Abstract Image

睡眠驱动的前额皮质协调时间活动和多模态整合。
行动计划和决策等认知过程需要多种感觉模式的整合来响应时间线索,但其潜在机制尚不完全清楚。睡眠在巩固记忆和促进认知灵活性方面起着至关重要的作用。我们的目的是确定睡眠在整合不同模式以增强认知灵活性和时间任务执行中的作用,同时确定调解这一过程的特定大脑区域。我们设计了“听觉门控耐心-行动”任务,在该任务中,小鼠需要在行动执行前处理不同的听觉信号,并分析视觉输入以反馈其行动。小鼠只有在睡眠后才能学习和应用任务规则,并能在各时段保持稳定的表现。c-fos阳性细胞在任务执行过程中参与到前边缘皮层(PrL)。化学遗传抑制证实了PrL是适当的信号响应和作用时间所必需的。这些发现强调睡眠和皮层活动是适应不同模式的认知灵活性的关键。
本文章由计算机程序翻译,如有差异,请以英文原文为准。
求助全文
约1分钟内获得全文 求助全文
来源期刊
Molecular Brain
Molecular Brain NEUROSCIENCES-
CiteScore
7.30
自引率
0.00%
发文量
97
审稿时长
>12 weeks
期刊介绍: Molecular Brain is an open access, peer-reviewed journal that considers manuscripts on all aspects of studies on the nervous system at the molecular, cellular, and systems level providing a forum for scientists to communicate their findings. Molecular brain research is a rapidly expanding research field in which integrative approaches at the genetic, molecular, cellular and synaptic levels yield key information about the physiological and pathological brain. These studies involve the use of a wide range of modern techniques in molecular biology, genomics, proteomics, imaging and electrophysiology.
×
引用
GB/T 7714-2015
复制
MLA
复制
APA
复制
导出至
BibTeX EndNote RefMan NoteFirst NoteExpress
×
提示
您的信息不完整,为了账户安全,请先补充。
现在去补充
×
提示
您因"违规操作"
具体请查看互助需知
我知道了
×
提示
确定
请完成安全验证×
copy
已复制链接
快去分享给好友吧!
我知道了
右上角分享
点击右上角分享
0
联系我们:info@booksci.cn Book学术提供免费学术资源搜索服务,方便国内外学者检索中英文文献。致力于提供最便捷和优质的服务体验。 Copyright © 2023 布克学术 All rights reserved.
京ICP备2023020795号-1
ghs 京公网安备 11010802042870号
Book学术文献互助
Book学术文献互助群
群 号:604180095
Book学术官方微信