Identification of serum tRNA-derived small RNAs biosignature for diagnosis of tuberculosis.

IF 7.5 2区 医学 Q1 IMMUNOLOGY
Emerging Microbes & Infections Pub Date : 2025-12-01 Epub Date: 2025-02-06 DOI:10.1080/22221751.2025.2459132
Zikun Huang, Qing Luo, Cuifen Xiong, Haiyan Zhu, Chao Yu, Jianqing Xu, Yiping Peng, Junming Li, Aiping Le
{"title":"Identification of serum tRNA-derived small RNAs biosignature for diagnosis of tuberculosis.","authors":"Zikun Huang, Qing Luo, Cuifen Xiong, Haiyan Zhu, Chao Yu, Jianqing Xu, Yiping Peng, Junming Li, Aiping Le","doi":"10.1080/22221751.2025.2459132","DOIUrl":null,"url":null,"abstract":"<p><p>The tRNA-derived small RNAs (tsRNAs) are a new class of non coding RNAs, which are stable in body fluids and can be used as potential biomarkers for disease diagnosis. However, the exact value of tsRNAs in the diagnosis of tuberculosis (TB) is still unclear. The objective of the present study was to evaluate the performance of the serum tsRNAs biosignature to distinguish between active TB, healthy controls, latent TB infection, and other respiratory diseases. The differential expression profiles of tsRNAs in serum from active TB patients and healthy controls were analyzed by high-throughput sequencing. A total of 905 subjects were prospectively recruited for our study from three different cohorts. Levels of tsRNA-Gly-CCC-2, tsRNA-Gly-GCC-1, and tsRNA-Lys-CTT-2-M2 were significantly elevated in the serum of TB patients compared to non-TB individuals, showing a correlation with lung injury severity and acid-fast bacilli grades in TB patients. The accuracy of the three-tsRNA biosignature for TB diagnosis was evaluated in the training (<i>n</i> = 289), test (<i>n</i> = 124), and prediction (<i>n</i> = 292) groups. By utilizing cross-validation with a random forest algorithm approach, the training cohort achieved a sensitivity of 100% and specificity of 100%. The test cohort exhibited a sensitivity of 75.8% and a specificity of 91.2%. Within the prediction group, the sensitivity and specificity were 73.1% and 92.5%, respectively. The three-tsRNA biosignature generally decreased within 3 months of treatment and then remained stable. In conclusion, the three-tsRNA biosignature might serve as biomarker to diagnose TB and to monitor the effectiveness of treatment in a high-burden TB clinical setting.</p>","PeriodicalId":11602,"journal":{"name":"Emerging Microbes & Infections","volume":" ","pages":"2459132"},"PeriodicalIF":7.5000,"publicationDate":"2025-12-01","publicationTypes":"Journal Article","fieldsOfStudy":null,"isOpenAccess":false,"openAccessPdf":"https://www.ncbi.nlm.nih.gov/pmc/articles/PMC11803760/pdf/","citationCount":"0","resultStr":null,"platform":"Semanticscholar","paperid":null,"PeriodicalName":"Emerging Microbes & Infections","FirstCategoryId":"3","ListUrlMain":"https://doi.org/10.1080/22221751.2025.2459132","RegionNum":2,"RegionCategory":"医学","ArticlePicture":[],"TitleCN":null,"AbstractTextCN":null,"PMCID":null,"EPubDate":"2025/2/6 0:00:00","PubModel":"Epub","JCR":"Q1","JCRName":"IMMUNOLOGY","Score":null,"Total":0}
引用次数: 0

Abstract

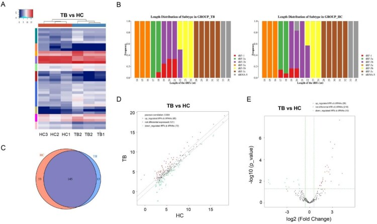
The tRNA-derived small RNAs (tsRNAs) are a new class of non coding RNAs, which are stable in body fluids and can be used as potential biomarkers for disease diagnosis. However, the exact value of tsRNAs in the diagnosis of tuberculosis (TB) is still unclear. The objective of the present study was to evaluate the performance of the serum tsRNAs biosignature to distinguish between active TB, healthy controls, latent TB infection, and other respiratory diseases. The differential expression profiles of tsRNAs in serum from active TB patients and healthy controls were analyzed by high-throughput sequencing. A total of 905 subjects were prospectively recruited for our study from three different cohorts. Levels of tsRNA-Gly-CCC-2, tsRNA-Gly-GCC-1, and tsRNA-Lys-CTT-2-M2 were significantly elevated in the serum of TB patients compared to non-TB individuals, showing a correlation with lung injury severity and acid-fast bacilli grades in TB patients. The accuracy of the three-tsRNA biosignature for TB diagnosis was evaluated in the training (n = 289), test (n = 124), and prediction (n = 292) groups. By utilizing cross-validation with a random forest algorithm approach, the training cohort achieved a sensitivity of 100% and specificity of 100%. The test cohort exhibited a sensitivity of 75.8% and a specificity of 91.2%. Within the prediction group, the sensitivity and specificity were 73.1% and 92.5%, respectively. The three-tsRNA biosignature generally decreased within 3 months of treatment and then remained stable. In conclusion, the three-tsRNA biosignature might serve as biomarker to diagnose TB and to monitor the effectiveness of treatment in a high-burden TB clinical setting.

Abstract Image

Abstract Image

Abstract Image

血清trna来源的小rna生物标记在结核病诊断中的鉴定。
trna衍生的小rna (tsrna)是一类新的非编码rna,在体液中稳定存在,可作为潜在的疾病诊断生物标志物。然而,tsRNAs在结核病(TB)诊断中的确切价值尚不清楚。本研究的目的是评估血清tsRNAs生物标记在区分活动性结核、健康对照、潜伏性结核感染和其他呼吸道疾病方面的性能。通过高通量测序分析了活动性结核病患者和健康对照血清中tsRNAs的差异表达谱。我们从三个不同的队列中前瞻性地招募了905名受试者。结核患者血清中tsRNA-Gly-CCC-2、tsrna - gly - ccc -1和tsRNA-Lys-CTT-2-M2水平较非结核患者显著升高,与结核患者肺损伤严重程度和抗酸杆菌等级相关。在训练组(n = 289)、测试组(n = 124)和预测组(n = 292)中评估了三tsrna生物标记对结核病诊断的准确性。通过随机森林算法交叉验证,训练队列的敏感性为100%,特异性为100%。该试验队列的敏感性为75.8%,特异性为91.2%。在预测组中,敏感性和特异性分别为73.1%和92.5%。3 - tsrna生物标记通常在治疗3个月内下降,然后保持稳定。总之,在高负担结核病临床环境中,3 - tsrna生物标记可作为诊断结核病和监测治疗效果的生物标志物。
本文章由计算机程序翻译,如有差异,请以英文原文为准。
求助全文
约1分钟内获得全文 求助全文
来源期刊
Emerging Microbes & Infections
Emerging Microbes & Infections IMMUNOLOGY-MICROBIOLOGY
CiteScore
26.20
自引率
2.30%
发文量
276
审稿时长
20 weeks
期刊介绍: Emerging Microbes & Infections is a peer-reviewed, open-access journal dedicated to publishing research at the intersection of emerging immunology and microbiology viruses. The journal's mission is to share information on microbes and infections, particularly those gaining significance in both biological and clinical realms due to increased pathogenic frequency. Emerging Microbes & Infections is committed to bridging the scientific gap between developed and developing countries. This journal addresses topics of critical biological and clinical importance, including but not limited to: - Epidemic surveillance - Clinical manifestations - Diagnosis and management - Cellular and molecular pathogenesis - Innate and acquired immune responses between emerging microbes and their hosts - Drug discovery - Vaccine development research Emerging Microbes & Infections invites submissions of original research articles, review articles, letters, and commentaries, fostering a platform for the dissemination of impactful research in the field.
×
引用
GB/T 7714-2015
复制
MLA
复制
APA
复制
导出至
BibTeX EndNote RefMan NoteFirst NoteExpress
×
提示
您的信息不完整,为了账户安全,请先补充。
现在去补充
×
提示
您因"违规操作"
具体请查看互助需知
我知道了
×
提示
确定
请完成安全验证×
copy
已复制链接
快去分享给好友吧!
我知道了
右上角分享
点击右上角分享
0
联系我们:info@booksci.cn Book学术提供免费学术资源搜索服务,方便国内外学者检索中英文文献。致力于提供最便捷和优质的服务体验。 Copyright © 2023 布克学术 All rights reserved.
京ICP备2023020795号-1
ghs 京公网安备 11010802042870号
Book学术文献互助
Book学术文献互助群
群 号:604180095
Book学术官方微信